Suppr超能文献

生殖衰老加速敏感 8 号雌性小鼠端粒通路和生育能力受损。

Impaired telomere pathway and fertility in Senescence-Accelerated Mice Prone 8 females with reproductive senescence.

机构信息

IVI Foundation, The Health Research Institute La Fe (IIS La Fe), Valencia, Spain.

IVIRMA Rome, Rome, Italy.

出版信息

Aging (Albany NY). 2023 May 23;15(11):4600-4624. doi: 10.18632/aging.204731.

Abstract

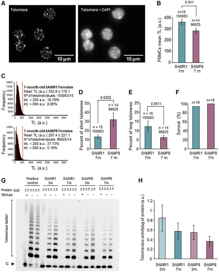
Ovarian aging is the main cause of infertility and telomere attrition is common to both aging and fertility disorders. Senescence-Accelerated Mouse Prone 8 (SAMP8) model has shortened lifespan and premature infertility, reflecting signs of reproductive senescence described in middle-aged women. Thus, our objective was to study SAMP8 female fertility and the telomere pathway at the point of reproductive senescence. The lifespan of SAMP8 and control mice was monitored. Telomere length (TL) was measured by hybridization in blood and ovary. Telomerase activity (TA) was analyzed by telomere-repeat amplification protocol, and telomerase expression, by real-time quantitative PCR in ovaries from 7-month-old SAMP8 and controls. Ovarian follicles at different stages of maturation were evaluated by immunohistochemistry. Reproductive outcomes were analyzed after ovarian stimulation. Unpaired -test or Mann-Whitney test were used to calculate -values, depending on the variable distribution. Long-rank test was used to compare survival curves and Fisher's exact test was used in contingency tables. Median lifespan of SAMP8 females was reduced compared to SAMP8 males ( = 0.0138) and control females ( < 0.0001). In blood, 7-month-old SAMP8 females presented lower mean TL compared to age-matched controls ( = 0.041). Accordingly, the accumulation of short telomeres was higher in 7-month-old SAMP8 females ( = 0.0202). Ovarian TA was lower in 7-month-old SAMP8 females compared to controls. Similarly, telomerase expression was lower in the ovaries of 7-month-old SAMP8 females ( = 0.04). Globally, mean TL in ovaries and granulosa cells (GCs) were similar. However, the percentage of long telomeres in ovaries ( = 0.004) and GCs ( = 0.004) from 7-month-old SAMP8 females was lower compared to controls. In early-antral and antral follicles, mean TL of SAMP8 GCs was lower than in age-matched controls ( = 0.0156 for early-antral and = 0.0037 for antral follicles). Middle-aged SAMP8 showed similar numbers of follicles than controls, although recovered oocytes after ovarian stimulation were lower ( = 0.0068). Fertilization rate in oocytes from SAMP8 was not impaired, but SAMP8 mice produced significantly more morphologically abnormal embryos than controls (27.03% in SAMP8 vs. 1.22% in controls; < 0.001). Our findings suggest telomere dysfunction in SAMP8 females, at the time of reproductive senescence.

摘要

卵巢衰老是导致不孕的主要原因,端粒磨损是衰老和生育障碍的共同特征。加速老化敏感 8 号小鼠(SAMP8)模型具有缩短的寿命和过早的不孕,反映了中年女性生殖衰老的迹象。因此,我们的目标是研究 SAMP8 雌性的生育能力和生殖衰老时的端粒途径。监测了 SAMP8 和对照小鼠的寿命。通过血液和卵巢中的杂交测量端粒长度(TL)。通过端粒重复扩增协议分析端粒酶活性(TA),并通过实时定量 PCR 分析 7 个月大的 SAMP8 和对照小鼠卵巢中端粒酶的表达。通过免疫组织化学评估不同成熟阶段的卵巢卵泡。分析卵巢刺激后的生殖结果。根据变量分布,使用未配对 -检验或曼-惠特尼检验计算 -值。使用长秩检验比较生存曲线,使用 Fisher 确切检验比较列联表。与 SAMP8 雄性( = 0.0138)和对照雌性( < 0.0001)相比,SAMP8 雌性的中位寿命缩短。在血液中,与年龄匹配的对照相比,7 个月大的 SAMP8 雌性的平均 TL 较低( = 0.041)。相应地,7 个月大的 SAMP8 雌性中短端粒的积累更高( = 0.0202)。与对照相比,7 个月大的 SAMP8 雌性的卵巢 TA 较低。同样,7 个月大的 SAMP8 雌性的卵巢中端粒酶表达较低( = 0.04)。总的来说,卵巢和颗粒细胞(GCs)中的平均 TL 相似。然而,与对照组相比,7 个月大的 SAMP8 雌性卵巢( = 0.004)和 GCs( = 0.004)中长端粒的百分比较低。在早窦前和窦状卵泡中,SAMP8 GCs 的平均 TL 低于年龄匹配的对照(早窦前为 = 0.0156,窦状卵泡为 = 0.0037)。中年 SAMP8 产生的卵泡数量与对照组相似,尽管卵巢刺激后回收的卵母细胞较少( = 0.0068)。SAMP8 卵母细胞的受精率没有受损,但 SAMP8 小鼠产生的形态异常胚胎明显多于对照组(SAMP8 为 27.03%,对照组为 1.22%; < 0.001)。我们的研究结果表明,在生殖衰老时,SAMP8 雌性的端粒功能障碍。

https://cdn.ncbi.nlm.nih.gov/pmc/blobs/7246/10292900/a2ee424056b6/aging-15-204731-g001.jpg

文献AI研究员

20分钟写一篇综述,助力文献阅读效率提升50倍。

立即体验

用中文搜PubMed

大模型驱动的PubMed中文搜索引擎

马上搜索

文档翻译

学术文献翻译模型,支持多种主流文档格式。

立即体验