Suppr超能文献

基于数据挖掘的头颈部鳞癌诊断和预后生物标志物鉴定

Data mining on identifying diagnosis and prognosis biomarkers in head and neck squamous carcinoma.

机构信息

The Affiliated Cancer Hospital of Nanjing Medical University, Nanjing, 210029, China.

Department of Head and Neck Surgery, Jiangsu Cancer Hospital and Jiangsu Institute of Cancer Research and, The Affiliated Cancer Hospital of Nanjing Medical University, Nanjing, 210029, China.

出版信息

Sci Rep. 2023 Jun 20;13(1):10020. doi: 10.1038/s41598-023-37216-8.

Abstract

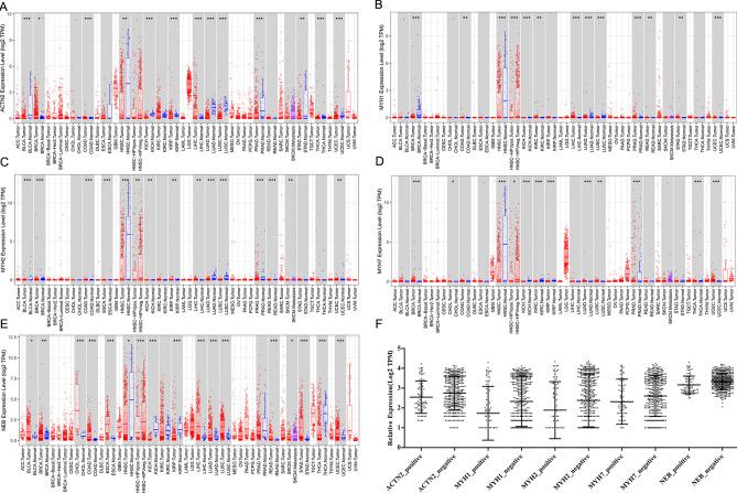
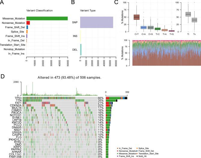
Head and neck squamous carcinoma (HNSC) induces high cancer-related death worldwide. The biomarker screening on diagnosis and prognosis is of great importance. This research is aimed to explore the specific diagnostic and prognostic biomarkers for HNSC through bioinformatics analysis. The mutation and dysregulation data were acquired from UCSC Xena and TCGA databases. The top ten genes with mutation frequency in HNSC were TP53 (66%), TTN (35%), FAT1 (21%), CDKN2A (20%), MUC16 (17%), CSMD3 (16%), PIK3CA (16%), NOTCH1 (16%), SYNE1 (15%), LRP1B (14%). A total of 1,060 DEGs were identified, with 396 up-regulated and 665 downregulated in HNSC patients. Patients with lower expression of ACTN2 (P = 0.039, HR = 1.3), MYH1 (P = 0.005, HR = 1.5), MYH2 (P = 0.035, HR = 1.3), MYH7 (P = 0.053, HR = 1.3), and NEB (P = 0.0043, HR = 1.5) exhibit longer overall survival time in HNSC patients. The main DEGs were further analyzed by pan-cancer expression and immune cell infiltration analyses. MYH1, MYH2, and MYH7 were dysregulated in the cancers. Compared with HNSC, their expression levels are lower in the other types of cancers. MYH1, MYH2, and MYH7 were expected to be the specific diagnostic and prognostic molecular biomarkers of HNSC. All five DEGs have a significant positive correlation with CD4+T cells and macrophages.

摘要

头颈部鳞状细胞癌(HNSC)在全球范围内导致高癌症相关死亡率。生物标志物的筛选对于诊断和预后非常重要。本研究旨在通过生物信息学分析来探索 HNSC 的特定诊断和预后生物标志物。从 UCSC Xena 和 TCGA 数据库中获取突变和失调数据。在 HNSC 中突变频率最高的前 10 个基因是 TP53(66%)、TTN(35%)、FAT1(21%)、CDKN2A(20%)、MUC16(17%)、CSMD3(16%)、PIK3CA(16%)、NOTCH1(16%)、SYNE1(15%)、LRP1B(14%)。共鉴定出 1060 个差异表达基因,其中 396 个上调,665 个下调。在 HNSC 患者中,ACTN2(P=0.039,HR=1.3)、MYH1(P=0.005,HR=1.5)、MYH2(P=0.035,HR=1.3)、MYH7(P=0.053,HR=1.3)和 NEB(P=0.0043,HR=1.5)表达较低的患者总生存时间较长。进一步对主要差异表达基因进行泛癌表达和免疫细胞浸润分析。MYH1、MYH2 和 MYH7 在癌症中失调。与 HNSC 相比,它们在其他类型癌症中的表达水平较低。MYH1、MYH2 和 MYH7 有望成为 HNSC 的特定诊断和预后分子生物标志物。这 5 个差异表达基因与 CD4+T 细胞和巨噬细胞呈显著正相关。

https://cdn.ncbi.nlm.nih.gov/pmc/blobs/3b4c/10282046/4d8757a0756f/41598_2023_37216_Fig1_HTML.jpg

文献AI研究员

20分钟写一篇综述,助力文献阅读效率提升50倍。

立即体验

用中文搜PubMed

大模型驱动的PubMed中文搜索引擎

马上搜索

文档翻译

学术文献翻译模型,支持多种主流文档格式。

立即体验