Suppr超能文献

基于蛋白质组学和小 RNA 数据的人类血浆年龄预测:一项比较分析。

Age prediction from human blood plasma using proteomic and small RNA data: a comparative analysis.

机构信息

Department of Medicine, Integrated Cardio Metabolic Centre (ICMC), Karolinska Institutet, Huddinge 14157, Sweden.

Department of Biosciences and Nutrition, Karolinska Institutet, Huddinge 14157, Sweden.

出版信息

Aging (Albany NY). 2023 Jun 20;15(12):5240-5265. doi: 10.18632/aging.204787.

Abstract

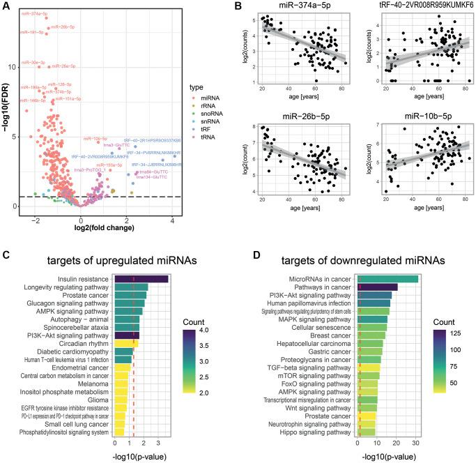
Aging clocks, built from comprehensive molecular data, have emerged as promising tools in medicine, forensics, and ecological research. However, few studies have compared the suitability of different molecular data types to predict age in the same cohort and whether combining them would improve predictions. Here, we explored this at the level of proteins and small RNAs in 103 human blood plasma samples. First, we used a two-step mass spectrometry approach measuring 612 proteins to select and quantify 21 proteins that changed in abundance with age. Notably, proteins increasing with age were enriched for components of the complement system. Next, we used small RNA sequencing to select and quantify a set of 315 small RNAs that changed in abundance with age. Most of these were microRNAs (miRNAs), downregulated with age, and predicted to target genes related to growth, cancer, and senescence. Finally, we used the collected data to build age-predictive models. Among the different types of molecules, proteins yielded the most accurate model (R² = 0.59 ± 0.02), followed by miRNAs as the best-performing class of small RNAs (R² = 0.54 ± 0.02). Interestingly, the use of protein and miRNA data together improved predictions (R = 0.70 ± 0.01). Future work using larger sample sizes and a validation dataset will be necessary to confirm these results. Nevertheless, our study suggests that combining proteomic and miRNA data yields superior age predictions, possibly by capturing a broader range of age-related physiological changes. It will be interesting to determine if combining different molecular data types works as a general strategy to improve future aging clocks.

摘要

衰老时钟,基于全面的分子数据构建,已成为医学、法医学和生态研究中极具前景的工具。然而,很少有研究比较不同分子数据类型在同一队列中预测年龄的适用性,以及它们的组合是否会提高预测能力。在这里,我们在 103 个人类血浆样本的蛋白质和小 RNA 水平上进行了探索。首先,我们使用两步质谱法测量了 612 种蛋白质,以选择和定量 21 种随年龄变化而丰度变化的蛋白质。值得注意的是,随着年龄增长而增加的蛋白质富含补体系统的成分。接下来,我们使用小 RNA 测序来选择和定量一组随年龄变化而丰度变化的 315 种小 RNA。这些小 RNA 大多是 microRNAs(miRNAs),随年龄下调,并预测靶向与生长、癌症和衰老相关的基因。最后,我们使用收集到的数据构建了年龄预测模型。在不同类型的分子中,蛋白质产生了最准确的模型(R²=0.59±0.02),其次是表现最好的 miRNA 类小 RNA(R²=0.54±0.02)。有趣的是,同时使用蛋白质和 miRNA 数据可以提高预测精度(R=0.70±0.01)。未来需要使用更大的样本量和验证数据集来证实这些结果。尽管如此,我们的研究表明,结合蛋白质组学和 miRNA 数据可以产生更好的年龄预测,这可能是通过捕捉更广泛的与年龄相关的生理变化。确定是否结合不同的分子数据类型作为提高未来衰老时钟的一般策略是否有效将是很有趣的。

https://cdn.ncbi.nlm.nih.gov/pmc/blobs/3c7a/10333066/7a24de726b3b/aging-15-204787-g001.jpg

文献AI研究员

20分钟写一篇综述,助力文献阅读效率提升50倍。

立即体验

用中文搜PubMed

大模型驱动的PubMed中文搜索引擎

马上搜索

文档翻译

学术文献翻译模型,支持多种主流文档格式。

立即体验