Suppr超能文献

氧化还原响应性树状聚合物纳米凝胶通过内质网应激放大和巨噬细胞极化增强超声增强胰腺癌化学免疫治疗。

Redox-Responsive Dendrimer Nanogels Enable Ultrasound-Enhanced Chemoimmunotherapy of Pancreatic Cancer via Endoplasmic Reticulum Stress Amplification and Macrophage Polarization.

机构信息

State Key Laboratory for Modification of Chemical Fibers and Polymer Materials, Shanghai Engineering Research Center of Nano-Biomaterials and Regenerative Medicine, College of Biological Science and Medical Engineering, Donghua University, Shanghai, 201620, China.

Department of Ultrasound, Shanghai General Hospital, Shanghai Jiao Tong University School of Medicine, Shanghai, 200080, China.

出版信息

Adv Sci (Weinh). 2023 Aug;10(24):e2301759. doi: 10.1002/advs.202301759. Epub 2023 Jun 23.

Abstract

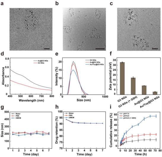
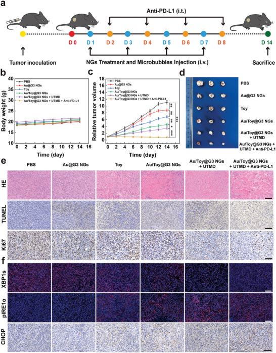
Developing a multifunctional nanoplatform to achieve efficient theranostics of tumors through multi-pronged strategies remains to be challenging. Here, the design of the intelligent redox-responsive generation 3 (G3) poly(amidoamine) dendrimer nanogels (NGs) loaded with gold nanoparticles (Au NPs) and chemotherapeutic drug toyocamycin (Au/Toy@G3 NGs) for ultrasound-enhanced cancer theranostics is showcased. The constructed hybrid NGs with a size of 193 nm possess good colloidal stability under physiological conditions, and can be dissociated to release Au NPs and Toy in the reductive glutathione-rich tumor microenvironment (TME). The released Toy can promote the apoptosis of cancer cells through endoplasmic reticulum stress amplification and cause immunogenic cell death to maturate dendritic cells. The loaded Au NPs can induce the conversion of tumor-associated macrophages from M2-type to antitumor M1-type to remodulate the immunosuppressive TME. Combined with antibody-mediated immune checkpoint blockade, effective chemoimmunotherapy of a pancreatic tumor mouse model can be realized, and the chemoimmunotherapy effect can be further ultrasound enhanced due to the sonoporation-improved tumor permeability of NGs. The developed Au/Toy@G3 NGs also enable Au-mediated computed tomography imaging of tumors. The constructed responsive dendrimeric NGs tackle tumors through a multi-pronged chemoimmunotherapy strategy targeting both cancer cells and immune cells, which hold a promising potential for clinical translations.

摘要

开发多功能纳米平台,通过多管齐下的策略实现肿瘤的高效治疗学仍然具有挑战性。在这里,设计了智能氧化还原响应的第三代(G3)聚酰胺-胺树枝状大分子纳米凝胶(NGs)负载金纳米粒子(Au NPs)和化疗药物托泊霉素(Au/Toy@G3 NG)用于超声增强癌症治疗学。构建的具有 193nm 尺寸的杂交 NGs 在生理条件下具有良好的胶体稳定性,并可在富含还原型谷胱甘肽的肿瘤微环境(TME)中解离释放 Au NPs 和 Toy。释放的 Toy 可通过内质网应激放大促进癌细胞凋亡,并诱导树突状细胞成熟的免疫原性细胞死亡。负载的 Au NPs 可诱导肿瘤相关巨噬细胞从 M2 型向抗肿瘤 M1 型转化,重塑免疫抑制性 TME。结合抗体介导的免疫检查点阻断,可实现胰腺肿瘤小鼠模型的有效化学免疫治疗,并且由于 NGs 的声孔作用提高了肿瘤通透性,可进一步增强化学免疫治疗效果。开发的 Au/Toy@G3 NGs 还可实现肿瘤的 Au 介导计算机断层扫描成像。构建的响应性树枝状大分子 NGs 通过针对癌细胞和免疫细胞的多管齐下的化学免疫治疗策略来靶向肿瘤,具有很大的临床转化潜力。

https://cdn.ncbi.nlm.nih.gov/pmc/blobs/480c/10460845/75292e3c40b7/ADVS-10-2301759-g001.jpg

文献AI研究员

20分钟写一篇综述,助力文献阅读效率提升50倍。

立即体验

用中文搜PubMed

大模型驱动的PubMed中文搜索引擎

马上搜索

文档翻译

学术文献翻译模型,支持多种主流文档格式。

立即体验