Suppr超能文献

抑制 DHCR24 可激活 LXRα 以改善肝脂肪变性和炎症。

Inhibition of DHCR24 activates LXRα to ameliorate hepatic steatosis and inflammation.

机构信息

Department of Medicine, Division of Endocrinology, and Einthoven Laboratory for Experimental Vascular Medicine, Leiden University Medical Center, Leiden, The Netherlands.

Department of Cellular and Molecular Medicine and Department of Medicine, University of California San Diego, La Jolla, CA, USA.

出版信息

EMBO Mol Med. 2023 Aug 7;15(8):e16845. doi: 10.15252/emmm.202216845. Epub 2023 Jun 26.

Abstract

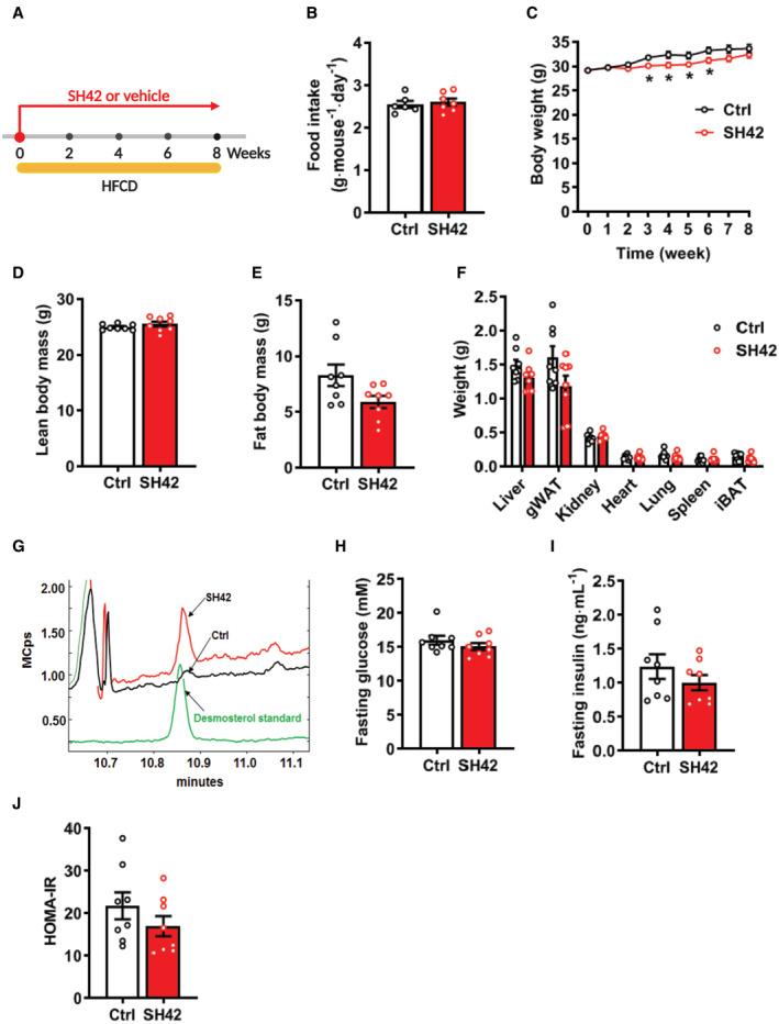
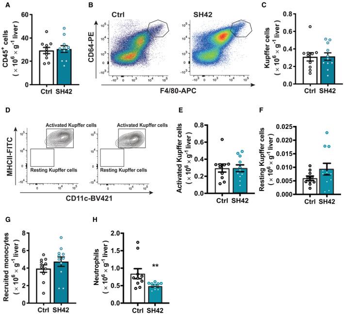
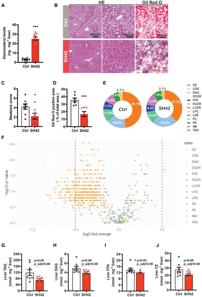
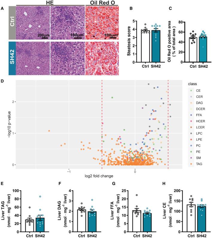
Liver X receptor (LXR) agonism has theoretical potential for treating NAFLD/NASH, but synthetic agonists induce hyperlipidemia in preclinical models. Desmosterol, which is converted by Δ24-dehydrocholesterol reductase (DHCR24) into cholesterol, is a potent endogenous LXR agonist with anti-inflammatory properties. We aimed to investigate the effects of DHCR24 inhibition on NAFLD/NASH development. Here, by using APOE*3-Leiden. CETP mice, a well-established translational model that develops diet-induced human-like NAFLD/NASH characteristics, we report that SH42, a published DHCR24 inhibitor, markedly increases desmosterol levels in liver and plasma, reduces hepatic lipid content and the steatosis score, and decreases plasma fatty acid and cholesteryl ester concentrations. Flow cytometry showed that SH42 decreases liver inflammation by preventing Kupffer cell activation and monocyte infiltration. LXRα deficiency completely abolishes these beneficial effects of SH42. Together, the inhibition of DHCR24 by SH42 prevents diet-induced hepatic steatosis and inflammation in a strictly LXRα-dependent manner without causing hyperlipidemia. Finally, we also showed that SH42 treatment decreased liver collagen content and plasma alanine transaminase levels in an established NAFLD model. In conclusion, we anticipate that pharmacological DHCR24 inhibition may represent a novel therapeutic strategy for treatment of NAFLD/NASH.

摘要

肝 X 受体 (LXR) 激动剂在治疗非酒精性脂肪性肝病/非酒精性脂肪性肝炎 (NAFLD/NASH) 方面具有理论潜力,但合成激动剂会在临床前模型中引起高血脂。去氢胆固醇还原酶 (DHCR24) 将其转化为胆固醇的麦角甾醇是一种具有抗炎特性的强效内源性 LXR 激动剂。我们旨在研究 DHCR24 抑制对 NAFLD/NASH 发展的影响。在这里,我们使用 APOE*3-Leiden.CETP 小鼠,这是一种建立良好的转化模型,可发展出类似于人类的饮食诱导的非酒精性脂肪性肝病/非酒精性脂肪性肝炎特征,我们报告说,一种已发表的 DHCR24 抑制剂 SH42 可显著增加肝脏和血浆中的麦角甾醇水平,降低肝内脂质含量和脂肪变性评分,并降低血浆脂肪酸和胆固醇酯浓度。流式细胞术显示,SH42 通过防止库普弗细胞激活和单核细胞浸润来减少肝脏炎症。LXRα 缺陷完全消除了 SH42 的这些有益作用。总之,SH42 通过抑制 DHCR24 以严格依赖于 LXRα 的方式防止饮食诱导的肝脂肪变性和炎症,而不会引起高血脂。最后,我们还表明,SH42 治疗可降低已建立的非酒精性脂肪性肝病模型中的肝胶原含量和血浆丙氨酸转氨酶水平。总之,我们预计药理学 DHCR24 抑制可能代表治疗非酒精性脂肪性肝病/非酒精性脂肪性肝炎的一种新的治疗策略。

https://cdn.ncbi.nlm.nih.gov/pmc/blobs/158b/10405065/cfedf25f34e4/EMMM-15-e16845-g006.jpg

文献AI研究员

20分钟写一篇综述,助力文献阅读效率提升50倍。

立即体验

用中文搜PubMed

大模型驱动的PubMed中文搜索引擎

马上搜索

文档翻译

学术文献翻译模型,支持多种主流文档格式。

立即体验