Suppr超能文献

肿瘤铜死亡和免疫浸润改善了铁氧化还原蛋白1高表达的肝细胞癌患者的生存率。

Tumor cuproptosis and immune infiltration improve survival of patients with hepatocellular carcinoma with a high expression of ferredoxin 1.

作者信息

Quan Yingyao, Li Wei, Yan Rongrong, Cheng Jing, Xu Heng, Chen Lin

机构信息

Department of Anesthesiology, Maternal and Child Health Hospital of Hubei Province, Hubei, Wuhan, China.

The Second Department of General Surgery, Zhuhai People's Hospital (Zhuhai Hospital Affiliated with Jinan University), Guangdong, Zhuhai, China.

出版信息

Front Oncol. 2023 Jun 8;13:1168769. doi: 10.3389/fonc.2023.1168769. eCollection 2023.

Abstract

BACKGROUND

Cuproptosis is a novel cell death pathway dependent on cellular copper ions and ferredoxin 1 (FDX1). Hepatocellular carcinoma (HCC) is derived from healthy liver as a central organ for copper metabolism. It remains no conclusive evidence whether cuproptosis is involved in survival improvement of patients with HCC.

METHOD

A 365-liver hepatocellular carcinoma (LIHC) cohort with RNA sequencing data and paired clinical and survival information was obtained from the The Cancer Genome Atlas (TCGA) dataset. A retrospective cohort of 57 patients with HCC with stages I/II/III was collected by Zhuhai People's Hospital from August 2016 to January 2022. Low- or high-FDX1 groups were divided according to the median value of FDX1 expression. Cibersort, single-sample gene set enrichment analysis, and multiplex immunohistochemistry analyzed immune infiltration in LIHC and HCC cohorts. Cell proliferation and migration of HCC tissues and hepatic cancer cell lines were evaluated using the Cell Counting Kit-8. Quantitative real-time PCR and RNA interference measured and downregulated FDX1 expression. Statistical analysis was conducted by R and GraphPad Prism software.

RESULTS

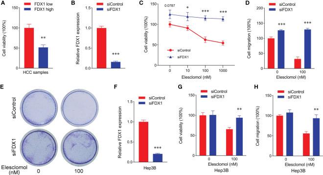
High FDX1 expression significantly enhanced survival of patients with LIHC from the TCGA dataset, which was also demonstrated through a retrospective cohort with 57 HCC cases. Immune infiltration was different between the low- and high-FDX1 expression groups. Natural killer cells, macrophages, and B cells were significantly enhanced, and PD-1 expression was low in the high-FDX1 tumor tissues. Meanwhile, we found that a high expression of FDX1 decreased cell viability in HCC samples. HepG2 cells with FDX1 expression are sensitive to Cu, and interference of FDX1 promoted proliferation and migration of tumor cells. The consistent results were also demonstrated in Hep3B cells.

CONCLUSION

This study reveals that cuproptosis and tumor immune microenvironment were together involved in improvement of survival in patients with HCC with a high expression of FDX1.

摘要

背景

铜死亡是一种依赖于细胞铜离子和铁氧化还原蛋白1(FDX1)的新型细胞死亡途径。肝细胞癌(HCC)起源于作为铜代谢中心器官的健康肝脏。目前尚无确凿证据表明铜死亡是否参与了HCC患者生存的改善。

方法

从癌症基因组图谱(TCGA)数据集中获得了一个包含RNA测序数据以及配对临床和生存信息的365例肝细胞癌(LIHC)队列。珠海市人民医院在2016年8月至2022年1月期间收集了一个由57例I/II/III期HCC患者组成的回顾性队列。根据FDX1表达的中位数将患者分为低FDX1组或高FDX1组。使用Cibersort、单样本基因集富集分析和多重免疫组化分析LIHC和HCC队列中的免疫浸润情况。使用细胞计数试剂盒-8评估HCC组织和肝癌细胞系的细胞增殖和迁移。通过定量实时PCR和RNA干扰测量并下调FDX1表达。使用R和GraphPad Prism软件进行统计分析。

结果

高FDX1表达显著提高了TCGA数据集中LIHC患者的生存率,这在一个包含57例HCC病例的回顾性队列中也得到了证实。低FDX1表达组和高FDX1表达组之间的免疫浸润情况不同。在高FDX1肿瘤组织中,自然杀伤细胞、巨噬细胞和B细胞显著增加,且PD-1表达较低。同时,我们发现FDX1的高表达降低了HCC样本中的细胞活力。表达FDX1的HepG2细胞对铜敏感,干扰FDX1可促进肿瘤细胞的增殖和迁移。在Hep3B细胞中也得到了一致的结果。

结论

本研究表明,铜死亡和肿瘤免疫微环境共同参与了FDX1高表达的HCC患者生存的改善。

https://cdn.ncbi.nlm.nih.gov/pmc/blobs/5d83/10285401/0989fa64337b/fonc-13-1168769-g001.jpg

文献AI研究员

20分钟写一篇综述,助力文献阅读效率提升50倍。

立即体验

用中文搜PubMed

大模型驱动的PubMed中文搜索引擎

马上搜索

文档翻译

学术文献翻译模型,支持多种主流文档格式。

立即体验