Suppr超能文献

姜黄素通过激活 BMSCs 的自噬来减轻糖皮质激素诱导的骨质疏松症,该作用是通过触发 PKA/CREB 信号通路实现的。

Galangin mitigates glucocorticoid-induced osteoporosis by activating autophagy of BMSCs via triggering the PKA/CREB signaling pathway.

机构信息

Center for Biotherapy, Eighth Affiliated Hospital of Sun Yat-sen University, Shenzhen 518033, China.

Department of Orthopedics, Eighth Affiliated Hospital of Sun Yat-sen University, Shenzhen 518033, China.

出版信息

Acta Biochim Biophys Sin (Shanghai). 2023 Jun 26;55(8):1275-1287. doi: 10.3724/abbs.2023063.

Abstract

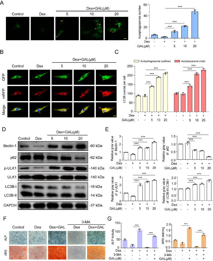
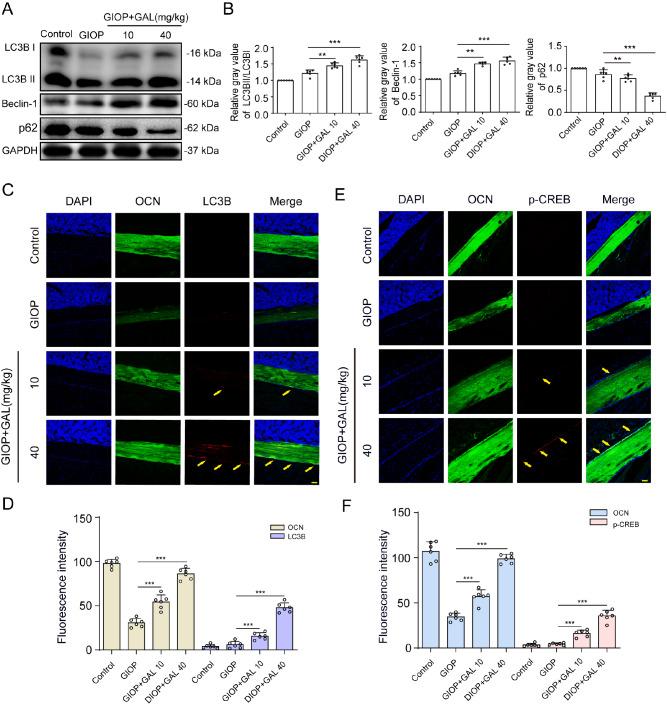
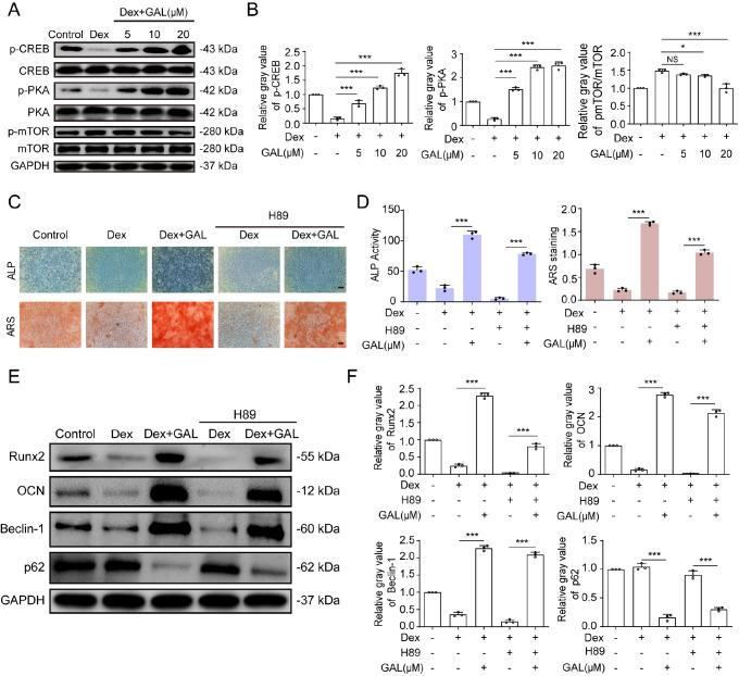
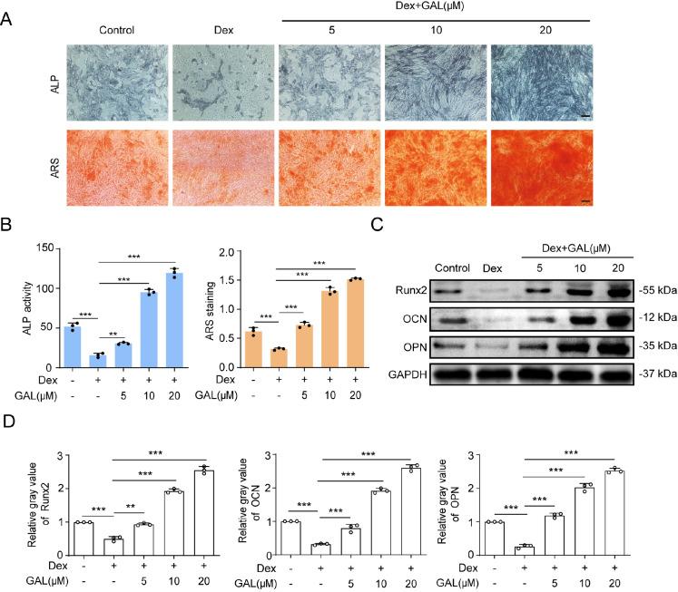
Glucocorticoid-induced osteoporosis (GIOP), one of the most common and serious adverse effects associated with glucocorticoid administration, manifests as decreased bone formation and increased bone resorption, eventually culminating in bone loss. Galangin (GAL) is a flavonoid extracted from the medicinal herbal galangal that possesses a variety of pharmacological activities and can inhibit osteoclastogenesis. However, the effects of GAL on GIOP remain unclear. Our study aims to explore the effects of GAL on GIOP in mice and the underlying mechanism. Our results show that GAL markedly mitigates the severity of dexamethasone (Dex)-induced osteoporosis in mice and potentiates osteogenic differentiation in mouse bone marrow-derived mesenchymal stem cells (BMSCs). Furthermore, GAL also significantly counteracts Dex-mediated suppression of osteogenic differentiation and autophagy in human BMSCs. GAL augments PKA/CREB-mediated autophagic flux in BMSCs and the bones of osteoporotic mice. GAL-mediated osteogenic differentiation in Dex-treated BMSCs is significantly decreased by the PKA inhibitor H89 and autophagy inhibitor 3-methyladenine. Collectively, our data indicate that GAL can ameliorate GIOP, partly by augmenting the mineralization of BMSCs by potentiating PKA/CREB-mediated autophagic flux, highlighting its potential therapeutic use in treating glucocorticoid-related osteoporosis.

摘要

糖皮质激素诱导的骨质疏松症(GIOP)是与糖皮质激素治疗相关的最常见和最严重的不良反应之一,其表现为骨形成减少和骨吸收增加,最终导致骨质流失。高良姜素(GAL)是从药用高良姜中提取的一种黄酮类化合物,具有多种药理活性,可抑制破骨细胞生成。然而,GAL 对 GIOP 的影响尚不清楚。我们的研究旨在探讨 GAL 对小鼠 GIOP 的影响及其潜在机制。我们的研究结果表明,GAL 可显著减轻地塞米松(Dex)诱导的小鼠骨质疏松症的严重程度,并增强小鼠骨髓间充质干细胞(BMSCs)的成骨分化。此外,GAL 还可显著拮抗 Dex 介导的对人 BMSCs 成骨分化和自噬的抑制作用。GAL 增强了 PKA/CREB 介导的 BMSCs 和骨质疏松症小鼠骨骼中的自噬通量。GAL 介导的 Dex 处理的 BMSCs 中的成骨分化被 PKA 抑制剂 H89 和自噬抑制剂 3-甲基腺嘌呤显著降低。综上所述,我们的数据表明,GAL 可以改善 GIOP,部分是通过增强 PKA/CREB 介导的自噬通量来增强 BMSCs 的矿化作用,这突出了其在治疗糖皮质激素相关骨质疏松症方面的潜在治疗用途。

https://cdn.ncbi.nlm.nih.gov/pmc/blobs/badd/10448057/4129286e3f65/abbs-2022-698-t1.jpg

文献AI研究员

20分钟写一篇综述,助力文献阅读效率提升50倍。

立即体验

用中文搜PubMed

大模型驱动的PubMed中文搜索引擎

马上搜索

文档翻译

学术文献翻译模型,支持多种主流文档格式。

立即体验