Suppr超能文献

膜去稳定化可电离脂质助力成像引导的siRNA递送及癌症治疗。

Membrane-destabilizing ionizable lipid empowered imaging-guided siRNA delivery and cancer treatment.

作者信息

Guo Shuai, Li Kun, Hu Bo, Li Chunhui, Zhang Mengjie, Hussain Abid, Wang Xiaoxia, Cheng Qiang, Yang Feng, Ge Kun, Zhang Jinchao, Chang Jin, Liang Xing-Jie, Weng Yuhua, Huang Yuanyu

机构信息

School of Life Science, Advanced Research Institute of Multidisciplinary Science, Key Laboratory of Molecular Medicine and Biotherapy, Institute of Engineering Medicine Beijing Institute of Technology Beijing P. R. China.

Institute of Molecular Medicine, College of Future Technology Peking University Beijing P. R. China.

出版信息

Exploration (Beijing). 2021 Sep 1;1(1):35-49. doi: 10.1002/EXP.20210008. eCollection 2021 Aug.

Abstract

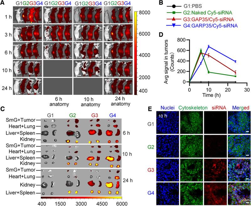
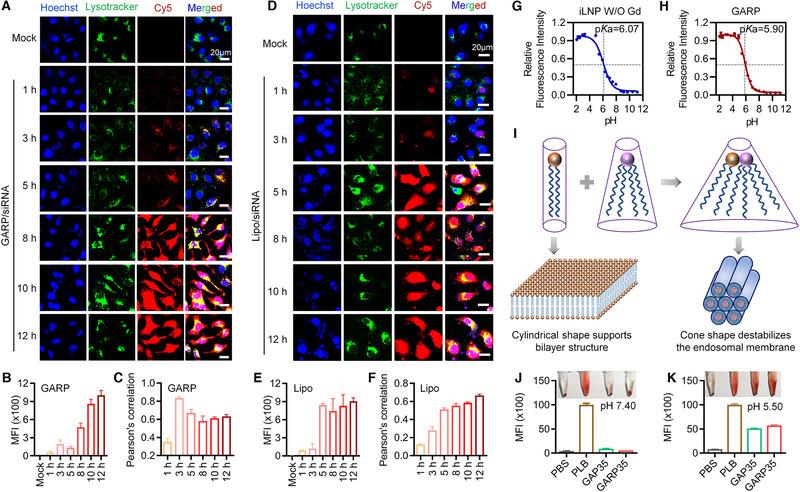
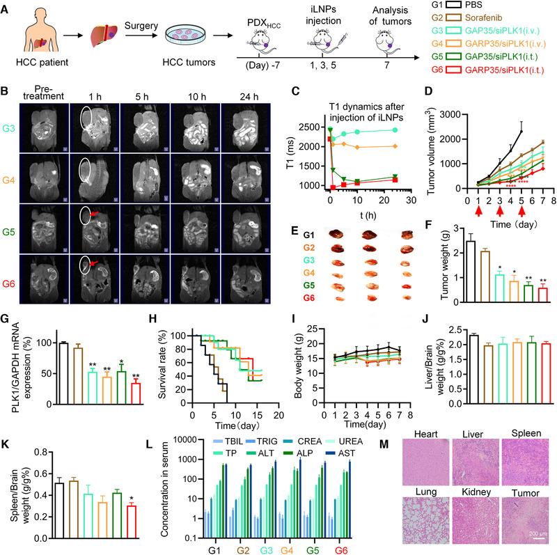
One of the imperative medical requirements for cancer treatment is how to establish an imaging-guided nanocarrier that combines therapeutic and imaging agents into one system. siRNA therapeutics have shown promising prospects in controlling life-threatening diseases. However, it is still challenging to develop siRNA formulations with excellent cellular entry capability, efficient endosomal escape, and simultaneous visualization. Herein, we fabricated multifunctional ionizable lipid nanoparticles (iLNPs) for targeted delivery of siRNA and MRI contrast agent. The iLNPs comprises DSPC, cholesterol, PEGylated lipid, contrast agent DTPA-BSA (Gd), and ionizable lipid termed iBL0104. siRNA-loaded iLNPs (iLNPs/siRNA) could be decorated with a tumor targeting cyclic peptide (c(GRGDSPKC)) (termed GARP), or without targeting modification (termed GAP). Data revealed that GARP/siRNA iLNPs exhibited significantly higher cellular entry efficiency than GAP/siRNA iLNPs. GARP/siRNA iLNPs rapidly and effectively escaped from endosome and lysosome after internalization. Compared with GAP/siPLK1, GARP/siPLK1 exhibited better tumor inhibition efficacy in both cell-line derived xenograft and liver cancer patient derived xenograft murine models. In addition, GARP formulation displayed ideal MRI effect in tumor-bearing mice, and was well tolerated by testing animals. Therefore, this study provides an excellent example for achieving imaging-guided and tumor-targeted siRNA delivery and cancer treatment, highlighting its promising potential for translational medicine application.

摘要

癌症治疗的一项迫切医学需求是如何建立一种将治疗剂和成像剂整合到一个系统中的成像引导纳米载体。小干扰RNA(siRNA)疗法在控制危及生命的疾病方面已显示出有前景的前景。然而,开发具有优异细胞内吞能力、高效内体逃逸和同时可视化的siRNA制剂仍然具有挑战性。在此,我们制备了用于靶向递送siRNA和磁共振成像(MRI)造影剂的多功能可电离脂质纳米颗粒(iLNPs)。iLNPs由二硬脂酰磷脂酰胆碱(DSPC)、胆固醇、聚乙二醇化脂质、造影剂二乙三胺五乙酸-牛血清白蛋白(Gd)和名为iBL0104的可电离脂质组成。负载siRNA的iLNPs(iLNPs/siRNA)可以用肿瘤靶向环肽(c(GRGDSPKC))(称为GARP)进行修饰,或不进行靶向修饰(称为GAP)。数据显示,GARP/siRNA iLNPs的细胞内吞效率显著高于GAP/siRNA iLNPs。GARP/siRNA iLNPs内化后能快速有效地从内体和溶酶体中逃逸。与GAP/siPLK1相比,GARP/siPLK1在细胞系衍生的异种移植和肝癌患者衍生的异种移植小鼠模型中均表现出更好的肿瘤抑制效果。此外,GARP制剂在荷瘤小鼠中显示出理想的MRI效果,并且测试动物对其耐受性良好。因此,本研究为实现成像引导和肿瘤靶向的siRNA递送及癌症治疗提供了一个很好的例子,突出了其在转化医学应用中的广阔潜力。

https://cdn.ncbi.nlm.nih.gov/pmc/blobs/192c/10291568/2047548386c2/EXP2-1-35-g002.jpg

文献AI研究员

20分钟写一篇综述,助力文献阅读效率提升50倍。

立即体验

用中文搜PubMed

大模型驱动的PubMed中文搜索引擎

马上搜索

文档翻译

学术文献翻译模型,支持多种主流文档格式。

立即体验