Suppr超能文献

群体感应依赖性的青枯雷尔氏菌侵入尖孢镰刀菌厚垣孢子。

Quorum Sensing-Dependent Invasion of Ralstonia solanacearum into Fusarium oxysporum Chlamydospores.

机构信息

Graduate School of Agriculture, Osaka Metropolitan University, Osaka, Japan.

出版信息

Microbiol Spectr. 2023 Aug 17;11(4):e0003623. doi: 10.1128/spectrum.00036-23. Epub 2023 Jun 27.

Abstract

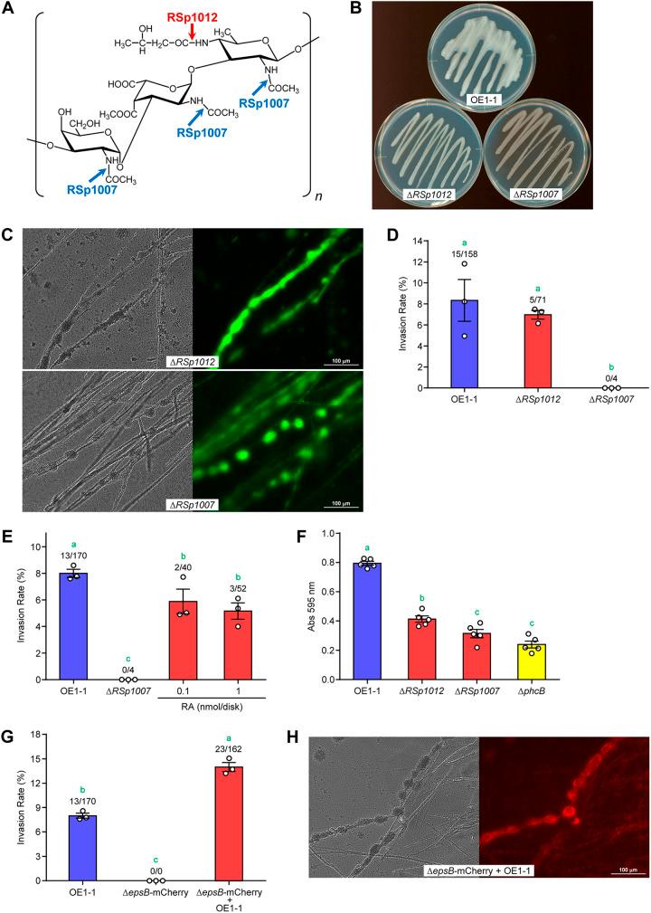
Strains of the Ralstonia solanacearum species complex (RSSC), although known as the causative agent of bacterial wilt disease in plants, induce the chlamydospores of many fungal species and invade them through the spores. The lipopeptide ralstonins are the chlamydospore inducers produced by RSSC and are essential for this invasion. However, no mechanistic investigation of this interaction has been conducted. In this study, we report that quorum sensing (QS), which is a bacterial cell-cell communication, is important for RSSC to invade the fungus Fusarium oxysporum (). Δ, a deletion mutant of QS signal synthase, lost the ability to both produce ralstonins and invade chlamydospores. The QS signal methyl 3-hydroxymyristate rescued these disabilities. In contrast, exogenous ralstonin A, while inducing chlamydospores, failed to rescue the invasive ability. Gene-deletion and -complementation experiments revealed that the QS-dependent production of extracellular polysaccharide I (EPS I) is essential for this invasion. The RSSC cells adhered to hyphae and formed biofilms there before inducing chlamydospores. This biofilm formation was not observed in the EPS I- or ralstonin-deficient mutant. Microscopic analysis showed that RSSC infection resulted in the death of chlamydospores. Altogether, we report that the RSSC QS system is important for this lethal endoparasitism. Among the factors regulated by the QS system, ralstonins, EPS I, and biofilm are important parasitic factors. Ralstonia solanacearum species complex (RSSC) strains infect both plants and fungi. The quorum-sensing (QS) system of RSSC is important for parasitism on plants, because it allows them to invade and proliferate within the hosts by causing appropriate activation of the system at each infection step. In this study, we confirm that ralstonin A is important not only for Fusarium oxysporum () chlamydospore induction but also for RSSC biofilm formation on hyphae. Extracellular polysaccharide I (EPS I) is also essential for biofilm formation, while the QS system controls these factors in terms of production. The present results advocate a new QS-dependent mechanism for the process by which a bacterium invades a fungus.

摘要

罗尔斯顿氏菌复合种(RSSC)菌株虽然被称为植物细菌性萎蔫病的病原体,但能诱导许多真菌物种的厚垣孢子形成,并通过孢子侵入它们。脂肽雷尔毒素是 RSSC 产生的厚垣孢子诱导剂,对于这种入侵是必不可少的。然而,目前还没有对这种相互作用进行机制研究。在这项研究中,我们报告了群体感应(QS),这是一种细菌细胞间的通讯方式,对于 RSSC 侵入真菌尖孢镰刀菌()很重要。QS 信号合酶的缺失突变体,既丧失了产生雷尔毒素的能力,也丧失了侵入厚垣孢子的能力。QS 信号甲基 3-羟十七烷酸酯挽救了这些缺陷。相比之下,外源性雷尔毒素 A 虽然能诱导厚垣孢子形成,但不能挽救其侵入能力。基因缺失和互补实验表明,依赖于 QS 的细胞外多糖 I(EPS I)的产生对于这种入侵是必不可少的。RSSC 细胞在诱导厚垣孢子之前附着在菌丝上并在那里形成生物膜。在 EPS I 或雷尔毒素缺陷突变体中没有观察到这种生物膜形成。显微镜分析显示,RSSC 感染导致厚垣孢子死亡。总的来说,我们报告 RSSC 的 QS 系统对于这种致命的内寄生作用很重要。在 QS 系统调节的因素中,雷尔毒素、EPS I 和生物膜是重要的寄生因素。

罗尔斯顿氏菌复合种(RSSC)菌株既感染植物也感染真菌。RSSC 的群体感应(QS)系统对于寄生在植物上很重要,因为它允许它们在每个感染步骤通过适当激活系统来入侵和在宿主内增殖。在这项研究中,我们证实雷尔毒素 A 不仅对尖孢镰刀菌()厚垣孢子的诱导很重要,而且对 RSSC 在菌丝上形成生物膜也很重要。细胞外多糖 I(EPS I)对于生物膜的形成也是必不可少的,而 QS 系统则控制这些因素的产生。目前的结果提倡了一种新的 QS 依赖机制,用于细菌侵入真菌的过程。

https://cdn.ncbi.nlm.nih.gov/pmc/blobs/96ba/10433826/8b026dd9f945/spectrum.00036-23-f001.jpg

文献AI研究员

20分钟写一篇综述,助力文献阅读效率提升50倍。

立即体验

用中文搜PubMed

大模型驱动的PubMed中文搜索引擎

马上搜索

文档翻译

学术文献翻译模型,支持多种主流文档格式。

立即体验