Suppr超能文献

ExplaiNN:基因组学的可解释和透明神经网络。

ExplaiNN: interpretable and transparent neural networks for genomics.

机构信息

Department of Medical Genetics, Centre for Molecular Medicine and Therapeutics, BC Children's Hospital Research Institute, University of British Columbia, Vancouver, BC, Canada.

Division of Computational Genomics and Systems Genetics, German Cancer Research Center (DKFZ), Heidelberg, Germany.

出版信息

Genome Biol. 2023 Jun 27;24(1):154. doi: 10.1186/s13059-023-02985-y.

Abstract

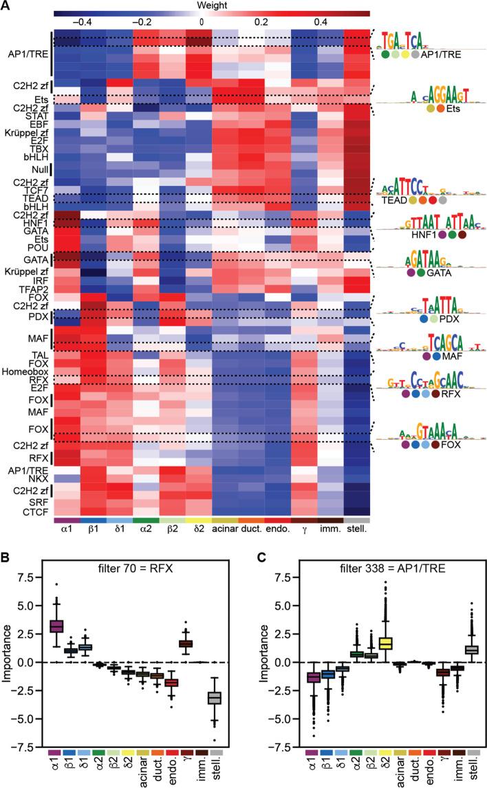
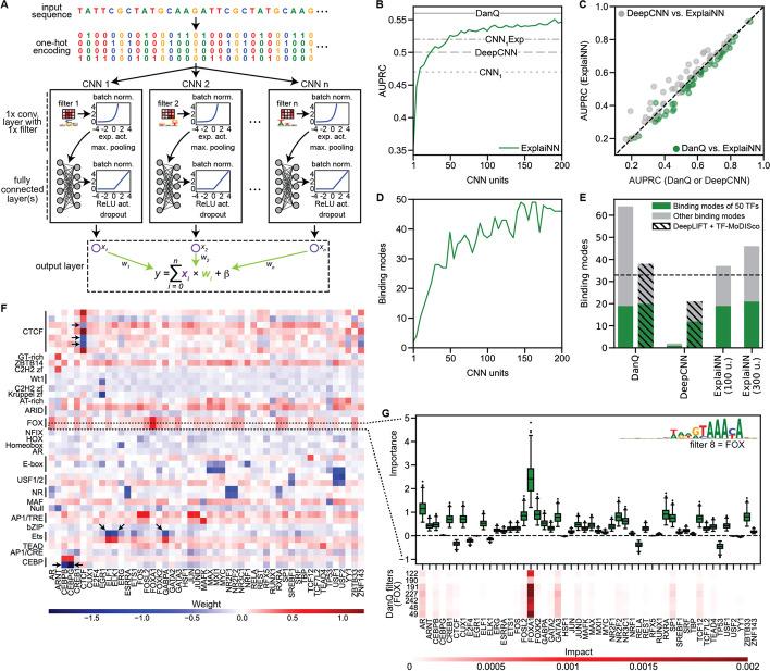
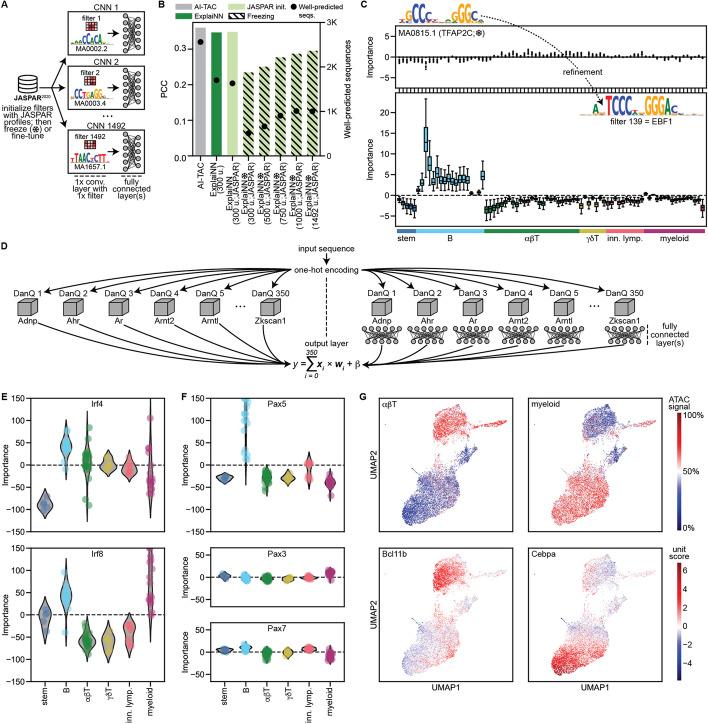
Deep learning models such as convolutional neural networks (CNNs) excel in genomic tasks but lack interpretability. We introduce ExplaiNN, which combines the expressiveness of CNNs with the interpretability of linear models. ExplaiNN can predict TF binding, chromatin accessibility, and de novo motifs, achieving performance comparable to state-of-the-art methods. Its predictions are transparent, providing global (cell state level) as well as local (individual sequence level) biological insights into the data. ExplaiNN can serve as a plug-and-play platform for pretrained models and annotated position weight matrices. ExplaiNN aims to accelerate the adoption of deep learning in genomic sequence analysis by domain experts.

摘要

深度学习模型,如卷积神经网络(CNNs),擅长基因组任务,但缺乏可解释性。我们引入了 ExplaiNN,它将 CNN 的表达能力与线性模型的可解释性结合起来。ExplaiNN 可以预测 TF 结合、染色质可及性和从头 motif,性能可与最先进的方法相媲美。它的预测是透明的,为数据提供了全局(细胞状态水平)和局部(单个序列水平)的生物学见解。ExplaiNN 可以作为预训练模型和注释位置权重矩阵的即插即用平台。ExplaiNN 的目标是通过领域专家加速深度学习在基因组序列分析中的采用。

https://cdn.ncbi.nlm.nih.gov/pmc/blobs/9cdd/10303849/5ecee65df975/13059_2023_2985_Fig1_HTML.jpg

文献AI研究员

20分钟写一篇综述,助力文献阅读效率提升50倍。

立即体验

用中文搜PubMed

大模型驱动的PubMed中文搜索引擎

马上搜索

文档翻译

学术文献翻译模型,支持多种主流文档格式。

立即体验