Suppr超能文献

NONO 蛋白表达和稳定性促进人乳腺癌细胞的致瘤性和 Akt/MAPK/β-catenin 通路的激活。

Non-POU Domain-Containing Octomer-Binding (NONO) protein expression and stability promotes the tumorigenicity and activation of Akt/MAPK/β-catenin pathways in human breast cancer cells.

机构信息

Cancer Biology Laboratory, Faculty of Life Science and Biotechnology, South Asian University, Rajpur Road, Maidangarhi, New Delhi, 110068, India.

National Institute of Pathology, Safdarjung Hospital Campus, Room No.610, 6th Floor, Ansari Nagar, New Delhi, 110029, India.

出版信息

Cell Commun Signal. 2023 Jun 27;21(1):157. doi: 10.1186/s12964-023-01179-0.

Abstract

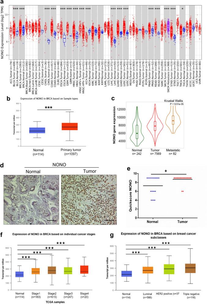
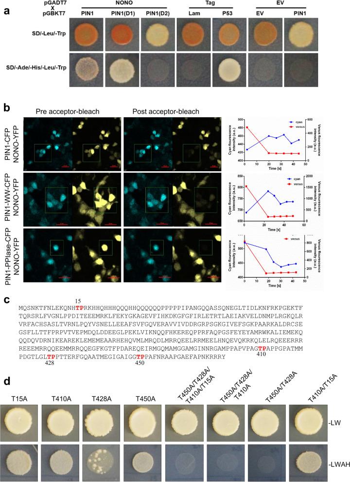
Breast cancer is one of the most common cancers with a high mortality rate, underscoring the need to identify new therapeutic targets. Here we report that non-POU domain-containing octamer-binding (NONO) protein is overexpressed in breast cancer and validated the interaction of the WW domain of PIN1 with c-terminal threonine-proline (thr-pro) motifs of NONO. The interaction of NONO with PIN1 increases the stability of NONO by inhibiting its proteasomal degradation, and this identifies PIN1 as a positive regulator of NONO in promoting breast tumor development. Functionally, silencing of NONO inhibits the growth, survival, migration, invasion, epithelial to mesenchymal transition (EMT), and stemness of breast cancer cells in vitro. A human metastatic breast cancer cell xenograft was established in transparent zebrafish (Danio rerio) embryos to study the metastatic inability of NONO-silenced breast cancer cells in vivo. Mechanistically, NONO depletion promotes the expression of the PDL1 cell-surface protein in breast cancer cells. The identification of novel interactions of NONO with c-Jun and β-catenin proteins and activation of the Akt/MAPK/β-catenin signaling suggests that NONO is a novel regulator of Akt/MAPK/β-catenin signaling pathways. Taken together, our results indicated an essential role of NONO in the tumorigenicity of breast cancer and could be a potential target for anti-cancerous drugs. Video Abstract.

摘要

乳腺癌是一种常见的高死亡率癌症,这凸显了寻找新的治疗靶点的必要性。我们报告称,非 POUS 域结合八聚体(NONO)蛋白在乳腺癌中过表达,并验证了 PIN1 的 WW 结构域与 NONO 的 C 末端苏氨酸-脯氨酸(thr-pro)基序的相互作用。NONO 与 PIN1 的相互作用通过抑制其蛋白酶体降解来增加 NONO 的稳定性,这表明 PIN1 是促进乳腺癌发展中 NONO 的正调节剂。在功能上,沉默 NONO 可抑制乳腺癌细胞在体外的生长、存活、迁移、侵袭、上皮间质转化(EMT)和干性。建立了透明斑马鱼(Danio rerio)胚胎中的人转移性乳腺癌细胞异种移植模型,以研究体内 NONO 沉默的乳腺癌细胞的转移能力缺失。从机制上讲,NONO 耗竭可促进乳腺癌细胞中 PDL1 细胞表面蛋白的表达。NONO 与 c-Jun 和 β-catenin 蛋白的新型相互作用的鉴定以及 Akt/MAPK/β-catenin 信号通路的激活表明 NONO 是 Akt/MAPK/β-catenin 信号通路的新型调节剂。综上所述,我们的研究结果表明 NONO 在乳腺癌的致瘤性中起关键作用,可能成为抗癌药物的潜在靶点。视频摘要。

https://cdn.ncbi.nlm.nih.gov/pmc/blobs/ef8d/10294335/2a2532282007/12964_2023_1179_Fig1_HTML.jpg

文献AI研究员

20分钟写一篇综述,助力文献阅读效率提升50倍。

立即体验

用中文搜PubMed

大模型驱动的PubMed中文搜索引擎

马上搜索

文档翻译

学术文献翻译模型,支持多种主流文档格式。

立即体验