Suppr超能文献

原发性和复发性胶质母细胞瘤中免疫细胞的空间分布:一项小型病例研究。

Spatial Distribution of Immune Cells in Primary and Recurrent Glioblastoma: A Small Case Study.

作者信息

Loussouarn Delphine, Oliver Lisa, Salaud Celine, Samarut Edouard, Bourgade Raphaël, Béroud Christophe, Morenton Emilie, Heymann Dominique, Vallette Francois M

机构信息

INSERM UMR1307, CNRS UMR6075, Nantes Université, CRCI2NA, 44007 Nantes, France.

Centre Hospitalier Universitaire de Nantes, 44000 Nantes, France.

出版信息

Cancers (Basel). 2023 Jun 20;15(12):3256. doi: 10.3390/cancers15123256.

Abstract

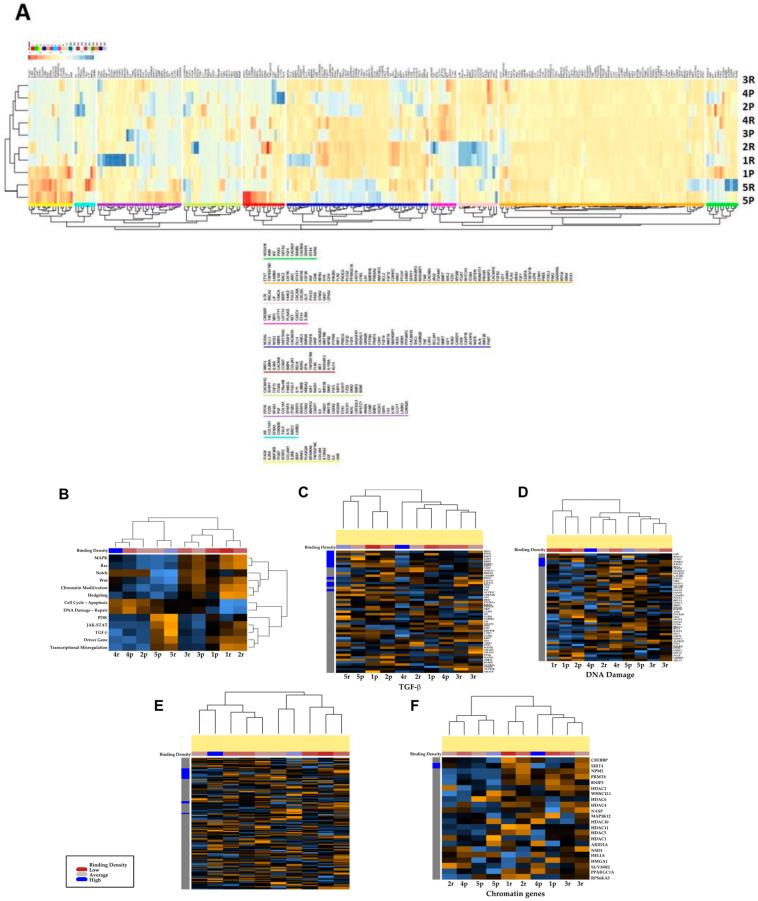
Only a minority of patients with glioblastoma (GBM) respond to immunotherapy, and always only partially. There is a lack of knowledge on immune distribution in GBM and in its tumor microenvironment (TME). To address the question, we used paired primary and recurrent tumors from GBM patients to study the composition and the evolution of the immune landscape upon treatment. We studied the expression of a handful of immune markers (CD3, CD8, CD68, PD-L1 and PD-1) in GBM tissues in 15 paired primary and recurrent GBM. In five selected patients, we used Nanostring Digital Spatial Profiling (DSP) to obtain simultaneous assessments of multiple biomarkers both within the tumor and the microenvironment in paired primary and recurrent GBM. Our results suggest that the evolution of the immune landscape between paired primary and recurrent GBM tumors is highly heterogeneous. However, our study identifies B3-H7 and HLA-DR as potential targets in primary and recurrent GBM. Spatial profiling of immune markers from matched primary and recurrent GBM shows a nonlinear complex evolution during the progression of cancer. Nonetheless, our study demonstrated a global increase in macrophages, and revealed differential localization of some markers, such as B7-H3 and HLA-DR, between GBM and its TME.

摘要

只有少数胶质母细胞瘤(GBM)患者对免疫疗法有反应,而且总是部分反应。目前对GBM及其肿瘤微环境(TME)中的免疫分布缺乏了解。为了解决这个问题,我们使用了GBM患者的原发性和复发性配对肿瘤来研究治疗后免疫格局的组成和演变。我们研究了15对原发性和复发性GBM的GBM组织中一些免疫标志物(CD3、CD8、CD68、PD-L1和PD-1)的表达。在五名选定的患者中,我们使用了纳米串数字空间分析(DSP)来同时评估配对的原发性和复发性GBM肿瘤及其微环境中的多种生物标志物。我们的结果表明,配对的原发性和复发性GBM肿瘤之间免疫格局的演变高度异质性。然而,我们的研究确定B3-H7和HLA-DR是原发性和复发性GBM的潜在靶点。来自匹配的原发性和复发性GBM的免疫标志物的空间分析显示,在癌症进展过程中存在非线性复杂演变。尽管如此,我们的研究表明巨噬细胞总体上有所增加,并揭示了GBM与其TME之间一些标志物(如B7-H3和HLA-DR)的差异定位。

https://cdn.ncbi.nlm.nih.gov/pmc/blobs/8393/10297152/78ee7ef8ae28/cancers-15-03256-g001a.jpg

文献AI研究员

20分钟写一篇综述,助力文献阅读效率提升50倍。

立即体验

用中文搜PubMed

大模型驱动的PubMed中文搜索引擎

马上搜索

文档翻译

学术文献翻译模型,支持多种主流文档格式。

立即体验