Suppr超能文献

牛磺酸通过调节线粒体稳态预防产蛋母鸡脂肪肝出血综合征。

Taurine Protects against the Fatty Liver Hemorrhagic Syndrome in Laying Hens through the Regulation of Mitochondrial Homeostasis.

机构信息

Liaoning Provincial Key Laboratory of Zoonosis, College of Animal Science & Veterinary Medicine, Shenyang Agricultural University, Shenyang 110866, China.

出版信息

Int J Mol Sci. 2023 Jun 20;24(12):10360. doi: 10.3390/ijms241210360.

Abstract

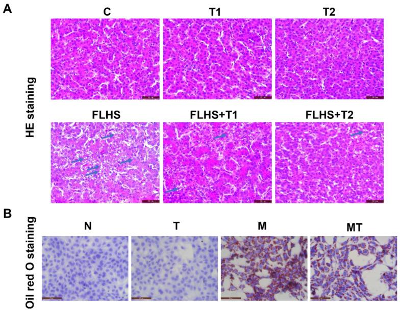
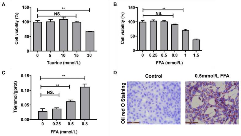
Metabolic-associated fatty liver disease (MAFLD) is a chronic liver disease caused by fat deposition in the liver of humans and mammals, while fatty liver hemorrhagic syndrome (FLHS) is a fatty liver disease in laying hens which can increase the mortality and cause severe economic losses to the laying industry. Increasing evidence has shown a close relationship between the occurrence of fatty liver disease and the disruption of mitochondrial homeostasis. Studies have proven that taurine can regulate hepatic fat metabolism, reduce hepatic fatty deposition, inhibit oxidative stress, and alleviate mitochondrial dysfunction. However, the mechanisms by which taurine regulates mitochondrial homeostasis in hepatocytes need to be further studied. In this study, we determined the effects and mechanisms of taurine on high-energy low-protein diet-induced FLHS in laying hens and in cultured hepatocytes in free fatty acid (FFA)-induced steatosis. The liver function, lipid metabolism, antioxidant capacity, mitochondrial function, mitochondrial dynamics, autophagy, and biosynthesis were detected. The results showed impaired liver structure and function, mitochondrial damage and dysfunction, lipid accumulation, and imbalance between mitochondrial fusion and fission, mitochondrial autophagy, and biosynthesis in both FLHS hens and steatosis hepatocytes. Taurine administration can significantly inhibit the occurrence of FLHS, protect mitochondria in hepatocytes from disease induced by lipid accumulation and FFA, up-regulate the expression levels of Mfn1, Mfn2, Opa1, LC3I, LC3II, PINK1, PGC-1α, Nrf1, Nrf2, and Tfam, and down-regulate the expression levels of Fis1, Drp1, and p62. In conclusion, taurine can protect laying hens from FLHS through the regulation of mitochondrial homeostasis, including the regulation of mitochondrial dynamics, autophagy, and biosynthesis.

摘要

代谢相关脂肪性肝病(MAFLD)是一种人类和哺乳动物肝脏脂肪沉积引起的慢性肝病,而脂肪肝出血综合征(FLHS)是一种产蛋鸡的脂肪肝疾病,可增加死亡率并给产蛋业造成严重的经济损失。越来越多的证据表明,脂肪肝疾病的发生与线粒体稳态的破坏密切相关。研究已经证明,牛磺酸可以调节肝脂肪代谢,减少肝脂肪沉积,抑制氧化应激,缓解线粒体功能障碍。然而,牛磺酸调节肝细胞线粒体稳态的机制仍需进一步研究。在本研究中,我们确定了牛磺酸对高能低蛋白饮食诱导的产蛋鸡 FLHS 以及游离脂肪酸(FFA)诱导的脂肪变性培养肝细胞中的作用和机制。检测了肝功能、脂质代谢、抗氧化能力、线粒体功能、线粒体动力学、自噬和生物合成。结果表明,FLHS 母鸡和脂肪变性肝细胞均存在肝结构和功能受损、线粒体损伤和功能障碍、脂质积累以及线粒体融合和分裂、线粒体自噬和生物合成失衡。牛磺酸给药可显著抑制 FLHS 的发生,保护肝细胞中的线粒体免受脂质积累和 FFA 引起的疾病,上调 Mfn1、Mfn2、Opa1、LC3I、LC3II、PINK1、PGC-1α、Nrf1、Nrf2 和 Tfam 的表达水平,并下调 Fis1、Drp1 和 p62 的表达水平。综上所述,牛磺酸可以通过调节线粒体稳态来保护产蛋鸡免受 FLHS 的影响,包括调节线粒体动力学、自噬和生物合成。

https://cdn.ncbi.nlm.nih.gov/pmc/blobs/0c57/10299483/bf0edada967a/ijms-24-10360-g001.jpg

文献AI研究员

20分钟写一篇综述,助力文献阅读效率提升50倍。

立即体验

用中文搜PubMed

大模型驱动的PubMed中文搜索引擎

马上搜索

文档翻译

学术文献翻译模型,支持多种主流文档格式。

立即体验