Suppr超能文献

现货 CAR 工程化自然杀伤细胞靶向 FLT3 增强急性髓系白血病的杀伤作用。

Off-the-shelf CAR-engineered natural killer cells targeting FLT3 enhance killing of acute myeloid leukemia.

机构信息

Department of Hematology and Hematopoietic Cell Transplantation, City of Hope National Medical Center, Los Angeles, CA.

Department of Computational and Quantitative Medicine, City of Hope National Medical Center, Los Angeles, CA.

出版信息

Blood Adv. 2023 Oct 24;7(20):6225-6239. doi: 10.1182/bloodadvances.2022007405.

Abstract

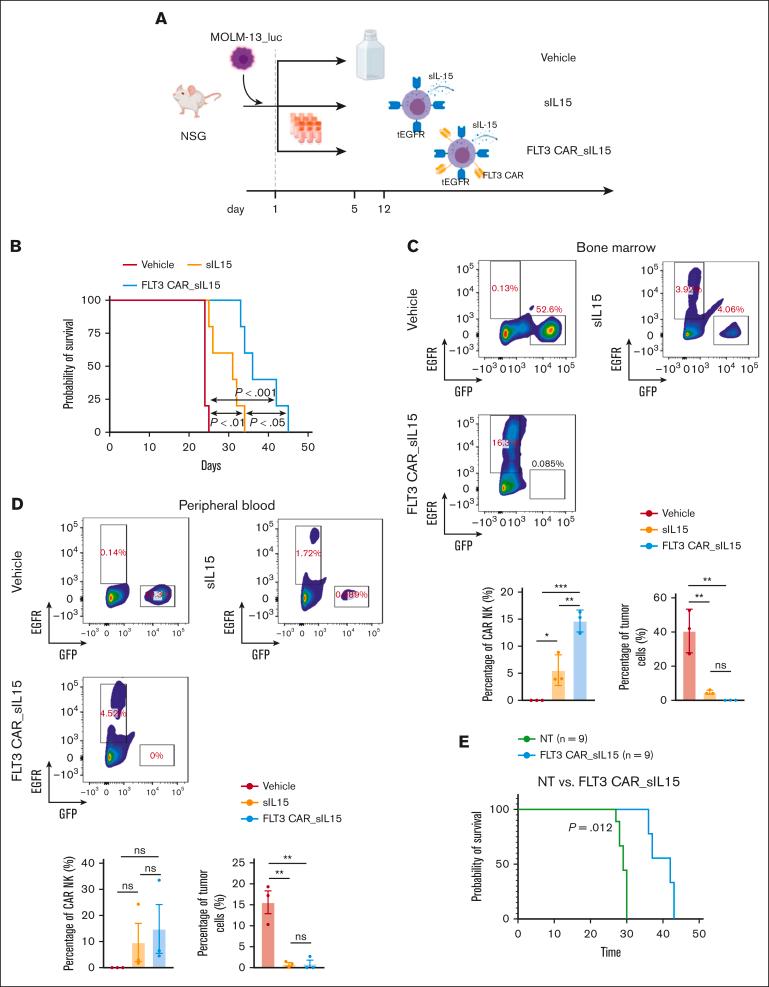
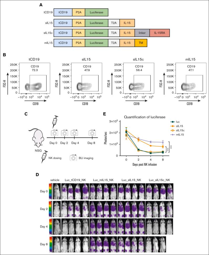
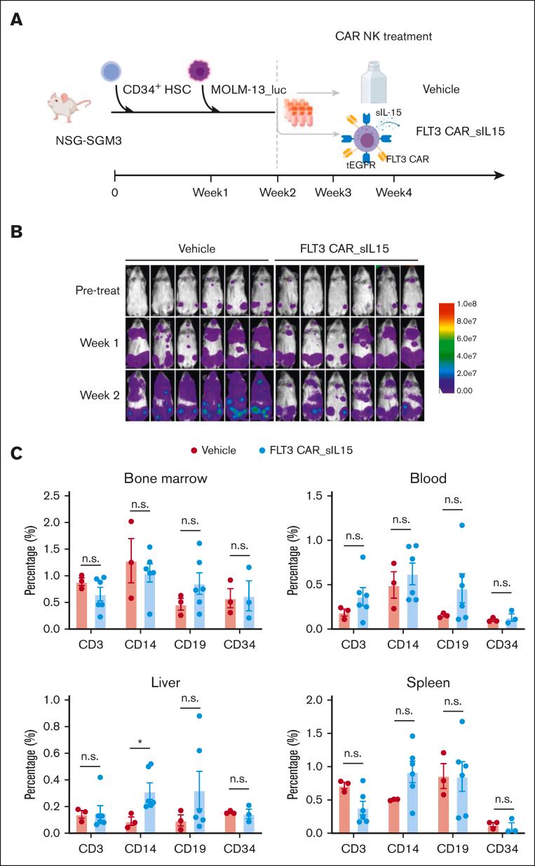
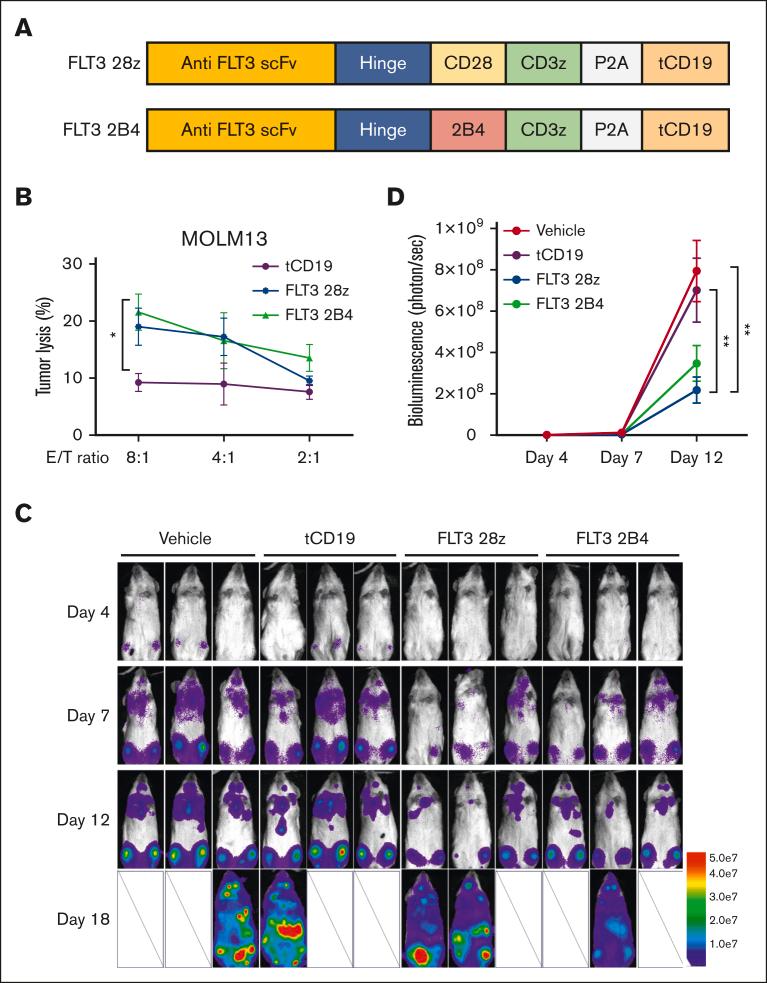
The majority of patients with acute myeloid leukemia (AML) succumb to the disease or its complications, especially among older patients. Natural killer (NK) cells have been shown to have antileukemic activity in patients with AML; however, to our knowledge, primary NK cells armed with a chimeric antigen receptor (CAR) targeting antigens associated with AML as an "off-the-shelf" product for disease control have not been explored. We developed frozen, off-the-shelf allogeneic human NK cells engineered with a CAR recognizing FLT3 and secreting soluble interleukin-15 (IL-15) (FLT3 CAR_sIL-15 NK) to improve in vivo NK cell persistence and T-cell activation. FLT3 CAR_sIL-15 NK cells had higher cytotoxicity and interferon gamma secretion against FLT3+ AML cell lines when compared with activated NK cells lacking an FLT3 CAR or soluble IL-15. Frozen and thawed allogeneic FLT3 CAR_sIL-15 NK cells prolonged survival of both the MOLM-13 AML model as well as an orthotopic patient-derived xenograft AML model when compared with control NK cells. FLT3 CAR_sIL-15 NK cells showed no cytotoxicity against healthy blood mononuclear cells or hematopoietic stem cells. Collectively, our data suggest that FLT3 is an AML-associated antigen that can be targeted by frozen, allogeneic, off-the-shelf FLT3 CAR_sIL-15 NK cells that may provide a novel approach for the treatment of AML.

摘要

大多数急性髓细胞白血病 (AML) 患者死于该疾病或其并发症,尤其是老年患者。已证明自然杀伤 (NK) 细胞在 AML 患者中具有抗白血病活性;然而,据我们所知,尚未探索针对与 AML 相关抗原的嵌合抗原受体 (CAR) 武装的原发性 NK 细胞作为“现成”产品用于疾病控制。我们开发了冷冻的、现成的同种异体人类 NK 细胞,这些细胞经过工程改造,具有识别 FLT3 并分泌可溶性白细胞介素 15 (IL-15) 的 CAR(FLT3 CAR_sIL-15 NK),以改善体内 NK 细胞的持久性和 T 细胞的激活。与缺乏 FLT3 CAR 或可溶性 IL-15 的激活 NK 细胞相比,FLT3 CAR_sIL-15 NK 细胞对 FLT3+AML 细胞系具有更高的细胞毒性和干扰素γ分泌。与对照 NK 细胞相比,冷冻和解冻的同种异体 FLT3 CAR_sIL-15 NK 细胞延长了 MOLM-13 AML 模型和同种异体患者来源的异种移植 AML 模型的存活时间。FLT3 CAR_sIL-15 NK 细胞对健康血液单核细胞或造血干细胞没有细胞毒性。总之,我们的数据表明,FLT3 是一种 AML 相关抗原,可以被冷冻的、同种异体的、现成的 FLT3 CAR_sIL-15 NK 细胞靶向,这可能为 AML 的治疗提供一种新方法。

https://cdn.ncbi.nlm.nih.gov/pmc/blobs/bff8/10582841/b9a093018246/BLOODA_ADV-2022-007405-ga1.jpg

文献AI研究员

20分钟写一篇综述,助力文献阅读效率提升50倍。

立即体验

用中文搜PubMed

大模型驱动的PubMed中文搜索引擎

马上搜索

文档翻译

学术文献翻译模型,支持多种主流文档格式。

立即体验