Suppr超能文献

南非男性金矿工人中与结核分枝杆菌暴露相关的 IFN-γ 非依赖性标志物。

IFN-γ independent markers of Mycobacterium tuberculosis exposure among male South African gold miners.

机构信息

Ragon Institute of MGH, MIT, and Harvard, Cambridge, MA, USA; Brigham and Women's Hospital, Boston, MA, USA.

Department of Medicine, University of Washington School of Medicine, Seattle, WA, USA.

出版信息

EBioMedicine. 2023 Jul;93:104678. doi: 10.1016/j.ebiom.2023.104678. Epub 2023 Jun 26.

Abstract

BACKGROUND

The prevalence of tuberculosis among men who work in the gold mines of South Africa is among the highest in the world, but a fraction of miners demonstrate consistently negative results upon tuberculin skin test (TST) and IFN-γ release assay (IGRA). We hypothesized that these "resisters" (RSTRs) may display unconventional immune signatures of exposure to M. tuberculosis (M.tb).

METHODS

In a cohort of RSTRs and matched controls with latent TB infection (LTBI), we profiled the functional breadth of M.tb antigen-specific T cell and antibody responses using multi-parameter flow cytometry and systems serology, respectively.

FINDINGS

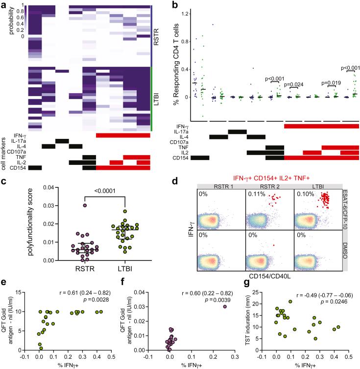
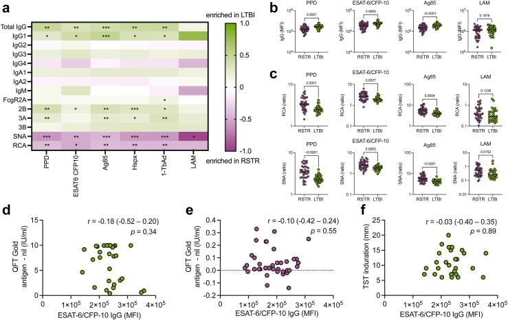
RSTRs and LTBI controls both exhibited IFN-γ independent T-cell and IgG antibody responses to M.tb-specific antigens ESAT-6 and CFP-10. Antigen-specific antibody Fc galactosylation and sialylation were higher among RSTRs. In a combined T-cell and antibody analysis, M.tb lysate-stimulated TNF secretion by T cells correlated positively with levels of purified protein derivative-specific IgG. A multivariate model of the combined data was able to differentiate RSTR and LTBI subjects.

INTERPRETATION

IFN-γ independent immune signatures of exposure to M.tb, which are not detected by approved clinical diagnostics, are readily detectable in an occupational cohort uniquely characterized by intense and long-term infection pressure. Further, TNF may mediate a coordinated response between M.tb-specific T-cells and B-cells.

FUNDING

This work was supported by the US National Institutes of Health (R01-AI124348 to Boom, Stein, and Hawn; R01-AI125189 and R01-AI146072 to Seshadri; and 75N93019C00071 to Fortune, Alter, Seshadri, and Boom), the Doris Duke Charitable Foundation (Davies), the Bill & Melinda Gates Foundation (OPP1151836 and OPP1109001 to Hawn; and OPP1151840 to Alter), Mass Life Science Foundation (Fortune), and Good Ventures Fund (Fortune).

摘要

背景

南非金矿矿工的结核病患病率位居世界之首,但只有一小部分矿工的结核菌素皮肤试验(TST)和 IFN-γ 释放试验(IGRA)结果持续为阴性。我们假设这些“抗性者”(RSTRs)可能表现出对结核分枝杆菌(M.tb)暴露的非传统免疫特征。

方法

在一组 RSTRs 和潜伏性结核感染(LTBI)的匹配对照中,我们分别使用多参数流式细胞术和系统血清学来描绘 M.tb 抗原特异性 T 细胞和抗体反应的功能广度。

发现

RSTRs 和 LTBI 对照均表现出对 M.tb 特异性抗原 ESAT-6 和 CFP-10 的 IFN-γ 非依赖性 T 细胞和 IgG 抗体反应。RSTRs 中抗原特异性抗体 Fc 半乳糖基化和唾液酸化水平更高。在 T 细胞和抗体的联合分析中,M.tb 裂解物刺激的 T 细胞 TNF 分泌与纯化蛋白衍生物特异性 IgG 水平呈正相关。综合数据的多元模型能够区分 RSTR 和 LTBI 受试者。

解释

IFN-γ 非依赖性暴露于 M.tb 的免疫特征,这些特征不能通过批准的临床诊断检测到,在一个独特地以强烈和长期感染压力为特征的职业队列中很容易检测到。此外,TNF 可能介导 M.tb 特异性 T 细胞和 B 细胞之间的协调反应。

资助

这项工作得到了美国国立卫生研究院(R01-AI124348 给 Boom、Stein 和 Hawn;R01-AI125189 和 R01-AI146072 给 Seshadri;以及 75N93019C00071 给 Fortune、Alter、Seshadri 和 Boom)、Doris Duke 慈善基金会(Davies)、比尔和梅琳达盖茨基金会(OPP1151836 和 OPP1109001 给 Hawn;以及 OPP1151840 给 Alter)、Mass Life Science 基金会(Fortune)和 Good Ventures 基金(Fortune)的资助。

https://cdn.ncbi.nlm.nih.gov/pmc/blobs/9f1b/10320233/39fb0e3f9f0a/gr1.jpg

文献AI研究员

20分钟写一篇综述,助力文献阅读效率提升50倍。

立即体验

用中文搜PubMed

大模型驱动的PubMed中文搜索引擎

马上搜索

文档翻译

学术文献翻译模型,支持多种主流文档格式。

立即体验