Suppr超能文献

PI(3,5)P2 报告器揭示了 PIKfyve 在巨胞饮体和吞噬体上的活性和动态。

A PI(3,5)P2 reporter reveals PIKfyve activity and dynamics on macropinosomes and phagosomes.

机构信息

School of Biosciences, University of Sheffield, Firth Court Western Bank, Sheffield, UK.

Division of Molecular, Cell and Developmental Biology, School of Life Sciences, University of Dundee, Dundee, UK.

出版信息

J Cell Biol. 2023 Sep 4;222(9). doi: 10.1083/jcb.202209077. Epub 2023 Jun 29.

Abstract

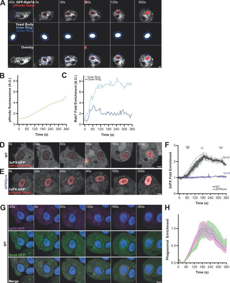
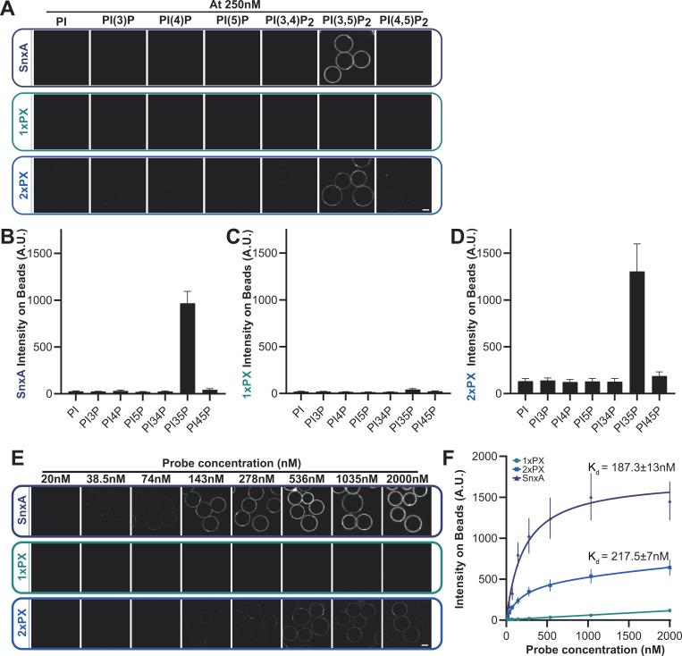
Phosphoinositide signaling lipids (PIPs) are key regulators of membrane identity and trafficking. Of these, PI(3,5)P2 is one of the least well-understood, despite key roles in many endocytic pathways including phagocytosis and macropinocytosis. PI(3,5)P2 is generated by the phosphoinositide 5-kinase PIKfyve, which is critical for phagosomal digestion and antimicrobial activity. However PI(3,5)P2 dynamics and regulation remain unclear due to lack of reliable reporters. Using the amoeba Dictyostelium discoideum, we identify SnxA as a highly selective PI(3,5)P2-binding protein and characterize its use as a reporter for PI(3,5)P2 in both Dictyostelium and mammalian cells. Using GFP-SnxA, we demonstrate that Dictyostelium phagosomes and macropinosomes accumulate PI(3,5)P2 3 min after engulfment but are then retained differently, indicating pathway-specific regulation. We further find that PIKfyve recruitment and activity are separable and that PIKfyve activation stimulates its own dissociation. SnxA is therefore a new tool for reporting PI(3,5)P2 in live cells that reveals key mechanistic details of the role and regulation of PIKfyve/PI(3,5)P2.

摘要

磷酸肌醇信号脂质(PIPs)是膜特性和运输的关键调节剂。在这些脂质中,PI(3,5)P2 是了解最少的一种,尽管它在许多胞吞途径中发挥着关键作用,包括吞噬作用和巨胞饮作用。PI(3,5)P2 由磷酸肌醇 5-激酶 PIKfyve 产生,PIKfyve 对于吞噬体的消化和抗菌活性至关重要。然而,由于缺乏可靠的报告器,PI(3,5)P2 的动力学和调节仍然不清楚。使用变形虫 Dictyostelium discoideum,我们鉴定出 SnxA 是一种高度选择性的 PI(3,5)P2 结合蛋白,并描述了其在变形虫和哺乳动物细胞中作为 PI(3,5)P2 报告器的用途。使用 GFP-SnxA,我们证明了变形虫吞噬体和巨胞饮体在吞噬后 3 分钟内积累 PI(3,5)P2,但随后以不同的方式保留,表明存在途径特异性调节。我们进一步发现 PIKfyve 的募集和活性是可分离的,并且 PIKfyve 的激活会刺激其自身的解离。因此,SnxA 是一种用于在活细胞中报告 PI(3,5)P2 的新工具,它揭示了 PIKfyve/PI(3,5)P2 作用和调节的关键机制细节。

https://cdn.ncbi.nlm.nih.gov/pmc/blobs/38fa/10309190/5720b6c7d1c4/JCB_202209077_Fig1.jpg

文献AI研究员

20分钟写一篇综述,助力文献阅读效率提升50倍。

立即体验

用中文搜PubMed

大模型驱动的PubMed中文搜索引擎

马上搜索

文档翻译

学术文献翻译模型,支持多种主流文档格式。

立即体验