Suppr超能文献

单细胞 Hi-C 鉴定了原肠胚增强子景观下的可塑性染色体构象。

Single cell Hi-C identifies plastic chromosome conformations underlying the gastrulation enhancer landscape.

机构信息

Department of Computer Science and Department of Biological Regulation, Weizmann Institute of Science, Rehovot, Israel.

The Blavatnik School of Computer Science, Tel Aviv University, Tel Aviv, Israel.

出版信息

Nat Commun. 2023 Jun 29;14(1):3844. doi: 10.1038/s41467-023-39549-4.

Abstract

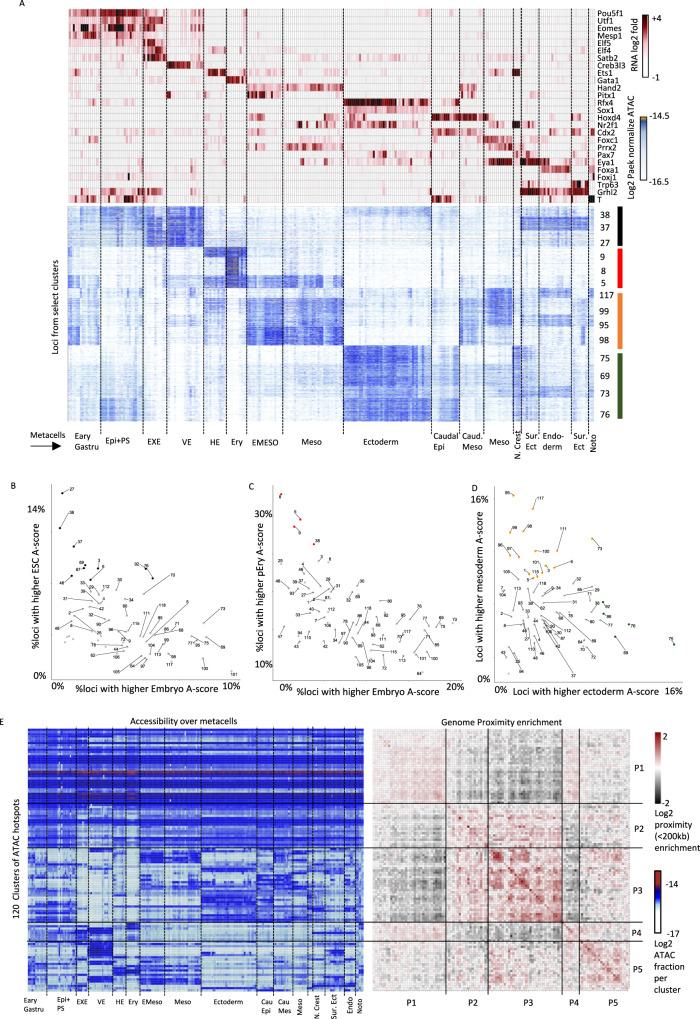
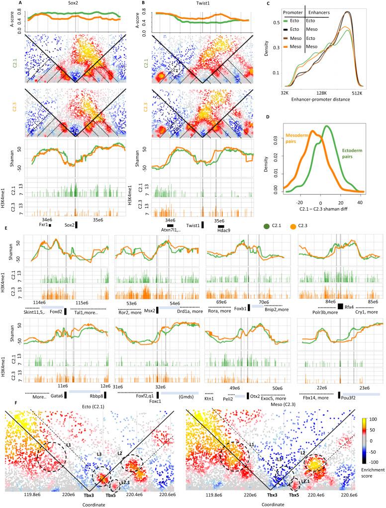
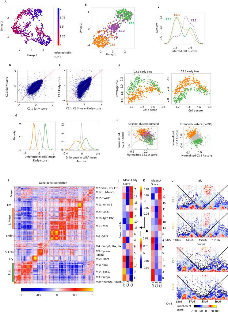
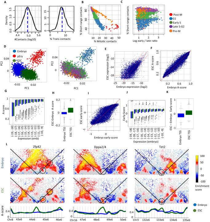
Embryonic development involves massive proliferation and differentiation of cell lineages. This must be supported by chromosome replication and epigenetic reprogramming, but how proliferation and cell fate acquisition are balanced in this process is not well understood. Here we use single cell Hi-C to map chromosomal conformations in post-gastrulation mouse embryo cells and study their distributions and correlations with matching embryonic transcriptional atlases. We find that embryonic chromosomes show a remarkably strong cell cycle signature. Despite that, replication timing, chromosome compartment structure, topological associated domains (TADs) and promoter-enhancer contacts are shown to be variable between distinct epigenetic states. About 10% of the nuclei are identified as primitive erythrocytes, showing exceptionally compact and organized compartment structure. The remaining cells are broadly associated with ectoderm and mesoderm identities, showing only mild differentiation of TADs and compartment structures, but more specific localized contacts in hundreds of ectoderm and mesoderm promoter-enhancer pairs. The data suggest that while fully committed embryonic lineages can rapidly acquire specific chromosomal conformations, most embryonic cells are showing plastic signatures driven by complex and intermixed enhancer landscapes.

摘要

胚胎发育涉及细胞谱系的大规模增殖和分化。这必须得到染色体复制和表观遗传重编程的支持,但在这个过程中,如何平衡增殖和细胞命运的获得还不是很清楚。在这里,我们使用单细胞 Hi-C 来绘制原肠胚后期小鼠胚胎细胞中的染色体构象,并研究它们与匹配的胚胎转录图谱的分布和相关性。我们发现胚胎染色体表现出非常强烈的细胞周期特征。尽管如此,复制时间、染色体区室结构、拓扑关联域(TAD)和启动子-增强子接触在不同的表观遗传状态之间显示出可变性。约 10%的核被鉴定为原始红细胞,表现出异常紧凑和有组织的区室结构。其余的细胞广泛与外胚层和中胚层的身份相关,仅表现出 TAD 和区室结构的轻微分化,但在数百个外胚层和中胚层启动子-增强子对中有更具体的局部接触。这些数据表明,虽然完全分化的胚胎谱系可以快速获得特定的染色体构象,但大多数胚胎细胞表现出由复杂且混合的增强子景观驱动的可塑性特征。

https://cdn.ncbi.nlm.nih.gov/pmc/blobs/d35c/10310791/b3c1da8ff850/41467_2023_39549_Fig1_HTML.jpg

文献AI研究员

20分钟写一篇综述,助力文献阅读效率提升50倍。

立即体验

用中文搜PubMed

大模型驱动的PubMed中文搜索引擎

马上搜索

文档翻译

学术文献翻译模型,支持多种主流文档格式。

立即体验