Suppr超能文献

肝癌免疫细胞的蛋白质组学揭示免疫治疗靶点。

Proteomics of immune cells from liver tumors reveals immunotherapy targets.

作者信息

Canale Fernando P, Neumann Julia, von Renesse Janusz, Loggi Elisabetta, Pecoraro Matteo, Vogel Ian, Zoppi Giada, Antonini Gaia, Wolf Tobias, Jin Wenjie, Zheng Xiaoqin, La Barba Giuliano, Birgin Emrullah, Forkel Marianne, Nilsson Tobias, Marone Romina, Mueller Henrik, Pelletier Nadege, Jeker Lukas T, Civenni Gianluca, Schlapbach Christoph, Catapano Carlo V, Seifert Lena, Seifert Adrian M, Gillessen Silke, De Dosso Sara, Cristaudi Alessandra, Rahbari Nuh N, Ercolani Giorgio, Geiger Roger

机构信息

Institute for Research in Biomedicine (IRB), Bellinzona, Switzerland.

Università della Svizzera italiana (USI), Lugano, Switzerland.

出版信息

Cell Genom. 2023 May 30;3(6):100331. doi: 10.1016/j.xgen.2023.100331. eCollection 2023 Jun 14.

Abstract

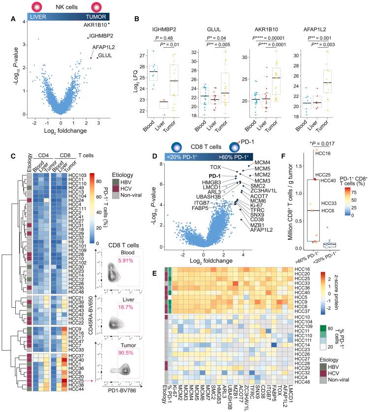
Elucidating the mechanisms by which immune cells become dysfunctional in tumors is critical to developing next-generation immunotherapies. We profiled proteomes of cancer tissue as well as monocyte/macrophages, CD4 and CD8 T cells, and NK cells isolated from tumors, liver, and blood of 48 patients with hepatocellular carcinoma. We found that tumor macrophages induce the sphingosine-1-phospate-degrading enzyme SGPL1, which dampened their inflammatory phenotype and anti-tumor function . We further discovered that the signaling scaffold protein AFAP1L2, typically only found in activated NK cells, is also upregulated in chronically stimulated CD8 T cells in tumors. Ablation of in CD8 T cells increased their viability upon repeated stimulation and enhanced their anti-tumor activity synergistically with PD-L1 blockade in mouse models. Our data reveal new targets for immunotherapy and provide a resource on immune cell proteomes in liver cancer.

摘要

阐明免疫细胞在肿瘤中功能失调的机制对于开发下一代免疫疗法至关重要。我们分析了48例肝细胞癌患者的癌组织以及从肿瘤、肝脏和血液中分离出的单核细胞/巨噬细胞、CD4和CD8 T细胞以及NK细胞的蛋白质组。我们发现肿瘤巨噬细胞诱导鞘氨醇-1-磷酸降解酶SGPL1,该酶会抑制其炎症表型和抗肿瘤功能。我们进一步发现,信号支架蛋白AFAP1L2通常仅在活化的NK细胞中发现,在肿瘤中慢性刺激的CD8 T细胞中也上调。在小鼠模型中,消除CD8 T细胞中的AFAP1L2可提高其在反复刺激后的活力,并与PD-L1阻断协同增强其抗肿瘤活性。我们的数据揭示了免疫治疗的新靶点,并提供了肝癌免疫细胞蛋白质组的相关资源。

https://cdn.ncbi.nlm.nih.gov/pmc/blobs/a286/10300607/ed689c277a25/fx1.jpg

文献AI研究员

20分钟写一篇综述,助力文献阅读效率提升50倍。

立即体验

用中文搜PubMed

大模型驱动的PubMed中文搜索引擎

马上搜索

文档翻译

学术文献翻译模型,支持多种主流文档格式。

立即体验