Suppr超能文献

人类内源性逆转录病毒 K 有助于神经胶质瘤中的干细胞龛。

Human endogenous retrovirus K contributes to a stem cell niche in glioblastoma.

机构信息

University of Miami School of Medicine, Department of Neurosurgery, Miami, Florida, USA.

National Institute of Neurological Disorders and Stroke, NIH, Bethesda, Maryland, USA.

出版信息

J Clin Invest. 2023 Jul 3;133(13):e167929. doi: 10.1172/JCI167929.

Abstract

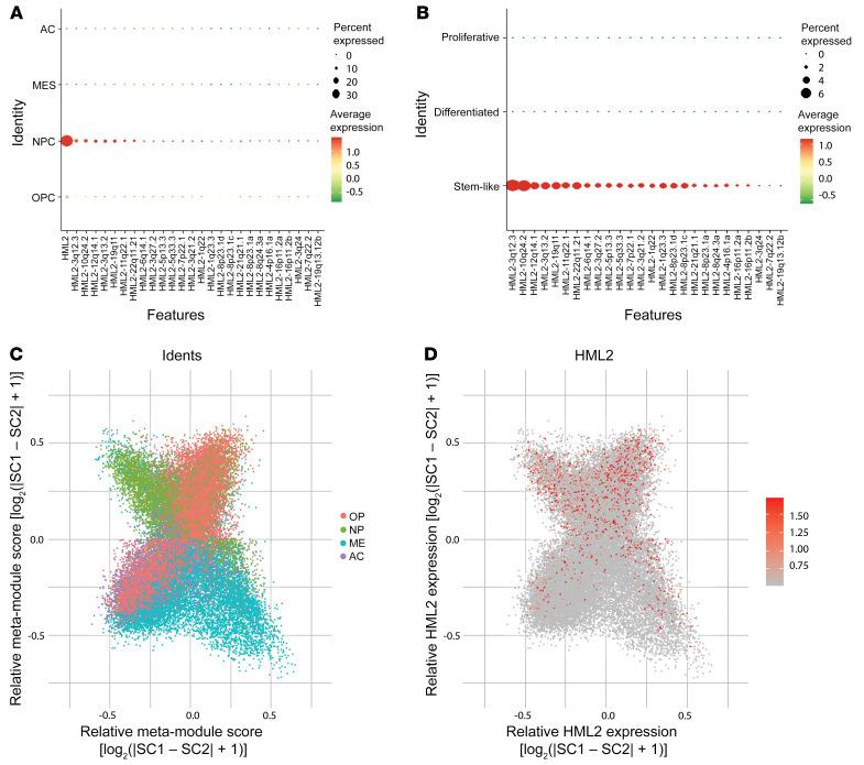
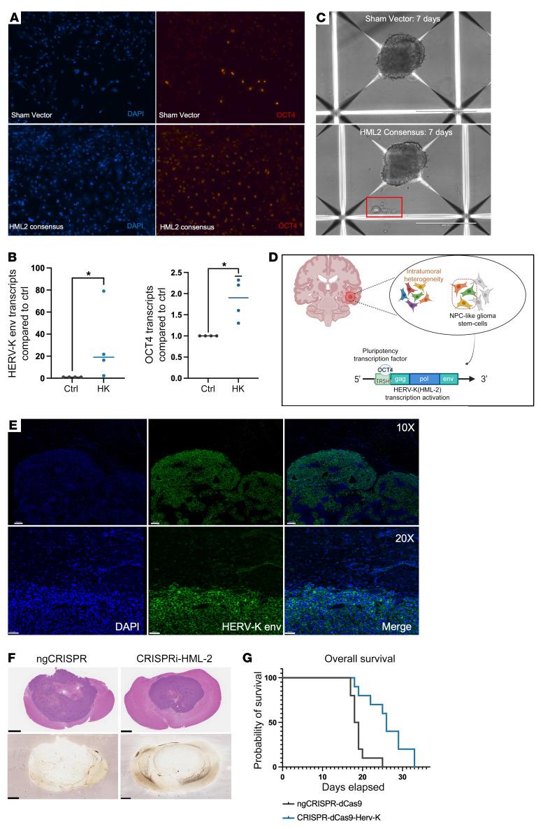
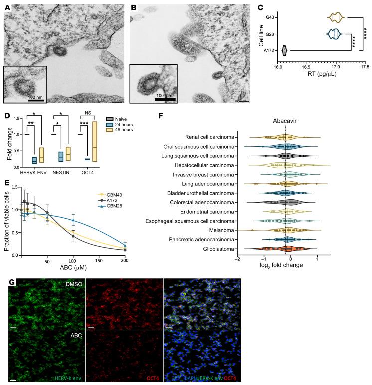
Human endogenous retroviruses (HERVs) are ancestral viral relics that constitute nearly 8% of the human genome. Although normally silenced, the most recently integrated provirus HERV-K (HML-2) can be reactivated in certain cancers. Here, we report pathological expression of HML-2 in malignant gliomas in both cerebrospinal fluid and tumor tissue that was associated with a cancer stem cell phenotype and poor outcomes. Using single-cell RNA-Seq, we identified glioblastoma cellular populations with elevated HML-2 transcripts in neural progenitor-like cells (NPC-like) that drive cellular plasticity. Using CRISPR interference, we demonstrate that HML-2 critically maintained glioblastoma stemness and tumorigenesis in both glioblastoma neurospheres and intracranial orthotopic murine models. Additionally, we demonstrate that HML-2 critically regulated embryonic stem cell programs in NPC-derived astroglia and altered their 3D cellular morphology by activating the nuclear transcription factor OCT4, which binds to an HML-2-specific long-terminal repeat (LTR5Hs). Moreover, we discovered that some glioblastoma cells formed immature retroviral virions, and inhibiting HML-2 expression with antiretroviral drugs reduced reverse transcriptase activity in the extracellular compartment, tumor viability, and pluripotency. Our results suggest that HML-2 fundamentally contributes to the glioblastoma stem cell niche. Because persistence of glioblastoma stem cells is considered responsible for treatment resistance and recurrence, HML-2 may serve as a unique therapeutic target.

摘要

人类内源性逆转录病毒 (HERV) 是构成人类基因组近 8%的古老病毒遗迹。尽管通常处于沉默状态,但最近整合的前病毒 HERV-K (HML-2) 可以在某些癌症中被重新激活。在这里,我们报告了恶性神经胶质瘤中 HML-2 在脑脊液和肿瘤组织中的病理性表达,这与癌症干细胞表型和不良预后有关。使用单细胞 RNA-Seq,我们在神经祖细胞样细胞 (NPC 样细胞) 中鉴定出具有高 HML-2 转录本的神经胶质瘤细胞群体,这些细胞群体驱动细胞可塑性。使用 CRISPR 干扰,我们证明 HML-2 可以在神经胶质瘤球体和颅内原位小鼠模型中关键地维持神经胶质瘤干细胞特性和肿瘤发生。此外,我们证明 HML-2 通过激活核转录因子 OCT4 来关键调控 NPC 衍生的星形胶质细胞中的胚胎干细胞程序,OCT4 结合 HML-2 特异性长末端重复序列 (LTR5Hs)。此外,我们发现一些神经胶质瘤细胞形成不成熟的逆转录病毒病毒粒子,并且用抗逆转录病毒药物抑制 HML-2 表达可降低细胞外隔室中的逆转录酶活性、肿瘤活力和多能性。我们的结果表明,HML-2 从根本上有助于神经胶质瘤干细胞生态位。由于神经胶质瘤干细胞的持续存在被认为是治疗耐药性和复发的原因,因此 HML-2 可能成为一个独特的治疗靶点。

https://cdn.ncbi.nlm.nih.gov/pmc/blobs/efe5/10313366/6511d7fef247/jci-133-167929-g205.jpg

文献AI研究员

20分钟写一篇综述,助力文献阅读效率提升50倍。

立即体验

用中文搜PubMed

大模型驱动的PubMed中文搜索引擎

马上搜索

文档翻译

学术文献翻译模型,支持多种主流文档格式。

立即体验