Suppr超能文献

衰老过程中白色脂肪组织中胰岛素信号的 microRNAs 介导调节:热量限制的作用。

microRNAs-mediated regulation of insulin signaling in white adipose tissue during aging: Role of caloric restriction.

机构信息

Department of Basic Sciences of Health, Area of Biochemistry and Molecular Biology, Universidad Rey Juan Carlos, Alcorcon, Madrid, Spain.

Metabolism and Cell Signalling Laboratory, Spanish National Cancer Research Centre, Madrid, Spain.

出版信息

Aging Cell. 2023 Nov;22(11):e13919. doi: 10.1111/acel.13919. Epub 2023 Jul 4.

Abstract

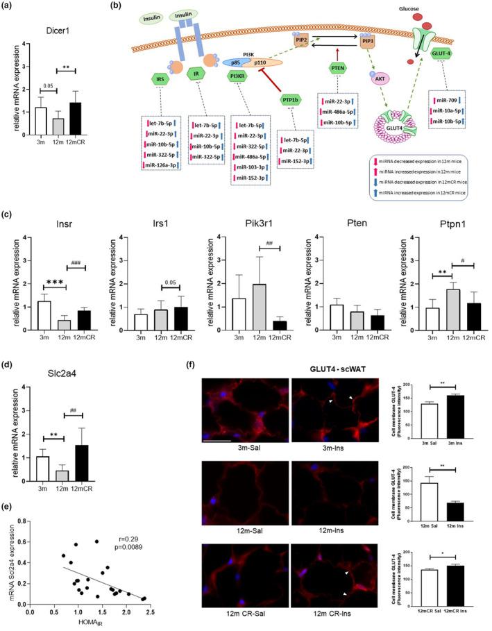
Caloric restriction is a non-pharmacological intervention known to ameliorate the metabolic defects associated with aging, including insulin resistance. The levels of miRNA expression may represent a predictive tool for aging-related alterations. In order to investigate the role of miRNAs underlying insulin resistance in adipose tissue during the early stages of aging, 3- and 12-month-old male animals fed ad libitum, and 12-month-old male animals fed with a 20% caloric restricted diet were used. In this work we demonstrate that specific miRNAs may contribute to the impaired insulin-stimulated glucose metabolism specifically in the subcutaneous white adipose tissue, through the regulation of target genes implicated in the insulin signaling cascade. Moreover, the expression of these miRNAs is modified by caloric restriction in middle-aged animals, in accordance with the improvement of the metabolic state. Overall, our work demonstrates that alterations in posttranscriptional gene expression because of miRNAs dysregulation might represent an endogenous mechanism by which insulin response in the subcutaneous fat depot is already affected at middle age. Importantly, caloric restriction could prevent this modulation, demonstrating that certain miRNAs could constitute potential biomarkers of age-related metabolic alterations.

摘要

热量限制是一种非药物干预措施,已知可改善与衰老相关的代谢缺陷,包括胰岛素抵抗。miRNA 表达水平可能代表与衰老相关改变的预测工具。为了研究 miRNA 在衰老早期脂肪组织中胰岛素抵抗的作用,使用了 3 个月和 12 个月大的雄性动物进行自由喂养,以及 12 个月大的雄性动物进行 20%热量限制喂养。在这项工作中,我们证明了特定的 miRNAs 可能通过调节胰岛素信号级联中涉及的靶基因,导致皮下白色脂肪组织中胰岛素刺激的葡萄糖代谢受损。此外,这些 miRNAs 的表达在中年动物中通过热量限制进行了修饰,与代谢状态的改善一致。总的来说,我们的工作表明,由于 miRNAs 失调导致的转录后基因表达的改变可能代表一种内源性机制,通过这种机制,在下丘脑中的胰岛素反应已经在中年受到影响。重要的是,热量限制可以防止这种调节,表明某些 miRNAs 可能构成与年龄相关的代谢改变的潜在生物标志物。

https://cdn.ncbi.nlm.nih.gov/pmc/blobs/5a62/10652342/88eddac612ba/ACEL-22-e13919-g003.jpg

文献AI研究员

20分钟写一篇综述,助力文献阅读效率提升50倍。

立即体验

用中文搜PubMed

大模型驱动的PubMed中文搜索引擎

马上搜索

文档翻译

学术文献翻译模型,支持多种主流文档格式。

立即体验