Suppr超能文献

通过干细胞指数和鉴定癌症干细胞相关生物标志物对急性髓细胞白血病进行新型干性分类。

A novel stemness classification in acute myeloid leukemia by the stemness index and the identification of cancer stem cell-related biomarkers.

机构信息

Department of Biostatistics, School of Public Health, Harbin Medical University, Harbin, China.

National Health Commission (NHC) Key Laboratory of Cell Transplantation, The First Affiliated Hospital of Harbin Medical University, Harbin, China.

出版信息

Front Immunol. 2023 Jun 19;14:1202825. doi: 10.3389/fimmu.2023.1202825. eCollection 2023.

Abstract

BACKGROUND

Stem cells play an important role in acute myeloid leukemia (AML). However, their precise effect on AML tumorigenesis and progression remains unclear.

METHODS

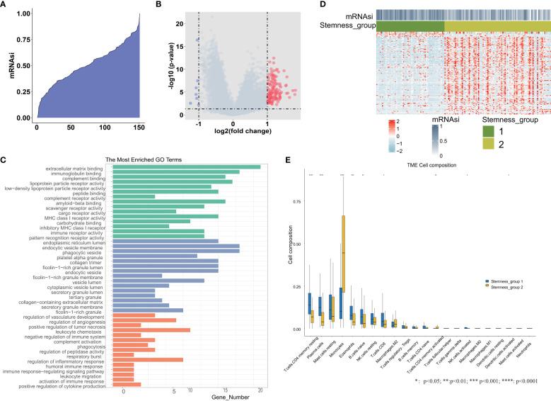
The present study aimed to characterize stem cell-related gene expression and identify stemness biomarker genes in AML. We calculated the stemness index (mRNAsi) based on transcription data using the one-class logistic regression (OCLR) algorithm for patients in the training set. According to the mRNAsi score, we performed consensus clustering and identified two stemness subgroups. Eight stemness-related genes were identified as stemness biomarkers through gene selection by three machine learning methods.

RESULTS

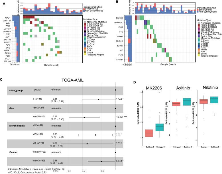
We found that patients in stemness subgroup I had a poor prognosis and benefited from nilotinib, MK-2206 and axitinib treatment. In addition, the mutation profiles of these two stemness subgroups were different, which suggested that patients in different subgroups had different biological processes. There was a strong significant negative correlation between mRNAsi and the immune score (r= -0.43, p<0.001). Furthermore, we identified eight stemness-related genes that have potential to be biomarkers, including SLC43A2, CYBB, CFP, GRN, CST3, TIMP1, CFD and IGLL1. These genes, except IGLL1, had a negative correlation with mRNAsi. SLC43A2 is expected to be a potential stemness-related biomarker in AML.

CONCLUSION

Overall, we established a novel stemness classification using the mRNAsi score and eight stemness-related genes that may be biomarkers. Clinical decision-making should be guided by this new signature in prospective studies.

摘要

背景

干细胞在急性髓系白血病(AML)中发挥着重要作用。然而,它们对 AML 肿瘤发生和进展的确切影响尚不清楚。

方法

本研究旨在描述与干细胞相关的基因表达,并确定 AML 中的干性生物标志物基因。我们使用基于单类逻辑回归(OCLR)算法的转录数据计算了训练集中患者的干性指数(mRNAsi)。根据 mRNAsi 评分,我们进行了共识聚类,并确定了两个干性亚组。通过三种机器学习方法进行基因选择,确定了 8 个与干性相关的基因作为干性生物标志物。

结果

我们发现,干性亚组 I 中的患者预后较差,且受益于尼罗替尼、MK-2206 和阿昔替尼治疗。此外,这两个干性亚组的突变谱不同,提示不同亚组的患者具有不同的生物学过程。mRNAsi 与免疫评分之间存在强烈的显著负相关(r=-0.43,p<0.001)。此外,我们鉴定了 8 个具有成为生物标志物潜力的干性相关基因,包括 SLC43A2、CYBB、CFP、GRN、CST3、TIMP1、CFD 和 IGLL1。除了 IGLL1 之外,这些基因与 mRNAsi 呈负相关。SLC43A2 有望成为 AML 中潜在的干性相关生物标志物。

结论

总体而言,我们使用 mRNAsi 评分和 8 个可能作为生物标志物的干性相关基因建立了一种新的干性分类。在未来的研究中,应根据这一新的特征来指导临床决策。

https://cdn.ncbi.nlm.nih.gov/pmc/blobs/01c9/10318110/a46418bec114/fimmu-14-1202825-g001.jpg

文献AI研究员

20分钟写一篇综述,助力文献阅读效率提升50倍。

立即体验

用中文搜PubMed

大模型驱动的PubMed中文搜索引擎

马上搜索

文档翻译

学术文献翻译模型,支持多种主流文档格式。

立即体验