Suppr超能文献

丙酮酸转氨基作用和 NAD 生物合成通过支持有氧糖酵解使琥珀酸脱氢酶缺陷细胞能够增殖。

Pyruvate transamination and NAD biosynthesis enable proliferation of succinate dehydrogenase-deficient cells by supporting aerobic glycolysis.

机构信息

Cancer Metabolism Unit, Division of Genetics and Cell Biology, IRCCS San Raffaele Scientific Institute, 20132, Milan, Italy.

CRUK Beatson Institute, Glasgow, UK.

出版信息

Cell Death Dis. 2023 Jul 6;14(7):403. doi: 10.1038/s41419-023-05927-5.

Abstract

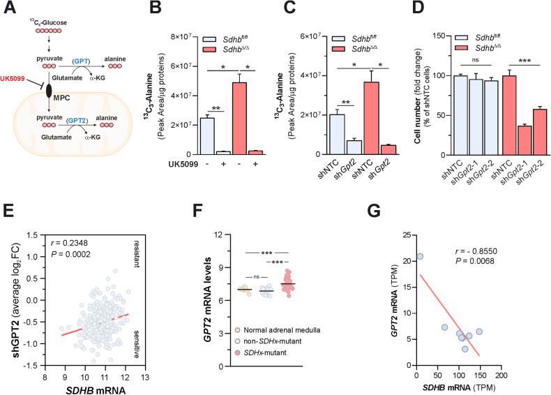
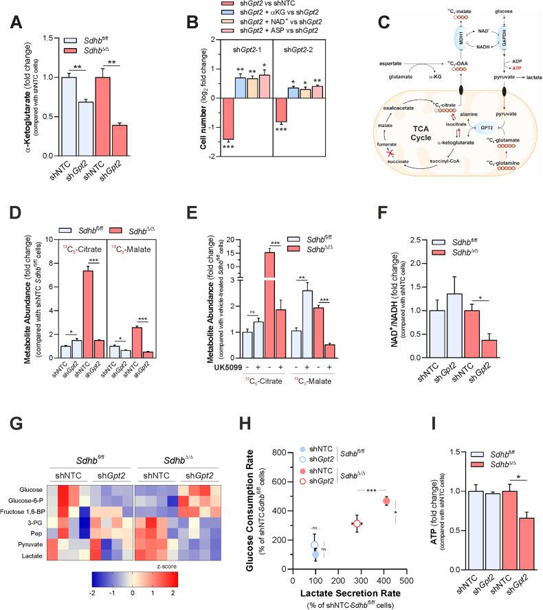
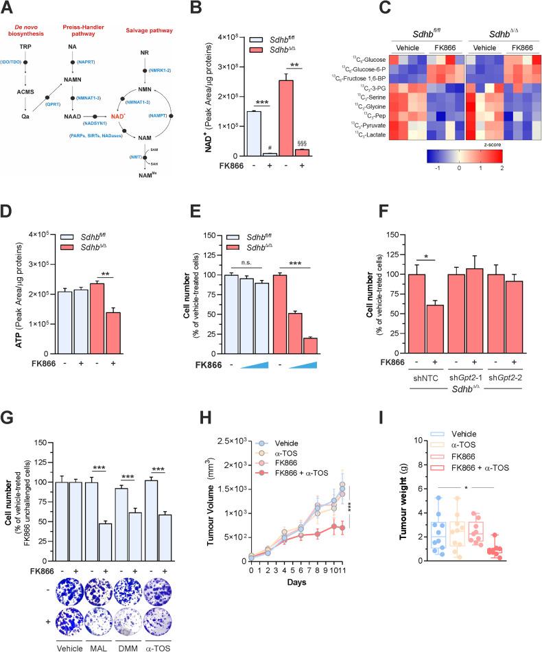
Succinate dehydrogenase (SDH) is the mitochondrial enzyme converting succinate to fumarate in the tricarboxylic acid (TCA) cycle. SDH acts as a tumor suppressor with germline loss-of-function mutations in its encoding genes predisposing to aggressive familial neuroendocrine and renal cancer syndromes. Lack of SDH activity disrupts the TCA cycle, imposes Warburg-like bioenergetic features, and commits cells to rely on pyruvate carboxylation for anabolic needs. However, the spectrum of metabolic adaptations enabling SDH-deficient tumors to cope with a dysfunctional TCA cycle remains largely unresolved. By using previously characterized Sdhb-deleted kidney mouse cells, here we found that SDH deficiency commits cells to rely on mitochondrial glutamate-pyruvate transaminase (GPT2) activity for proliferation. We showed that GPT2-dependent alanine biosynthesis is crucial to sustain reductive carboxylation of glutamine, thereby circumventing the TCA cycle truncation determined by SDH loss. By driving the reductive TCA cycle anaplerosis, GPT2 activity fuels a metabolic circuit maintaining a favorable intracellular NAD pool to enable glycolysis, thus meeting the energetic demands of SDH-deficient cells. As a metabolic syllogism, SDH deficiency confers sensitivity to NAD depletion achieved by pharmacological inhibition of nicotinamide phosphoribosyltransferase (NAMPT), the rate-limiting enzyme of the NAD salvage pathway. Beyond identifying an epistatic functional relationship between two metabolic genes in the control of SDH-deficient cell fitness, this study disclosed a metabolic strategy to increase the sensitivity of tumors to interventions limiting NAD availability.

摘要

琥珀酸脱氢酶 (SDH) 是一种线粒体酶,可将琥珀酸转化为三羧酸 (TCA) 循环中的富马酸。SDH 作为一种肿瘤抑制因子,其编码基因的种系失功能突变使其易患侵袭性家族性神经内分泌和肾细胞癌综合征。SDH 缺乏导致 TCA 循环中断,产生类似沃伯格的生物能量特征,促使细胞依赖于丙酮酸羧化作用来满足合成代谢需求。然而,SDH 缺陷肿瘤为应对功能失调的 TCA 循环而进行的代谢适应谱在很大程度上仍未得到解决。在这里,我们使用先前表征的 Sdhb 缺失的肾脏小鼠细胞发现,SDH 缺乏使细胞依赖于线粒体谷氨酸-丙酮酸转氨酶 (GPT2) 活性进行增殖。我们表明,GPT2 依赖性丙氨酸生物合成对于维持谷氨酰胺的还原性羧化作用至关重要,从而避免了由 SDH 缺失引起的 TCA 循环截断。通过驱动还原性 TCA 循环补料作用,GPT2 活性为维持有利的细胞内 NAD 池提供了一个代谢回路,从而支持糖酵解,满足 SDH 缺陷细胞的能量需求。作为一种代谢推论,SDH 缺乏使 NAD 消耗敏感,这可以通过抑制烟酰胺磷酸核糖基转移酶 (NAMPT) 来实现,NAMPT 是 NAD 补救途径的限速酶。除了鉴定控制 SDH 缺陷细胞适应性的两个代谢基因之间的上位性功能关系外,本研究还揭示了一种代谢策略,可增加肿瘤对限制 NAD 可用性的干预措施的敏感性。

https://cdn.ncbi.nlm.nih.gov/pmc/blobs/126c/10326256/650a8f06b4b8/41419_2023_5927_Fig1_HTML.jpg

文献AI研究员

20分钟写一篇综述,助力文献阅读效率提升50倍。

立即体验

用中文搜PubMed

大模型驱动的PubMed中文搜索引擎

马上搜索

文档翻译

学术文献翻译模型,支持多种主流文档格式。

立即体验