Suppr超能文献

上皮-间质转化与骨桥蛋白诱导的EGFR突变型非小细胞肺癌中的EGFR-TKI耐药相关。

Epithelial-mesenchymal transition is associated with osteopontin-induced EGFR‑TKI resistance in EGFR mutant non-small cell lung cancer.

作者信息

Chen Junjie, Shi Lin, Qian Yao, Jin Yi, Dong Nian, Chen Chengshui, Wang Beibei

机构信息

Key Laboratory of Interventional Pulmonology of Zhejiang Province, Department of Pulmonary and Critical Care Medicine, The First Affiliated Hospital of Wenzhou Medical University, Wenzhou, China.

Department of Pulmonary and Critical Care Medicine, Zhongshan Hospital, Fudan University, Shanghai, China.

出版信息

J Thorac Dis. 2023 Jun 30;15(6):3359-3371. doi: 10.21037/jtd-23-818. Epub 2023 Jun 26.

Abstract

BACKGROUND

Resistance restricts the long-term therapeutic efficacy of epidermal growth factor receptor-tyrosine kinase inhibitors (EGFR-TKIs) in the treatment of non-small cell lung cancer (NSCLC) with positive EGFR mutations. The present study sought to identify the potential protein osteopontin (OPN) involved in EGFR-TKI resistance and examine its therapeutic mechanism in NSCLC.

METHODS

The expression of OPN in NSCLC tissues was evaluated by immunohistochemistry (IHC). Western blot (WB), quantitative real‑time polymerase chain reaction (qRT-PCR), and immunofluorescence staining were used to analyze OPN and epithelial-mesenchymal transition (EMT)-related protein expression in the PC9 and PC9 gefitinib resistance (PC9GR) cells. Enzyme-linked immunosorbent assays (ELISAs) were used to detect the secreted OPN. Cell Counting Kit-8 (CCK-8) assays and flow cytometry were used to examine the effect of OPN on the gefitinib-induced growth and death of PC9 or PC9GR cells.

RESULTS

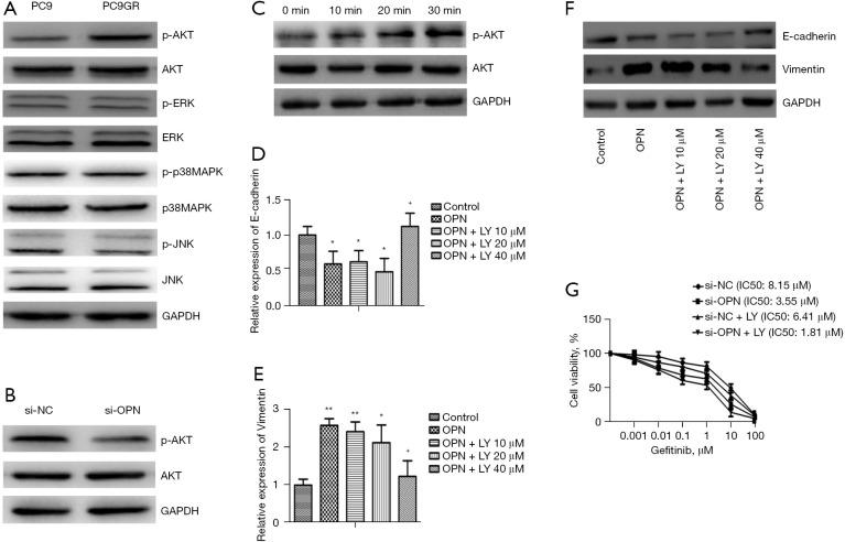
OPN was upregulated in the human NSCLC tissues and cells resistant to EGFR-TKIs. The overexpression of OPN inhibited EGFR-TKI-induced apoptosis and was associated with the formation of EMT. By activating the phosphatidylinositol-3 kinase (PI3K)/protein kinase B (AKT)-EMT pathway, OPN contributed to the development of EGFR-TKI resistance. Reducing OPN expression and inhibiting PI3K/AKT signaling improved EGFR-TKI sensitivity significantly more than the use of either agent alone.

CONCLUSIONS

This study showed that OPN increased EGFR-TKI resistance in NSCLC through the OPN-PI3K/AKT-EMT pathway. Our findings may provide a possible therapeutic target for overcoming EGFR-TKI resistance in this pathway.

摘要

背景

耐药性限制了表皮生长因子受体酪氨酸激酶抑制剂(EGFR-TKIs)在治疗表皮生长因子受体(EGFR)突变阳性的非小细胞肺癌(NSCLC)中的长期治疗效果。本研究旨在确定参与EGFR-TKI耐药的潜在蛋白骨桥蛋白(OPN),并研究其在NSCLC中的治疗机制。

方法

采用免疫组织化学(IHC)评估NSCLC组织中OPN的表达。利用蛋白质印迹法(WB)、定量实时聚合酶链反应(qRT-PCR)和免疫荧光染色分析PC9和PC9吉非替尼耐药(PC9GR)细胞中OPN和上皮-间质转化(EMT)相关蛋白的表达。采用酶联免疫吸附测定(ELISA)检测分泌的OPN。使用细胞计数试剂盒-8(CCK-8)测定法和流式细胞术检测OPN对吉非替尼诱导的PC9或PC9GR细胞生长和死亡的影响。

结果

OPN在人NSCLC组织和对EGFR-TKIs耐药的细胞中上调。OPN的过表达抑制了EGFR-TKI诱导的细胞凋亡,并与EMT的形成有关。通过激活磷脂酰肌醇-3激酶(PI3K)/蛋白激酶B(AKT)-EMT途径,OPN促进了EGFR-TKI耐药性的发展。降低OPN表达并抑制PI3K/AKT信号传导比单独使用任何一种药物更显著地提高了EGFR-TKI敏感性。

结论

本研究表明,OPN通过OPN-PI3K/AKT-EMT途径增加了NSCLC中的EGFR-TKI耐药性。我们的研究结果可能为克服该途径中的EGFR-TKI耐药性提供一个可能的治疗靶点。

https://cdn.ncbi.nlm.nih.gov/pmc/blobs/8261/10323565/0cf49fb263e9/jtd-15-06-3359-f1.jpg

文献AI研究员

20分钟写一篇综述,助力文献阅读效率提升50倍。

立即体验

用中文搜PubMed

大模型驱动的PubMed中文搜索引擎

马上搜索

文档翻译

学术文献翻译模型,支持多种主流文档格式。

立即体验