Suppr超能文献

一种非耗竭性抗 CD19 抗体可损害 B 细胞功能并抑制自身免疫性疾病。

A nondepleting anti-CD19 antibody impairs B cell function and inhibits autoimmune diseases.

机构信息

Biotechnology Discovery Research, Lilly Research Laboratories, Eli Lilly and Company, Indianapolis, Indiana, USA.

Immunology Discovery, Lilly Biotechnology Center, Lilly Research Laboratories, Eli Lilly and Company, San Diego, California, USA.

出版信息

JCI Insight. 2023 Jul 10;8(13):e166137. doi: 10.1172/jci.insight.166137.

Abstract

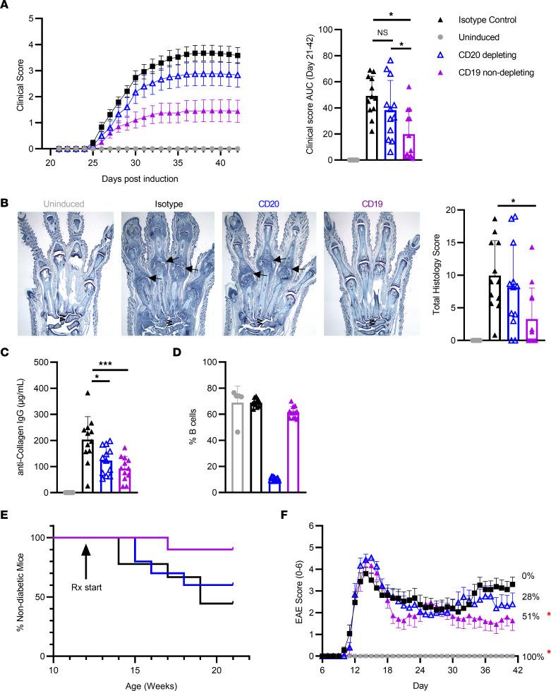
B cells contribute to multiple aspects of autoimmune disorders, and B cell-targeting therapies, including B cell depletion, have been proven to be efficacious in treatment of multiple autoimmune diseases. However, the development of novel therapies targeting B cells with higher efficacy and a nondepleting mechanism of action is highly desirable. Here we describe a nondepleting, high-affinity anti-human CD19 antibody LY3541860 that exhibits potent B cell inhibitory activities. LY3541860 inhibits B cell activation, proliferation, and differentiation of primary human B cells with high potency. LY3541860 also inhibits human B cell activities in vivo in humanized mice. Similarly, our potent anti-mCD19 antibody also demonstrates improved efficacy over CD20 B cell depletion therapy in multiple B cell-dependent autoimmune disease models. Our data indicate that anti-CD19 antibody is a highly potent B cell inhibitor that may have potential to demonstrate improved efficacy over currently available B cell-targeting therapies in treatment of autoimmune conditions without causing B cell depletion.

摘要

B 细胞参与多种自身免疫性疾病,B 细胞靶向治疗,包括 B 细胞耗竭,已被证明在多种自身免疫性疾病的治疗中有效。然而,开发具有更高疗效和非耗竭作用机制的新型 B 细胞靶向疗法是非常需要的。在这里,我们描述了一种非耗竭的、高亲和力的抗人 CD19 抗体 LY3541860,它具有很强的 B 细胞抑制活性。LY3541860 以高活性抑制原代人 B 细胞的激活、增殖和分化。LY3541860 也在人源化小鼠体内抑制人 B 细胞的活性。同样,我们的强效抗 mCD19 抗体在多种 B 细胞依赖性自身免疫疾病模型中也显示出优于 CD20 B 细胞耗竭治疗的疗效。我们的数据表明,抗 CD19 抗体是一种非常有效的 B 细胞抑制剂,可能具有在不引起 B 细胞耗竭的情况下提高治疗自身免疫疾病的疗效的潜力。

https://cdn.ncbi.nlm.nih.gov/pmc/blobs/221c/10371335/6d6bf852e027/jciinsight-8-166137-g174.jpg

文献AI研究员

20分钟写一篇综述,助力文献阅读效率提升50倍。

立即体验

用中文搜PubMed

大模型驱动的PubMed中文搜索引擎

马上搜索

文档翻译

学术文献翻译模型,支持多种主流文档格式。

立即体验