Suppr超能文献

炎症和耐受原性髓样细胞决定人类变应原挑战后的结果。

Inflammatory and tolerogenic myeloid cells determine outcome following human allergen challenge.

机构信息

Department of Parasitology, Leiden University Medical Center, Leiden, Netherlands.

Department of Ear, Nose and Throat, Erasmus University Medical Center, Rotterdam, Netherlands.

出版信息

J Exp Med. 2023 Sep 4;220(9). doi: 10.1084/jem.20221111. Epub 2023 Jul 10.

Abstract

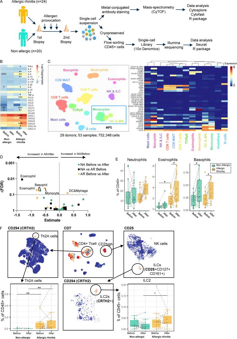
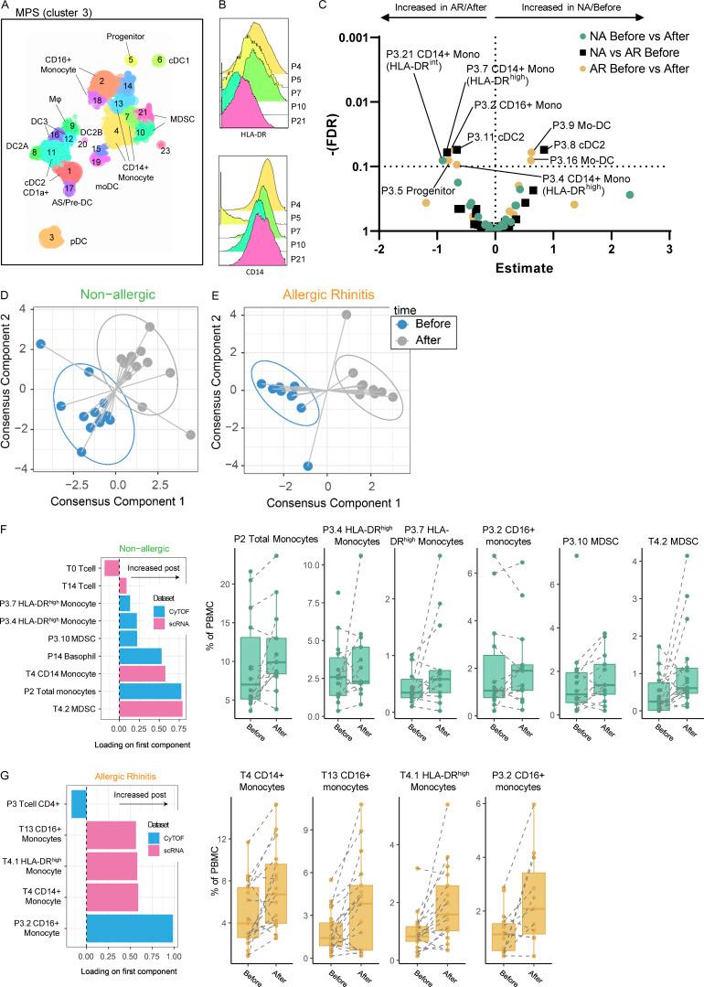
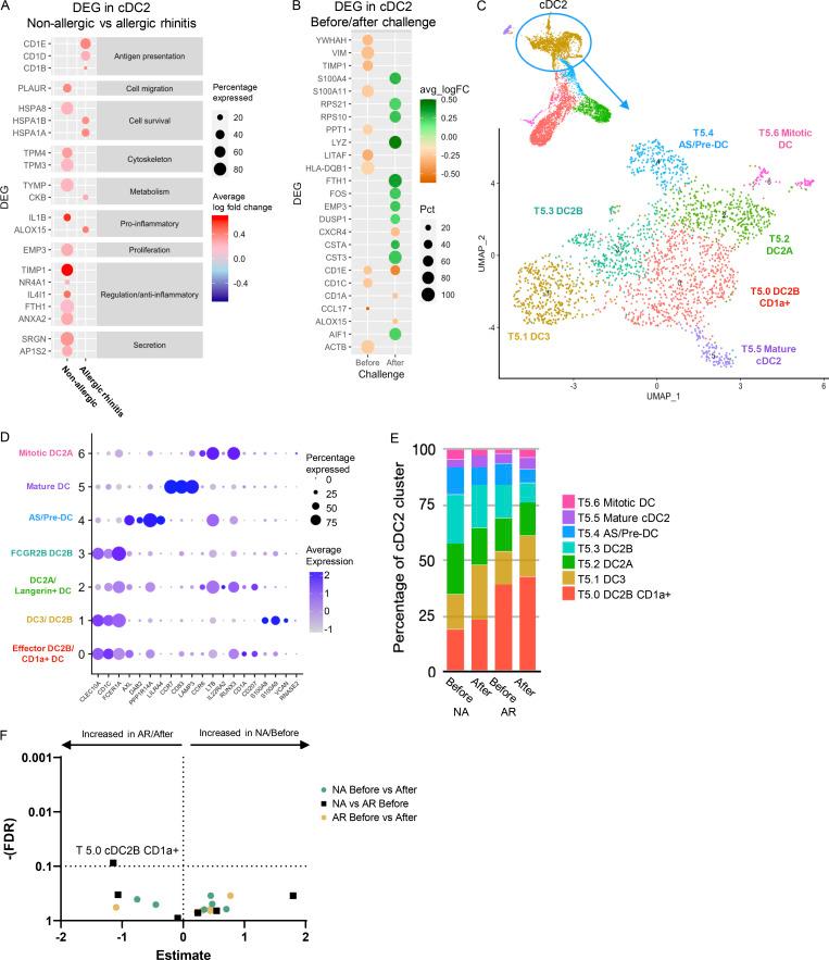
Innate mononuclear phagocytic system (MPS) cells preserve mucosal immune homeostasis. We investigated their role at nasal mucosa following allergen challenge with house dust mite. We combined single-cell proteome and transcriptome profiling on nasal immune cells from nasal biopsies cells from 30 allergic rhinitis and 27 non-allergic subjects before and after repeated nasal allergen challenge. Biopsies of patients showed infiltrating inflammatory HLA-DRhi/CD14+ and CD16+ monocytes and proallergic transcriptional changes in resident CD1C+/CD1A+ conventional dendritic cells (cDC)2 following challenge. In contrast, non-allergic individuals displayed distinct innate MPS responses to allergen challenge: predominant infiltration of myeloid-derived suppressor cells (MDSC: HLA-DRlow/CD14+ monocytes) and cDC2 expressing inhibitory/tolerogenic transcripts. These divergent patterns were confirmed in ex vivo stimulated MPS nasal biopsy cells. Thus, we identified not only MPS cell clusters involved in airway allergic inflammation but also highlight novel roles for non-inflammatory innate MPS responses by MDSC to allergens in non-allergic individuals. Future therapies should address MDSC activity as treatment for inflammatory airway diseases.

摘要

固有单核吞噬细胞系统 (MPS) 细胞维持着黏膜免疫稳态。我们研究了它们在变应原(屋尘螨)激发鼻黏膜后的作用。我们对 30 名变应性鼻炎和 27 名非变应性患者的鼻黏膜免疫细胞进行了单细胞蛋白质组学和转录组学分析,这些患者在接受重复鼻变应原激发前后进行了鼻活检。患者的活检显示,浸润性炎症 HLA-DRhi/CD14+和 CD16+单核细胞和常驻 CD1C+/CD1A+传统树突状细胞 (cDC)2 的促过敏转录变化。相比之下,非变应性个体对变应原激发表现出不同的固有 MPS 反应:髓系来源的抑制细胞 (MDSC:HLA-DRlow/CD14+单核细胞) 和表达抑制/耐受转录本的 cDC2 的主要浸润。这些不同的模式在体外刺激的 MPS 鼻活检细胞中得到了证实。因此,我们不仅鉴定了参与气道过敏炎症的 MPS 细胞簇,还强调了非炎症性固有 MPS 对非变应性个体中变应原的反应的新作用。未来的治疗方法应针对 MDSC 活性,作为治疗炎症性气道疾病的方法。

https://cdn.ncbi.nlm.nih.gov/pmc/blobs/4bd7/10333709/ae5654f3b503/JEM_20221111_Fig1.jpg

文献AI研究员

20分钟写一篇综述,助力文献阅读效率提升50倍。

立即体验

用中文搜PubMed

大模型驱动的PubMed中文搜索引擎

马上搜索

文档翻译

学术文献翻译模型,支持多种主流文档格式。

立即体验