Suppr超能文献

细胞周期停滞和 p53 防止 CRISPR-Cas9 诱导的靶标 megabase-scale 重排。

Cell cycle arrest and p53 prevent ON-target megabase-scale rearrangements induced by CRISPR-Cas9.

机构信息

Bordeaux University, INSERM, BRIC, U1312, F-33000, Bordeaux, France.

CHU de Bordeaux, Biochemistry Laboratory, F-33000, Bordeaux, France.

出版信息

Nat Commun. 2023 Jul 10;14(1):4072. doi: 10.1038/s41467-023-39632-w.

Abstract

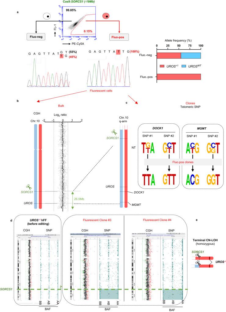
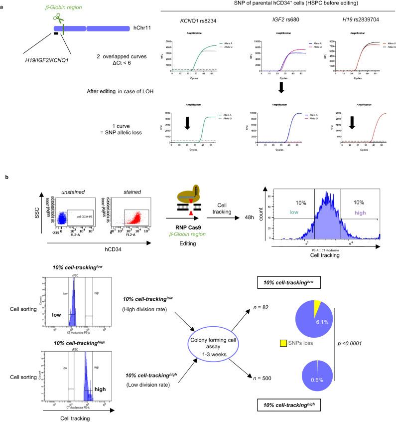
The CRISPR-Cas9 system has revolutionized our ability to precisely modify the genome and has led to gene editing in clinical applications. Comprehensive analysis of gene editing products at the targeted cut-site has revealed a complex spectrum of outcomes. ON-target genotoxicity is underestimated with standard PCR-based methods and necessitates appropriate and more sensitive detection methods. Here, we present two complementary Fluorescence-Assisted Megabase-scale Rearrangements Detection (FAMReD) systems that enable the detection, quantification, and cell sorting of edited cells with megabase-scale loss of heterozygosity (LOH). These tools reveal rare complex chromosomal rearrangements caused by Cas9-nuclease and show that LOH frequency depends on cell division rate during editing and p53 status. Cell cycle arrest during editing suppresses the occurrence of LOH without compromising editing. These data are confirmed in human stem/progenitor cells, suggesting that clinical trials should consider p53 status and cell proliferation rate during editing to limit this risk by designing safer protocols.

摘要

CRISPR-Cas9 系统极大地提高了我们精确编辑基因组的能力,并已将其应用于临床基因编辑。对靶向切割位点的基因编辑产物进行全面分析,揭示了复杂多样的结果。标准的基于 PCR 的方法低估了靶基因的遗传毒性,因此需要采用更合适和更敏感的检测方法。在这里,我们提出了两种互补的荧光辅助兆碱基范围重排检测(FAMReD)系统,可用于检测、定量和分选具有兆碱基范围杂合性丢失(LOH)的编辑细胞。这些工具揭示了由 Cas9 核酸酶引起的罕见复杂染色体重排,并表明 LOH 的频率取决于编辑过程中的细胞分裂率和 p53 状态。编辑过程中的细胞周期停滞抑制了 LOH 的发生,而不会影响编辑效果。这些数据在人干细胞/祖细胞中得到了证实,这表明临床试验应考虑编辑过程中的 p53 状态和细胞增殖率,通过设计更安全的方案来限制这种风险。

https://cdn.ncbi.nlm.nih.gov/pmc/blobs/0916/10333231/8633273d2d05/41467_2023_39632_Fig1_HTML.jpg

文献AI研究员

20分钟写一篇综述,助力文献阅读效率提升50倍。

立即体验

用中文搜PubMed

大模型驱动的PubMed中文搜索引擎

马上搜索

文档翻译

学术文献翻译模型,支持多种主流文档格式。

立即体验