Suppr超能文献

ARID1A 低表达导致适应性免疫抵抗,并使三阴性乳腺癌对免疫检查点抑制剂敏感。

Low level of ARID1A contributes to adaptive immune resistance and sensitizes triple-negative breast cancer to immune checkpoint inhibitors.

机构信息

Department of Breast and Urologic Medical Oncology, Fudan University Shanghai Cancer Center, Shanghai, P. R. China.

Department of Oncology, Shanghai Medical College, Fudan University, Shanghai, P. R. China.

出版信息

Cancer Commun (Lond). 2023 Sep;43(9):1003-1026. doi: 10.1002/cac2.12465. Epub 2023 Jul 11.

Abstract

BACKGROUND

Immune checkpoint inhibitors (ICIs) shed new light on triple-negative breast cancer (TNBC), but only a minority of patients demonstrate response. Therefore, adaptive immune resistance (AIR) needs to be further defined to guide the development of ICI regimens.

METHODS

Databases, including The Cancer Genome Atlas, Gene Ontology Resource, University of California Santa Cruz Genome Browser, and Pubmed, were used to screen epigenetic modulators, regulators for CD8 T cells, and transcriptional regulators of programmed cell death-ligand 1 (PD-L1). Human peripheral blood mononuclear cell (Hu-PBMC) reconstruction mice were adopted for xenograft transplantation. Tumor specimens from a TNBC cohort and the clinical trial CTR20191353 were retrospectively analyzed. RNA-sequencing, Western blotting, qPCR and immunohistochemistry were used to assess gene expression. Coculture assays were performed to evaluate the regulation of TNBC cells on T cells. Chromatin immunoprecipitation and transposase-accessible chromatin sequencing were used to determine chromatin-binding and accessibility.

RESULTS

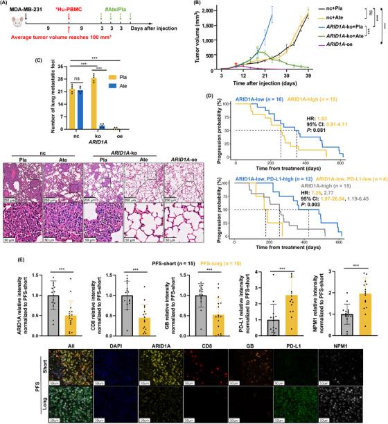
The epigenetic modulator AT-rich interaction domain 1A (ARID1A) gene demonstrated the highest expression association with AIR relative to other epigenetic modulators in TNBC patients. Low ARID1A expression in TNBC, causing an immunosuppressive microenvironment, promoted AIR and inhibited CD8 T cell infiltration and activity through upregulating PD-L1. However, ARID1A did not directly regulate PD-L1 expression. We found that ARID1A directly bound the promoter of nucleophosmin 1 (NPM1) and that low ARID1A expression increased NPM1 chromatin accessibility as well as gene expression, further activating PD-L1 transcription. In Hu-PBMC mice, atezolizumab demonstrated the potential to reverse ARID1A deficiency-induced AIR in TNBC by reducing tumor malignancy and activating anti-tumor immunity. In CTR20191353, ARID1A-low patients derived more benefit from pucotenlimab compared to ARID1A-high patients.

CONCLUSIONS

In AIR epigenetics, low ARID1A expression in TNBC contributed to AIR via the ARID1A/NPM1/PD-L1 axis, leading to poor outcome but sensitivity to ICI treatment.

摘要

背景

免疫检查点抑制剂(ICIs)为三阴性乳腺癌(TNBC)带来了新的曙光,但只有少数患者有反应。因此,需要进一步定义适应性免疫抵抗(AIR),以指导 ICI 方案的制定。

方法

使用数据库,包括癌症基因组图谱、基因本体资源、加利福尼亚大学圣克鲁兹基因组浏览器和 Pubmed,筛选表观遗传调节剂、CD8 T 细胞调节剂和程序性细胞死亡配体 1(PD-L1)的转录调节剂。采用人外周血单核细胞(Hu-PBMC)重建小鼠进行异种移植。回顾性分析 TNBC 队列和临床试验 CTR20191353 的肿瘤标本。使用 RNA 测序、Western blot、qPCR 和免疫组化评估基因表达。共培养实验评估 TNBC 细胞对 T 细胞的调节作用。染色质免疫沉淀和转座酶可及染色质测序用于确定染色质结合和可及性。

结果

在 TNBC 患者中,与其他表观遗传调节剂相比,表观遗传调节剂 ARID1A 基因与 AIR 的表达相关性最高。TNBC 中 ARID1A 表达降低,导致免疫抑制微环境,通过上调 PD-L1 促进 AIR,并抑制 CD8 T 细胞浸润和活性。然而,ARID1A 并未直接调节 PD-L1 的表达。我们发现 ARID1A 直接结合核磷蛋白 1(NPM1)的启动子,并且低 ARID1A 表达增加 NPM1 染色质可及性和基因表达,从而进一步激活 PD-L1 转录。在 Hu-PBMC 小鼠中,阿替利珠单抗通过降低肿瘤恶性程度和激活抗肿瘤免疫,显示出逆转 TNBC 中 ARID1A 缺乏诱导的 AIR 的潜力。在 CTR20191353 中,与 ARID1A 高表达患者相比,ARID1A 低表达患者从 pucotenlimab 治疗中获益更多。

结论

在 AIR 表观遗传学中,TNBC 中的低 ARID1A 表达通过 ARID1A/NPM1/PD-L1 轴导致 AIR,导致不良预后,但对 ICI 治疗敏感。

https://cdn.ncbi.nlm.nih.gov/pmc/blobs/b00c/10508140/be7b8e02b183/CAC2-43-1003-g001.jpg

文献AI研究员

20分钟写一篇综述,助力文献阅读效率提升50倍。

立即体验

用中文搜PubMed

大模型驱动的PubMed中文搜索引擎

马上搜索

文档翻译

学术文献翻译模型,支持多种主流文档格式。

立即体验