Suppr超能文献

脂肪细胞分泌的 IGFBP2 限制乳腺癌侵袭。

IGFBP2 secretion by mammary adipocytes limits breast cancer invasion.

机构信息

Turku Bioscience Centre, University of Turku and Åbo Akademi University, FI-20520 Turku, Finland.

Institute of Biomedicine, and Cancer Research Laboratory FICAN West, University of Turku, FI-20520 Turku, Finland.

出版信息

Sci Adv. 2023 Jul 14;9(28):eadg1840. doi: 10.1126/sciadv.adg1840. Epub 2023 Jul 12.

Abstract

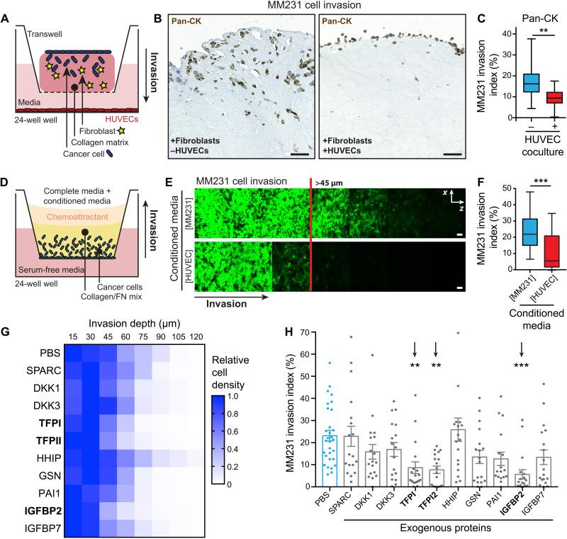
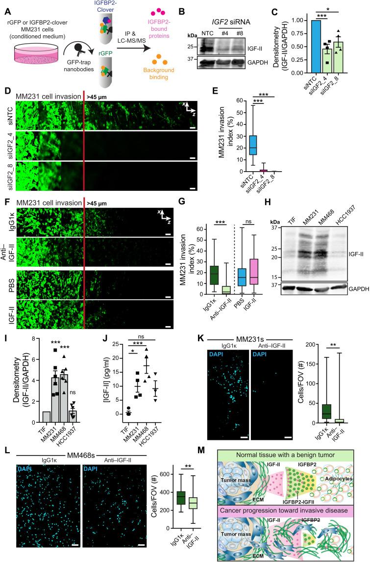
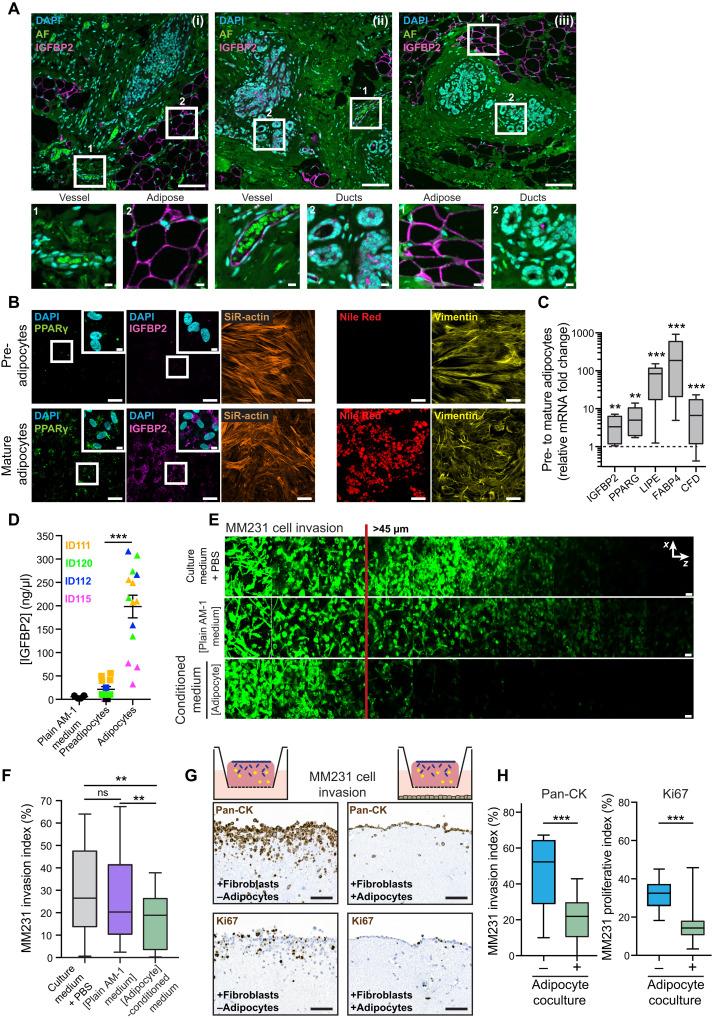
The progression of noninvasive ductal carcinoma in situ to invasive ductal carcinoma for patients with breast cancer results in a significantly poorer prognosis and is the precursor to metastatic disease. In this work, we have identified insulin-like growth factor-binding protein 2 (IGFBP2) as a potent adipocrine factor secreted by healthy breast adipocytes that acts as a barrier against invasive progression. In line with this role, adipocytes differentiated from patient-derived stromal cells were found to secrete IGFBP2, which significantly inhibited breast cancer invasion. This occurred through binding and sequestration of cancer-derived IGF-II. Moreover, depletion of IGF-II in invading cancer cells using small interfering RNAs or an IGF-II-neutralizing antibody ablated breast cancer invasion, highlighting the importance of IGF-II autocrine signaling for breast cancer invasive progression. Given the abundance of adipocytes in the healthy breast, this work exposes the important role they play in suppressing cancer progression and may help expound upon the link between increased mammary density and poorer prognosis.

摘要

患有乳腺癌的患者,非浸润性导管原位癌向浸润性导管癌的进展导致预后显著恶化,是转移性疾病的前兆。在这项工作中,我们已经确定胰岛素样生长因子结合蛋白 2(IGFBP2)是一种由健康乳腺脂肪细胞分泌的强效脂肪分泌因子,可作为阻止侵袭进展的屏障。与这一作用一致,从患者来源的基质细胞分化而来的脂肪细胞被发现分泌 IGFBP2,其显著抑制乳腺癌的侵袭。这是通过与癌症衍生的 IGF-II 结合和隔离来实现的。此外,使用小干扰 RNA 或 IGF-II 中和抗体耗尽侵袭性癌细胞中的 IGF-II,消除了乳腺癌的侵袭,突出了 IGF-II 自分泌信号对乳腺癌侵袭进展的重要性。鉴于健康乳房中存在大量脂肪细胞,这项工作揭示了它们在抑制癌症进展方面的重要作用,并可能有助于阐述乳腺密度增加与预后较差之间的联系。

https://cdn.ncbi.nlm.nih.gov/pmc/blobs/dea4/10337915/d092bd194349/sciadv.adg1840-f1.jpg

文献AI研究员

20分钟写一篇综述,助力文献阅读效率提升50倍。

立即体验

用中文搜PubMed

大模型驱动的PubMed中文搜索引擎

马上搜索

文档翻译

学术文献翻译模型,支持多种主流文档格式。

立即体验