Suppr超能文献

METTL3 介导的 LINC00839 m6A 修饰通过激活 Wnt/β-catenin 信号通路维持胶质瘤干细胞和辐射抗性。

METTL3-mediated m6A modification of LINC00839 maintains glioma stem cells and radiation resistance by activating Wnt/β-catenin signaling.

机构信息

The Affiliated Suzhou Hospital of Nanjing Medical University, Suzhou Municipal Hospital, Gusu School, Nanjing Medical University, Suzhou, Jiangsu, 215006, China.

Institute for Brain Tumors, Jiangsu Key Laboratory of Cancer Biomarkers, Prevention and Treatment, Collaborative Innovation Center for Cancer Personalized Medicine, Nanjing Medical University, Nanjing, Jiangsu, 211166, China.

出版信息

Cell Death Dis. 2023 Jul 12;14(7):417. doi: 10.1038/s41419-023-05933-7.

Abstract

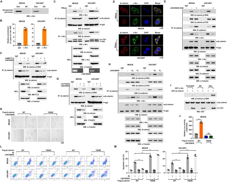
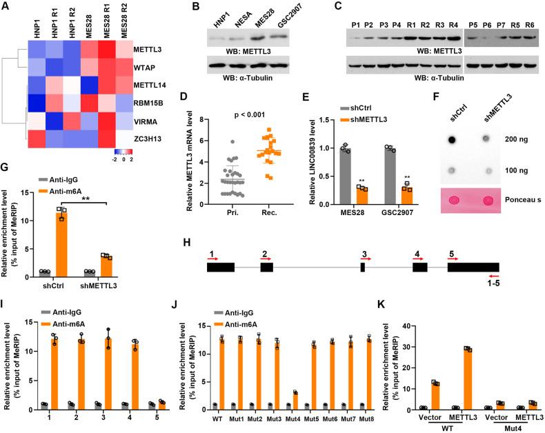
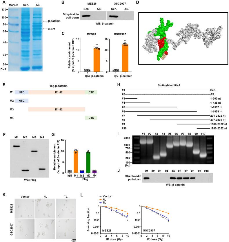
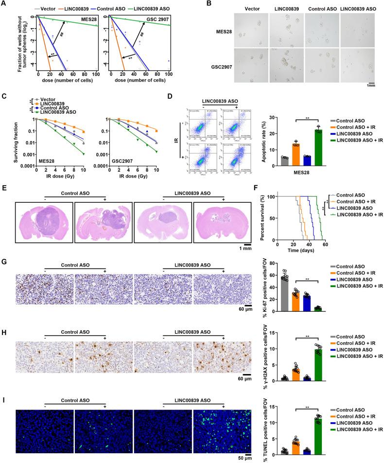
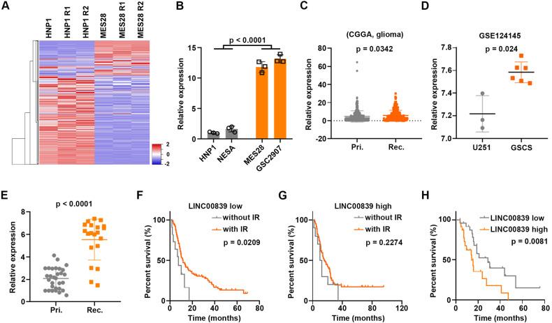
Long noncoding RNAs (lncRNAs) are involved in glioma initiation and progression. Glioma stem cells (GSCs) are essential for tumor initiation, maintenance, and therapeutic resistance. However, the biological functions and underlying mechanisms of lncRNAs in GSCs remain poorly understood. Here, we identified that LINC00839 was overexpressed in GSCs. A high level of LINC00839 was associated with GBM progression and radiation resistance. METTL3-mediated m6A modification on LINC00839 enhanced its expression in a YTHDF2-dependent manner. Mechanistically, LINC00839 functioned as a scaffold promoting c-Src-mediated phosphorylation of β-catenin, thereby inducing Wnt/β-catenin activation. Combinational use of celecoxib, an inhibitor of Wnt/β-catenin signaling, greatly sensitized GSCs to radiation. Taken together, our results showed that LINC00839, modified by METTL3-mediated m6A, exerts tumor progression and radiation resistance by activating Wnt/β-catenin signaling.

摘要

长链非编码 RNA(lncRNA)参与胶质瘤的发生和发展。神经胶质瘤干细胞(GSCs)对于肿瘤的起始、维持和治疗抵抗至关重要。然而,lncRNA 在 GSCs 中的生物学功能和潜在机制仍知之甚少。在这里,我们发现 LINC00839 在 GSCs 中过表达。高水平的 LINC00839 与 GBM 的进展和辐射抵抗有关。METTL3 介导的 LINC00839 的 m6A 修饰以 YTHDF2 依赖的方式增强其表达。在机制上,LINC00839 作为支架促进 c-Src 介导的β-连环蛋白磷酸化,从而诱导 Wnt/β-连环蛋白激活。塞来昔布(一种 Wnt/β-连环蛋白信号通路的抑制剂)的联合使用极大地提高了 GSCs 对辐射的敏感性。总之,我们的研究结果表明,LINC00839 通过激活 Wnt/β-连环蛋白信号通路,经 METTL3 介导的 m6A 修饰,发挥促进肿瘤进展和辐射抵抗的作用。

https://cdn.ncbi.nlm.nih.gov/pmc/blobs/2eab/10338500/feed954b8af1/41419_2023_5933_Fig1_HTML.jpg

文献AI研究员

20分钟写一篇综述,助力文献阅读效率提升50倍。

立即体验

用中文搜PubMed

大模型驱动的PubMed中文搜索引擎

马上搜索

文档翻译

学术文献翻译模型,支持多种主流文档格式。

立即体验