Suppr超能文献

健壮但低效的叶际真菌网络中的模块驱动不同人参属物种叶片中皂苷的积累。

Modules in robust but low-efficiency phyllosphere fungal networks drive saponin accumulation in leaves of different Panax species.

作者信息

Zhang Guozhuang, Shi Liping, Liu Congsheng, Mao Renjun, Xia Bing, Huang Zhixin, Wei Xiuye, Wu Lixuan, Zheng Yuqing, Wei Guangfei, Xu Jia, Gao Shuangrong, Chen Shilin, Dong Linlin

机构信息

Key Laboratory of Beijing for Identification and Safety Evaluation of Chinese Medicine, Institute of Chinese Materia Medica, China Academy of Chinese Medical Sciences, Beijing, 100700, China.

Zhangzhou Pien Tze Huang Pharmaceutical Co., Ltd., Fujian, 363000, China.

出版信息

Environ Microbiome. 2023 Jul 12;18(1):57. doi: 10.1186/s40793-023-00516-7.

Abstract

BACKGROUND

The phyllosphere mycobiome plays a crucial role in plant fitness and ecosystem functions. The complex microbial ecological networks (MEN) formed by these fungi remain poorly understood, particularly with regard to their organization strategy and their contributions to plant secondary metabolites such as saponin.

RESULTS

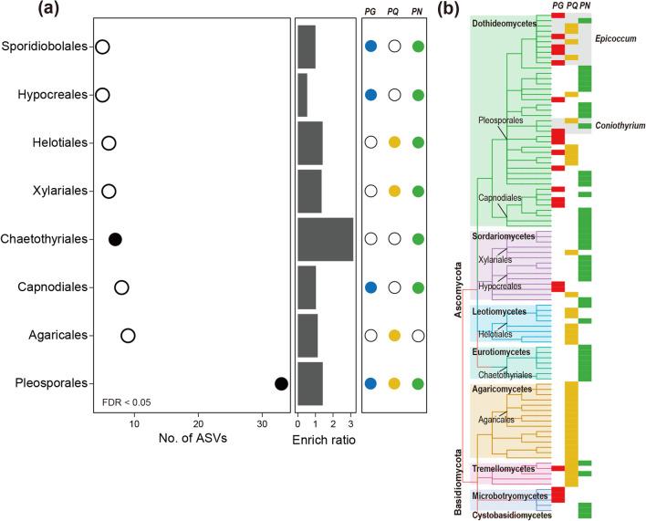
In this study, we constructed six MENs from leaf epiphytic and endophytic mycobiomes of three Panax species distributed in the northeast and southwest ends of mainland China. Hub nodes were absent in these MENs, which were significantly more complex, robust, and less efficient compared to random graphs (P < 0.05), indicating a hub-independent high-robustness strategy to maintain structural homeostasis. The important roles of specific MEN modules in shaping leaf saponin profiles of each Panax species were proved by multiple machine learning algorithms. Positive regulation modules (PRMs) of total saponin content were further identified, which exhibited more deterministic ecological assembly and comprised of highly connected nodes as well as higher proportion of plant-associated fungal guilds compared to other network members, indicating their tight links with host plant. The significant and direct effects (P < 0.05) of PRMs on total saponin accumulation were validated by well-fitted structural equation models (χ < 0.3, P > 0.5). Taxonomic analysis revealed that Pleosporales and Chaetothyriales were significantly overrepresented by positive regulation taxa (PRT) of total saponin content (FDR < 0.05). Across PRT identified in three Panax species, Epicoccum and Coniothyrium were conservatively present, while species-specific taxa such as Agaricales were also found, indicating the conservatism and specificity of plant-fungi interactions associated with leaf saponin accumulation in Panax genus.

CONCLUSIONS

These findings provide a foundation for understanding mechanisms maintaining the steady state of phyllosphere mycobiome in healthy plant, and offer clues for engineering phyllosphere mycobiome to improve the accumulation of bioactive secondary metabolites on the basis of network modules.

摘要

背景

叶际真菌群落对植物健康和生态系统功能起着至关重要的作用。由这些真菌形成的复杂微生物生态网络(MEN)仍知之甚少,尤其是其组织策略以及对植物次生代谢产物(如皂苷)的贡献。

结果

在本研究中,我们构建了六个MEN,它们来自分布于中国大陆东北和西南两端的三种人参属植物的叶附生和内生真菌群落。这些MEN中不存在枢纽节点,与随机图相比,它们显著更复杂、更稳健且效率更低(P < 0.05),表明存在一种不依赖枢纽的高稳健性策略来维持结构稳态。多种机器学习算法证明了特定MEN模块在塑造各人参属植物叶片皂苷谱方面的重要作用。进一步鉴定了总皂苷含量的正调控模块(PRM),与其他网络成员相比,它们表现出更具确定性的生态组装,由高度连接的节点以及更高比例的与植物相关的真菌类群组成,表明它们与宿主植物的紧密联系。通过拟合良好的结构方程模型(χ < 0.3,P > 0.5)验证了PRM对总皂苷积累的显著直接影响(P < 0.05)。分类分析表明,总皂苷含量的正调控分类群(PRT)在格孢腔菌目和座囊菌目中显著富集(FDR < 0.05)。在三种人参属植物中鉴定出的PRT中,附球菌属和盾壳霉属是保守存在的,同时也发现了如伞菌目等物种特异性分类群,这表明人参属中叶皂苷积累相关的植物 - 真菌相互作用具有保守性和特异性。

结论

这些发现为理解健康植物中叶际真菌群落维持稳态的机制提供了基础,并为基于网络模块工程化叶际真菌群落以提高生物活性次生代谢产物的积累提供了线索。

https://cdn.ncbi.nlm.nih.gov/pmc/blobs/00e4/10337071/2b57fca74c17/40793_2023_516_Fig1_HTML.jpg

文献AI研究员

20分钟写一篇综述,助力文献阅读效率提升50倍。

立即体验

用中文搜PubMed

大模型驱动的PubMed中文搜索引擎

马上搜索

文档翻译

学术文献翻译模型,支持多种主流文档格式。

立即体验