Suppr超能文献

腐乳通过调控 TRAF6 的相分离限制脓毒症诱导的肺部炎症

Sufu limits sepsis-induced lung inflammation via regulating phase separation of TRAF6.

机构信息

College of Life Sciences, Northwest Normal University, Lanzhou, Gansu 730070, P. R. China.

State Key Laboratory of Cell Biology, Shanghai Institute of Biochemistry and Cell Biology, Center for Excellence in Molecular Cell Science, Chinese Academy of Sciences, Shanghai 200031, P. R. China.

出版信息

Theranostics. 2023 Jun 26;13(11):3761-3780. doi: 10.7150/thno.83676. eCollection 2023.

Abstract

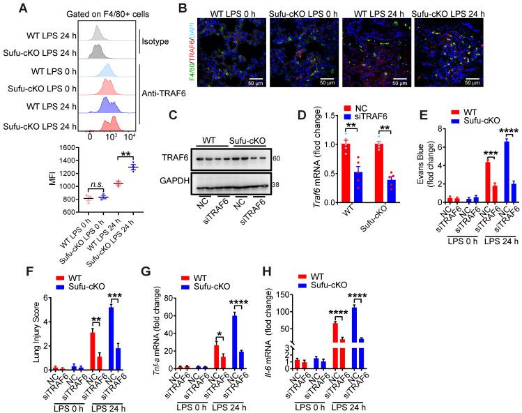
Sepsis is a potentially life-threatening condition caused by the body's response to a severe infection. Although the identification of multiple pathways involved in inflammation, tissue damage and aberrant healing during sepsis, there remain unmet needs for the development of new therapeutic strategies essential to prevent the reoccurrence of infection and organ injuries. Expression of Suppressor of Fused (Sufu) was evaluated by qRT-PCR, western blotting, and immunofluorescence in murine lung and peritoneal macrophages. The significance of Sufu expression in prognosis was assessed by Kaplan-Meier survival analysis. The GFP-TRAF6-expressing stable cell line (GFP-TRAF6 Blue cells) were constructed to evaluate phase separation of TRAF6. Phase separation of TRAF6 and the roles of Sufu in repressing TRAF6 droplet aggregation were analyzed by co-immunoprecipitation, immunofluorescence, Native-PAGE, FRAP and assays using purified proteins. The effects of Sufu on sepsis-induced lung inflammation were evaluated by cell function assays, LPS-induced septic shock model and polymicrobial sepsis-CLP mice model. We found that Sufu expression is reduced in early response to lipopolysaccharide (LPS)-induced acute inflammation in murine lung and peritoneal macrophages. Deletion of Sufu aggravated LPS-induced and CLP (cecal ligation puncture)-induced lung injury and lethality in mice, and augmented LPS-induced proinflammatory gene expression in cultured macrophages. In addition, we identified the role of Sufu as a negative regulator of the Toll-Like Receptor (TLR)-triggered inflammatory response. We further demonstrated that Sufu directly interacts with TRAF6, thereby preventing oligomerization and autoubiquitination of TRAF6. Importantly, TRAF6 underwent phase separation during LPS-induced inflammation, which is essential for subsequent ubiquitination activation and NF-κB activity. Sufu inhibits the phase-separated TRAF6 droplet formation, preventing NF-κB activation upon LPS stimulation. In a septic shock model, TRAF6 depletion rescued the augmented inflammatory phenotype in mice with myeloid cell-specific deletion of Sufu. These findings implicated Sufu as an important inhibitor of TRAF6 in sepsis and suggest that therapeutics targeting Sufu-TRAF6 may greatly benefit the treatment of sepsis.

摘要

脓毒症是一种潜在的危及生命的疾病,由机体对严重感染的反应引起。尽管已经确定了脓毒症过程中炎症、组织损伤和异常愈合涉及的多个途径,但仍需要开发新的治疗策略来预防感染和器官损伤的再发生。通过 qRT-PCR、western blot 和免疫荧光法检测小鼠肺和腹腔巨噬细胞中 Suppressor of Fused(Sufu)的表达。通过 Kaplan-Meier 生存分析评估 Sufu 表达对预后的意义。构建 GFP-TRAF6 表达稳定细胞系(GFP-TRAF6 Blue 细胞),以评估 TRAF6 的相分离。通过共免疫沉淀、免疫荧光、Native-PAGE、FRAP 和使用纯化蛋白进行的测定分析 TRAF6 的相分离和 Sufu 抑制 TRAF6 液滴聚集的作用。通过细胞功能测定、LPS 诱导的脓毒性休克模型和多微生物脓毒症-CLP 小鼠模型评估 Sufu 对脓毒症诱导的肺炎症的影响。 我们发现,Sufu 的表达在小鼠肺和腹腔巨噬细胞中脂多糖(LPS)诱导的急性炎症的早期反应中降低。Sufu 缺失加重了 LPS 诱导和 CLP(盲肠结扎穿刺)诱导的小鼠肺损伤和死亡率,并增强了 LPS 诱导的培养巨噬细胞中促炎基因的表达。此外,我们确定了 Sufu 作为 Toll 样受体(TLR)触发的炎症反应的负调节剂的作用。我们进一步证明 Sufu 直接与 TRAF6 相互作用,从而阻止 TRAF6 的寡聚化和自泛素化。重要的是,TRAF6 在 LPS 诱导的炎症中发生相分离,这对于随后的泛素化激活和 NF-κB 活性是必要的。Sufu 抑制 LPS 刺激时相分离的 TRAF6 液滴形成,从而阻止 NF-κB 的激活。在脓毒性休克模型中,髓样细胞特异性缺失 Sufu 的小鼠中,TRAF6 耗竭挽救了增强的炎症表型。 这些发现表明 Sufu 是脓毒症中 TRAF6 的重要抑制剂,并表明针对 Sufu-TRAF6 的治疗可能极大地有益于脓毒症的治疗。

https://cdn.ncbi.nlm.nih.gov/pmc/blobs/f5cd/10334838/3e8f83a467f3/thnov13p3761g001.jpg

文献AI研究员

20分钟写一篇综述,助力文献阅读效率提升50倍。

立即体验

用中文搜PubMed

大模型驱动的PubMed中文搜索引擎

马上搜索

文档翻译

学术文献翻译模型,支持多种主流文档格式。

立即体验