Suppr超能文献

从人诱导多能干细胞生成和功能表征抗 CD19 嵌合抗原受体自然杀伤细胞。

Generation and Functional Characterization of Anti-CD19 Chimeric Antigen Receptor-Natural Killer Cells from Human Induced Pluripotent Stem Cells.

机构信息

Siriraj Center of Excellence for Stem Cell Research, Faculty of Medicine Siriraj Hospital, Mahidol University, Bangkok 10700, Thailand.

Division of Hematology, Department of Medicine, Faculty of Medicine Siriraj Hospital, Mahidol University, Bangkok 10700, Thailand.

出版信息

Int J Mol Sci. 2023 Jun 22;24(13):10508. doi: 10.3390/ijms241310508.

Abstract

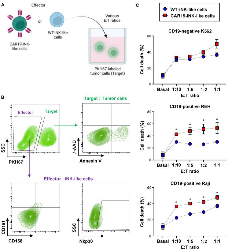
Natural killer (NK) cells are a part of innate immunity that can be activated rapidly in response to malignant transformed cells without prior sensitization. Engineering NK cells to express chimeric antigen receptors (CARs) allows them to be directed against corresponding target tumor antigens. CAR-NK cells are regarded as a promising candidate for cellular immunotherapy alternatives to conventional CAR-T cells, due to the relatively low risk of graft-versus-host disease and safer clinical profile. Human induced pluripotent stem cells (iPSCs) are a promising renewable cell source of clinical NK cells. In the present study, we successfully introduced a third-generation CAR targeting CD19, which was validated to have effective signaling domains suitable for NK cells, into umbilical cord blood NK-derived iPSCs, followed by a single-cell clone selection and thorough iPSC characterization. The established single-cell clone of CAR19-NK/iPSCs, which is highly desirable for clinical application, can be differentiated using serum- and feeder-free protocols into functional CAR19-iNK-like cells with improved anti-tumor activity against CD19-positive hematologic cancer cells when compared with wild-type (WT)-iNK-like cells. With the feasibility of being an alternative source for off-the-shelf CAR-NK cells, a library of single-cell clones of CAR-engineered NK/iPSCs targeting different tumor antigens may be created for future clinical application.

摘要

自然杀伤 (NK) 细胞是先天免疫的一部分,能够在没有预先致敏的情况下快速响应恶性转化细胞而被激活。工程化 NK 细胞表达嵌合抗原受体 (CAR) 可使它们针对相应的靶肿瘤抗原。CAR-NK 细胞被认为是传统 CAR-T 细胞的细胞免疫治疗替代方案的有前途的候选者,因为其移植物抗宿主病的风险相对较低且临床特征更安全。人诱导多能干细胞 (iPSC) 是临床 NK 细胞有前途的可再生细胞来源。在本研究中,我们成功地将针对 CD19 的第三代 CAR 导入脐带血 NK 衍生的 iPSC 中,该 CAR 经过验证具有适合 NK 细胞的有效信号结构域,随后进行单细胞克隆选择和全面的 iPSC 表征。建立的 CAR19-NK/iPSC 单细胞克隆非常适合临床应用,可以使用无血清和无饲养层的方案分化为功能性 CAR19-iNK 样细胞,与野生型 (WT)-iNK 样细胞相比,对 CD19 阳性血液癌细胞的抗肿瘤活性得到改善。作为现成 CAR-NK 细胞的替代来源具有可行性,因此可以针对不同肿瘤抗原创建靶向工程化 NK/iPSC 的 CAR 单克隆细胞库,用于未来的临床应用。

https://cdn.ncbi.nlm.nih.gov/pmc/blobs/c1f2/10341790/82dd4f155878/ijms-24-10508-g001.jpg

文献AI研究员

20分钟写一篇综述,助力文献阅读效率提升50倍。

立即体验

用中文搜PubMed

大模型驱动的PubMed中文搜索引擎

马上搜索

文档翻译

学术文献翻译模型,支持多种主流文档格式。

立即体验