Suppr超能文献

金丝桃苷纳米胶束通过调节高脂饮食载脂蛋白 E 缺陷小鼠的血脂谱和肠道菌群结构来缓解动脉粥样硬化。

Hyperoside Nanomicelles Alleviate Atherosclerosis by Modulating the Lipid Profile and Intestinal Flora Structure in High-Fat-Diet-Fed Apolipoprotein-E-Deficient Mice.

机构信息

Pharmacy College, Changchun University of Chinese Medicine, Changchun 130117, China.

出版信息

Molecules. 2023 Jun 29;28(13):5088. doi: 10.3390/molecules28135088.

Abstract

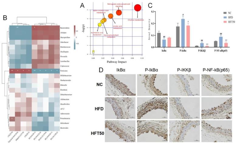
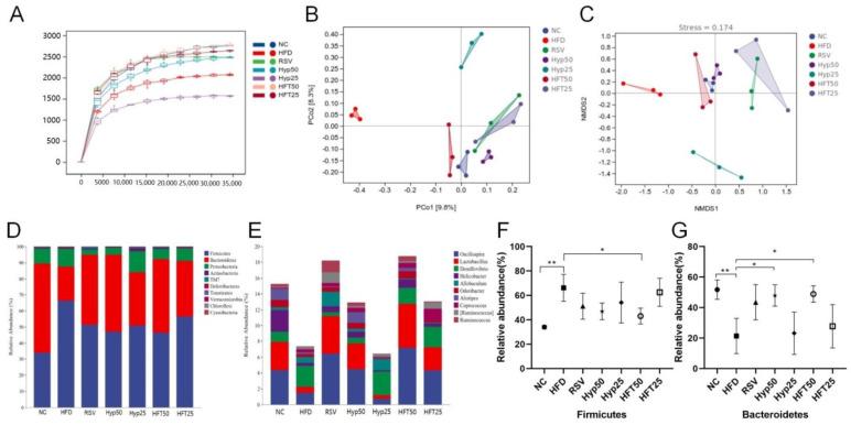
Atherosclerosis (AS) is a serious threat to human health and the main pathological basis of cardiovascular disease. Hyperoside (Hyp), a flavonoid found mainly in traditional Chinese herbs, can exert antitumor, anti-inflammatory, antioxidant, and cardiovascular-protective effects. Herein, we prepared hybrid nanomicelles (HFT) comprising Hyp loaded into pluronic F-127 and polyethylene glycol 1000 vitamin E succinate and assessed their effects on AS. To establish an AS model, apolipoprotein-E-deficient (ApoE) mice were fed a high-fat diet. We then analyzed the effects of HFT on AS-induced changes in aortic tissues and metabolic markers, simultaneously assessing changes in gut flora community structure. In mice with AS, HFT significantly reduced the aortic plaque area; decreased levels of total cholesterol, triglyceride, low-density lipoprotein cholesterol, inflammatory factors, and inducible nitric oxide synthase (NOS); increased high-density lipoprotein cholesterol, endothelial NOS, superoxide dismutase, catalase, and glutathione levels; and promoted the proliferation of beneficial gut bacteria. HFT could regulate intestinal flora structure and lipid metabolism and inhibit inflammatory responses. These beneficial effects may be mediated by inhibiting nuclear factor kappa B signal activation, reducing inflammatory factor expression and improving gut microflora structure and dyslipidemia. The present study provides an empirical basis for the development and clinical application of new dosage forms of Hyp.

摘要

动脉粥样硬化(AS)是严重威胁人类健康的疾病,也是心血管疾病的主要病理学基础。主要存在于传统中药中的黄酮类化合物金丝桃苷(Hyp)具有抗肿瘤、抗炎、抗氧化和心血管保护作用。本研究制备了载有 Hyp 的混合纳米胶束(HFT),并考察了其对 AS 的作用。建立载脂蛋白 E 基因敲除(ApoE)小鼠的 AS 模型,给予高脂饮食。分析 HFT 对 AS 诱导的主动脉组织和代谢标志物变化的影响,同时评估肠道菌群结构的变化。在 AS 小鼠中,HFT 显著减少了主动脉斑块面积;降低了总胆固醇、甘油三酯、低密度脂蛋白胆固醇、炎症因子和诱导型一氧化氮合酶(NOS)的水平;增加了高密度脂蛋白胆固醇、内皮型一氧化氮合酶、超氧化物歧化酶、过氧化氢酶和谷胱甘肽的水平;并促进了有益肠道细菌的增殖。HFT 可调节肠道菌群结构和脂质代谢,抑制炎症反应。这些有益作用可能是通过抑制核因子 kappa B 信号激活、降低炎症因子表达以及改善肠道微生物群结构和血脂异常来介导的。本研究为 Hyp 新剂型的开发和临床应用提供了实验依据。

https://cdn.ncbi.nlm.nih.gov/pmc/blobs/70cd/10343736/120fb722e9c1/molecules-28-05088-g001.jpg

文献AI研究员

20分钟写一篇综述,助力文献阅读效率提升50倍。

立即体验

用中文搜PubMed

大模型驱动的PubMed中文搜索引擎

马上搜索

文档翻译

学术文献翻译模型,支持多种主流文档格式。

立即体验