Suppr超能文献

免疫检查点调节剂 PD-L1 在胰腺导管腺癌肿瘤-基质相互作用中的表达和作用。

Expression and role of the immune checkpoint regulator PD-L1 in the tumor-stroma interplay of pancreatic ductal adenocarcinoma.

机构信息

Institute for Experimental Cancer Research, Kiel University and University Hospital Schleswig-Holstein, Kiel, Germany.

Biochemical Institute, Kiel University, Kiel, Germany.

出版信息

Front Immunol. 2023 Jun 28;14:1157397. doi: 10.3389/fimmu.2023.1157397. eCollection 2023.

Abstract

INTRODUCTION

Immune checkpoint inhibitors (ICI), e.g., targeting programmed cell death protein 1-ligand 1 (PD-L1) or its receptor PD-1, have markedly improved the therapy of many cancers but so far failed in pancreatic ductal adenocarcinoma (PDAC). Macrophages represent one of the most abundant immune cell populations within the tumor microenvironment (TME) of PDAC being able to either support or restrain tumor progression depending on their phenotype. To better understand treatment failure of PD-L1/PD-1 inhibitors in PDAC, this study examined PD-L1 expression in the context of a dynamic TME in PDAC with a particular focus on the impact of macrophages.

METHODS

Formalin-fixed and paraffin embedded tissue samples of primary PDAC tissues and corresponding liver metastases were used for immunohistochemical analyses. Serial sections were stained with antibodies detecting Pan-Cytokeratin, CD68, CD163, CD8, and PD-L1.To investigate whether the PD-1/PD-L1 axis and macrophages contribute to immune escape of PDAC cells, a stroma enriched 3D spheroid coculture model was established in vitro, using different PDAC cell lines and macrophages subtypes as well as CD8+ T cells. Functional and flow cytometry analyses were conducted to characterize cell populations.

RESULTS

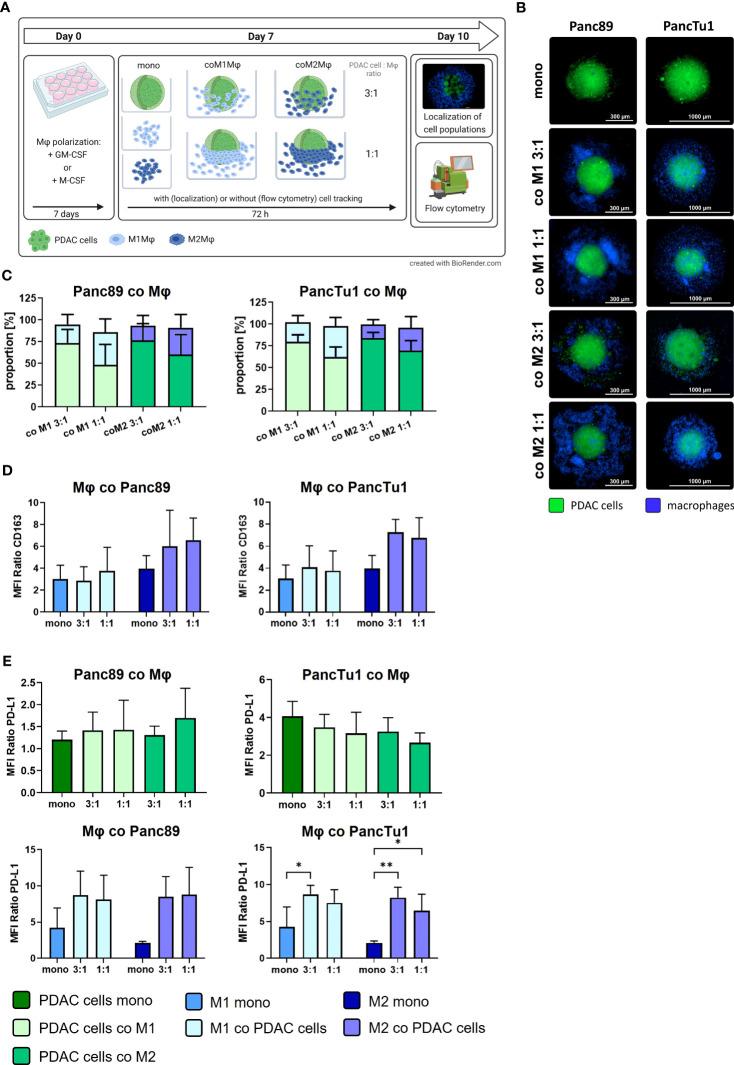
Immunohistochemical analyses revealed that PD-L1 is mainly expressed by stroma cells, including macrophages and not PDAC cells in primary PDAC tissues and corresponding liver metastases. Notably, high local abundance of macrophages and strong PD-L1 staining were commonly found at invasion fronts of tumoral lesions between CD8+ T cells and tumor cells. In order to investigate whether PD-L1 expressing macrophages impact the response of PDAC cells to treatment with PD-L1/PD-1 inhibitors, we developed a spheroid model comprising two different PDAC cell lines and different ratios of in vitro differentiated primary M1- or M2-like polarized macrophages. In line with our in situ findings, high PD-L1 expression was observed in macrophages rather than PDAC cells, which was further increased by the presence of PDAC cells. The effector phenotype of co-cultured CD8+ T cells exemplified by expression of activation markers and release of effector molecules was rather enhanced by PDAC macrophage spheroids, particularly with M1-like macrophages compared to mono-culture spheroids. However, this was not associated with enhanced PDAC cell death. ICI treatment with either Durvalumab or Pembrolizumab alone or in combination with Gemcitabine hardly affected the effector phenotype of CD8+ T cells along with PDAC cell death. Thus, despite strong PD-L1 expression in macrophages, ICI treatment did not result in an enhanced activation and cytotoxic phenotype of CD8+ T cells.

CONCLUSION

Overall, our study revealed novel insights into the interplay of PDAC cells and macrophages in the presence of ICI.

摘要

简介

免疫检查点抑制剂(ICI),例如针对程序性细胞死亡蛋白 1-配体 1(PD-L1)或其受体 PD-1 的抑制剂,显著改善了许多癌症的治疗效果,但迄今为止在胰腺导管腺癌(PDAC)中失败。巨噬细胞是 PDAC 肿瘤微环境(TME)中最丰富的免疫细胞群之一,其表型可以支持或抑制肿瘤进展。为了更好地理解 PD-L1/PD-1 抑制剂在 PDAC 中的治疗失败,本研究在 PDAC 的动态 TME 背景下检查了 PD-L1 的表达,特别关注巨噬细胞的影响。

方法

使用原发性 PDAC 组织和相应肝转移的福尔马林固定和石蜡包埋组织样本进行免疫组织化学分析。连续切片用检测 Pan-Cytokeratin、CD68、CD163、CD8 和 PD-L1 的抗体染色。为了研究 PD-1/PD-L1 轴和巨噬细胞是否有助于 PDAC 细胞的免疫逃逸,我们在体外建立了富含基质的 3D 球体共培养模型,使用不同的 PDAC 细胞系和巨噬细胞亚型以及 CD8+T 细胞。进行功能和流式细胞术分析以表征细胞群。

结果

免疫组织化学分析显示,PD-L1 主要由基质细胞表达,包括原发性 PDAC 组织和相应肝转移中的巨噬细胞,而不是 PDAC 细胞。值得注意的是,在 CD8+T 细胞和肿瘤细胞之间的肿瘤病变侵袭前沿,通常发现高局部巨噬细胞丰度和强烈的 PD-L1 染色。为了研究表达 PD-L1 的巨噬细胞是否影响 PDAC 细胞对 PD-L1/PD-1 抑制剂治疗的反应,我们开发了一种球体模型,其中包含两种不同的 PDAC 细胞系和不同比例的体外分化的原代 M1 或 M2 极化巨噬细胞。与我们的原位发现一致,巨噬细胞中观察到高 PD-L1 表达,而不是 PDAC 细胞,并且当存在 PDAC 细胞时,PD-L1 表达进一步增加。共培养 CD8+T 细胞的效应表型,例如激活标志物的表达和效应分子的释放,通过 PDAC 巨噬细胞球体,特别是与 M1 样巨噬细胞相比,单培养球体得到增强。然而,这与增强的 PDAC 细胞死亡无关。ICI 单独治疗或联合吉西他滨治疗 Durvalumab 或 Pembrolizumab 几乎不会影响 CD8+T 细胞的效应表型以及 PDAC 细胞的死亡。因此,尽管巨噬细胞中存在强烈的 PD-L1 表达,但 ICI 治疗并未导致 CD8+T 细胞的激活和细胞毒性表型增强。

结论

总的来说,我们的研究揭示了 PDAC 细胞和巨噬细胞在 ICI 存在下相互作用的新见解。

https://cdn.ncbi.nlm.nih.gov/pmc/blobs/2897/10337136/c19e8ad55019/fimmu-14-1157397-g001.jpg

文献AI研究员

20分钟写一篇综述,助力文献阅读效率提升50倍。

立即体验

用中文搜PubMed

大模型驱动的PubMed中文搜索引擎

马上搜索

文档翻译

学术文献翻译模型,支持多种主流文档格式。

立即体验