Suppr超能文献

D-乳酸调节 M2 肿瘤相关巨噬细胞并重塑肝癌的免疫抑制肿瘤微环境。

d-lactate modulates M2 tumor-associated macrophages and remodels immunosuppressive tumor microenvironment for hepatocellular carcinoma.

机构信息

School of Pharmaceutical Sciences, Jilin University, Changchun 130021, China.

Department of Radiation Oncology, The First Hospital of Jilin University, Changchun 130021, China.

出版信息

Sci Adv. 2023 Jul 21;9(29):eadg2697. doi: 10.1126/sciadv.adg2697. Epub 2023 Jul 19.

Abstract

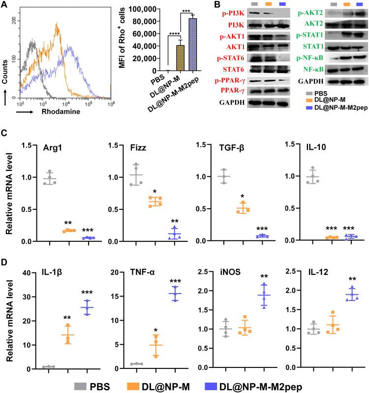
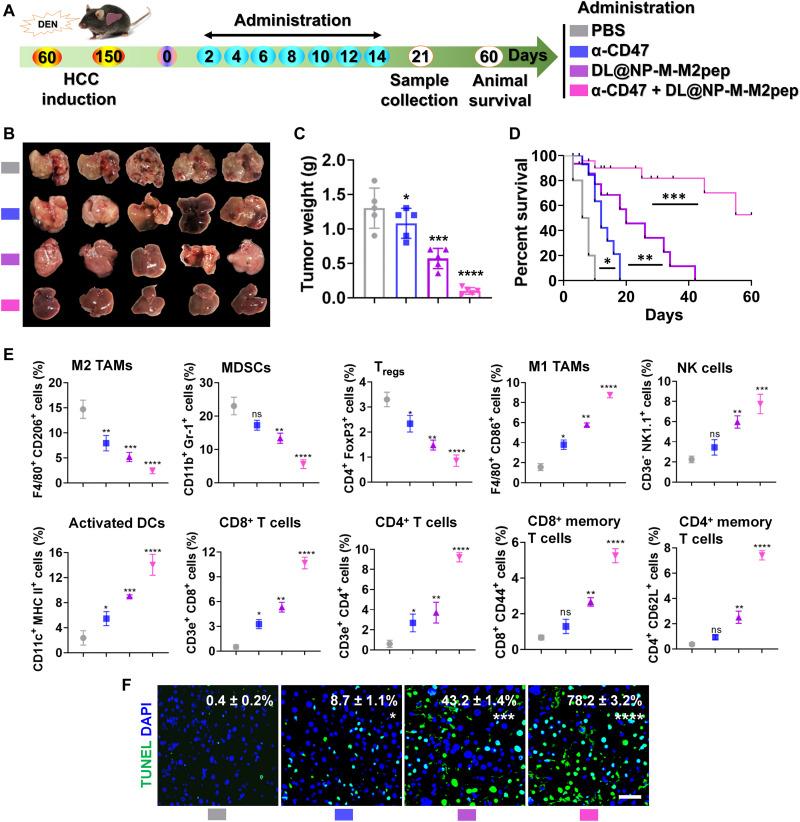
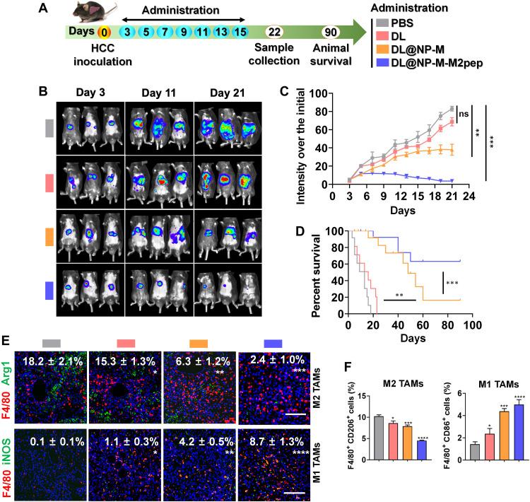
The polarization of tumor-associated macrophages (TAMs) from M2 to M1 phenotype demonstrates great potential for remodeling the immunosuppressive tumor microenvironment (TME) of hepatocellular carcinoma (HCC). d-lactate (DL; a gut microbiome metabolite) acts as an endogenous immunomodulatory agent that enhances Kupffer cells for clearance of pathogens. In this study, the potential of DL for transformation of M2 TAMs to M1 was confirmed, and the mechanisms underlying such polarization were mainly due to the modulation of phosphatidylinositol 3-kinase/protein kinase B pathway. A poly(lactide--glycolide) nanoparticle (NP) was used to load DL, and the DL-loaded NP was modified with HCC membrane and M2 macrophage-binding peptide (M2pep), forming a nanoformulation (DL@NP-M-M2pep). DL@NP-M-M2pep transformed M2 TAMs to M1 and remodeled the immunosuppressive TME in HCC mice, promoting the efficacy of anti-CD47 antibody for long-term animal survival. These findings reveal a potential TAM modulatory function of DL and provide a combinatorial strategy for HCC immunotherapy.

摘要

肿瘤相关巨噬细胞(TAMs)从 M2 表型向 M1 表型的极化显示出重塑肝细胞癌(HCC)免疫抑制肿瘤微环境(TME)的巨大潜力。D-乳酸(DL;一种肠道微生物群代谢物)作为一种内源性免疫调节剂,可增强库普弗细胞清除病原体的能力。在这项研究中,确认了 DL 将 M2 TAMs 转化为 M1 的潜力,这种极化的机制主要是由于磷脂酰肌醇 3-激酶/蛋白激酶 B 途径的调节。使用聚(乳酸-共-乙醇酸)纳米粒子(NP)装载 DL,并将 DL 负载的 NP 用 HCC 膜和 M2 巨噬细胞结合肽(M2pep)进行修饰,形成纳米制剂(DL@NP-M-M2pep)。DL@NP-M-M2pep 将 M2 TAMs 转化为 M1,并重塑 HCC 小鼠的免疫抑制 TME,增强了抗 CD47 抗体的疗效,延长了动物的存活时间。这些发现揭示了 DL 对 TAMs 调节的潜在功能,并为 HCC 免疫治疗提供了一种组合策略。

https://cdn.ncbi.nlm.nih.gov/pmc/blobs/da1c/10355835/78242eca0e77/sciadv.adg2697-f1.jpg

文献AI研究员

20分钟写一篇综述,助力文献阅读效率提升50倍。

立即体验

用中文搜PubMed

大模型驱动的PubMed中文搜索引擎

马上搜索

文档翻译

学术文献翻译模型,支持多种主流文档格式。

立即体验