Suppr超能文献

药物样分子筛选发现了锥体虫属寄生虫中化学多样性的电子传递链抑制剂。

A screen of drug-like molecules identifies chemically diverse electron transport chain inhibitors in apicomplexan parasites.

机构信息

Research School of Biology, Australian National University, Canberra, Australia.

出版信息

PLoS Pathog. 2023 Jul 20;19(7):e1011517. doi: 10.1371/journal.ppat.1011517. eCollection 2023 Jul.

Abstract

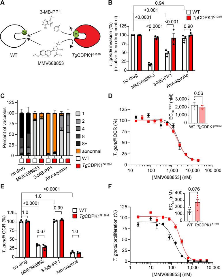
Apicomplexans are widespread parasites of humans and other animals, and include the causative agents of malaria (Plasmodium species) and toxoplasmosis (Toxoplasma gondii). Existing anti-apicomplexan therapies are beset with issues around drug resistance and toxicity, and new treatment options are needed. The mitochondrial electron transport chain (ETC) is one of the few processes that has been validated as a drug target in apicomplexans. To identify new inhibitors of the apicomplexan ETC, we developed a Seahorse XFe96 flux analyzer approach to screen the 400 compounds contained within the Medicines for Malaria Venture 'Pathogen Box' for ETC inhibition. We identified six chemically diverse, on-target inhibitors of the ETC in T. gondii, at least four of which also target the ETC of Plasmodium falciparum. Two of the identified compounds (MMV024937 and MMV688853) represent novel ETC inhibitor chemotypes. MMV688853 belongs to a compound class, the aminopyrazole carboxamides, that were shown previously to target a kinase with a key role in parasite invasion of host cells. Our data therefore reveal that MMV688853 has dual targets in apicomplexans. We further developed our approach to pinpoint the molecular targets of these inhibitors, demonstrating that all target Complex III of the ETC, with MMV688853 targeting the ubiquinone reduction (Qi) site of the complex. Most of the compounds we identified remain effective inhibitors of parasites that are resistant to Complex III inhibitors that are in clinical use or development, indicating that they could be used in treating drug resistant parasites. In sum, we have developed a versatile, scalable approach to screen for compounds that target the ETC in apicomplexan parasites, and used this to identify and characterize novel inhibitors.

摘要

顶复动物门是广泛寄生在人类和其他动物中的寄生虫,包括疟疾(疟原虫属)和弓形体病(刚地弓形虫)的病原体。现有的抗顶复动物门寄生虫疗法存在耐药性和毒性问题,因此需要新的治疗方法。线粒体电子传递链(ETC)是少数已被证实可作为顶复动物门药物靶点的过程之一。为了寻找新的顶复动物门 ETC 抑制剂,我们开发了 Seahorse XFe96 通量分析仪方法,用于筛选 Medicines for Malaria Venture 的“病原体盒”中的 400 种化合物对 ETC 的抑制作用。我们在刚地弓形虫中发现了六种化学上不同的、针对 ETC 的靶标抑制剂,其中至少有四种也针对恶性疟原虫的 ETC。鉴定出的两种化合物(MMV024937 和 MMV688853)代表了新型 ETC 抑制剂的化学类型。MMV688853 属于一种化合物类别,即氨基吡唑羧酰胺类,先前的研究表明该类化合物可靶向一种激酶,该激酶在寄生虫入侵宿主细胞中起关键作用。因此,我们的数据表明 MMV688853 在顶复动物门中有两个靶标。我们进一步开发了我们的方法来确定这些抑制剂的分子靶标,证明它们都靶向 ETC 的复合物 III,其中 MMV688853 靶向复合物的泛醌还原(Qi)位点。我们鉴定的大多数化合物仍然是对临床使用或开发的复合物 III 抑制剂耐药的寄生虫的有效抑制剂,这表明它们可用于治疗耐药寄生虫。总之,我们开发了一种多功能、可扩展的方法来筛选针对顶复动物门寄生虫 ETC 的化合物,并利用该方法鉴定和表征了新型抑制剂。

https://cdn.ncbi.nlm.nih.gov/pmc/blobs/f01c/10403144/96dad1ffa112/ppat.1011517.g001.jpg

文献AI研究员

20分钟写一篇综述,助力文献阅读效率提升50倍。

立即体验

用中文搜PubMed

大模型驱动的PubMed中文搜索引擎

马上搜索

文档翻译

学术文献翻译模型,支持多种主流文档格式。

立即体验