Suppr超能文献

芦丁是一种有效的衰老细胞靶向治疗剂,能够提高化疗效果。

Rutin is a potent senomorphic agent to target senescent cells and can improve chemotherapeutic efficacy.

机构信息

Department of Pharmacology, Institute of Aging Medicine, Binzhou Medical University, Yantai, China.

CAS Key Laboratory of Tissue Microenvironment and Tumor, Shanghai Institute of Nutrition and Health, Chinese Academy of Sciences, Shanghai, China.

出版信息

Aging Cell. 2024 Jan;23(1):e13921. doi: 10.1111/acel.13921. Epub 2023 Jul 20.

Abstract

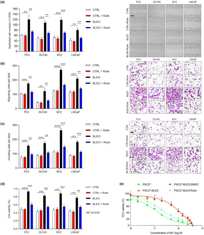
Aging is a major risk factor for most chronic disorders, for which cellular senescence is one of the central hallmarks. Senescent cells develop the pro-inflammatory senescence-associated secretory phenotype (SASP), which significantly contributes to organismal aging and age-related disorders. Development of senotherapeutics, an emerging class of therapeutic agents to target senescent cells, allows to effectively delay aging and alleviate chronic pathologies. Here we report preliminary outputs from screening of a natural medicinal agent (NMA) library for senotherapeutic candidates and validated several agents with prominent potential as senomorphics. Rutin, a phytochemical constituent found in a number of plants, showed remarkable capacity in targeting senescent cells by dampening expression of the full spectrum SASP. Further analysis indicated that rutin restrains the acute stress-associated phenotype (ASAP) by specifically interfering with the interactions of ATM with HIF1α, a master regulator of cellular and systemic homeostasis activated during senescence, and of ATM with TRAF6, part of a key signaling axis supporting the ASAP development toward the SASP. Conditioned media produced by senescent stromal cells enhanced the malignant phenotypes of prostate cancer cells, including in vitro proliferation, migration, invasion, and more importantly, chemoresistance, while rutin remarkably downregulated these gain-of-functions. Although classic chemotherapy reduced tumor progression, the treatment outcome was substantially improved upon combination of a chemotherapeutic agent with rutin. Our study provides a proof of concept for rutin as an emerging natural senomorphic agent, and presents an effective therapeutic avenue for alleviating age-related pathologies including cancer.

摘要

衰老是大多数慢性疾病的主要风险因素,其中细胞衰老就是一个中心特征。衰老细胞会表现出促炎的衰老相关分泌表型(SASP),这会显著促进机体衰老和与年龄相关的疾病。衰老治疗学是一类新兴的治疗剂,旨在针对衰老细胞,它的发展使得有效延缓衰老和减轻慢性病理成为可能。在这里,我们报告了从天然药物库中筛选衰老治疗候选药物的初步结果,并验证了几种具有明显衰老模拟潜力的药物。芦丁是一种在许多植物中发现的植物化学物质,它通过抑制全谱 SASP 的表达,显示出对衰老细胞的显著靶向能力。进一步的分析表明,芦丁通过特异性干扰 ATM 与 HIF1α 的相互作用,抑制了急性应激相关表型(ASAP),HIF1α 是细胞和系统稳态的主调控因子,在衰老过程中被激活,而 ATM 与 TRAF6 的相互作用,TRAF6 是支持 ASAP 向 SASP 发展的关键信号轴的一部分。衰老基质细胞产生的条件培养基增强了前列腺癌细胞的恶性表型,包括体外增殖、迁移、侵袭,更重要的是,增强了它们的化疗耐药性,而芦丁则显著下调了这些功能获得。虽然经典的化疗可以减少肿瘤的进展,但将化疗药物与芦丁联合使用可以显著改善治疗效果。我们的研究为芦丁作为一种新兴的天然衰老模拟药物提供了概念验证,并为缓解包括癌症在内的与年龄相关的疾病提供了有效的治疗途径。

https://cdn.ncbi.nlm.nih.gov/pmc/blobs/a742/10776113/ab7b9daea2bc/ACEL-23-e13921-g004.jpg

文献AI研究员

20分钟写一篇综述,助力文献阅读效率提升50倍。

立即体验

用中文搜PubMed

大模型驱动的PubMed中文搜索引擎

马上搜索

文档翻译

学术文献翻译模型,支持多种主流文档格式。

立即体验