Suppr超能文献

RAGE 是 SARS-CoV-2 N 蛋白的受体,介导 N 蛋白诱导的急性肺损伤。

RAGE Is a Receptor for SARS-CoV-2 N Protein and Mediates N Protein-induced Acute Lung Injury.

机构信息

The Children's Hospital of Zhejiang University School of Medicine and National Clinical Research Center for Child Health, Hangzhou, China.

The First Affiliated Hospital of Zhejiang University School of Medicine, Hangzhou, China; and.

出版信息

Am J Respir Cell Mol Biol. 2023 Nov;69(5):508-520. doi: 10.1165/rcmb.2022-0351OC.

Abstract

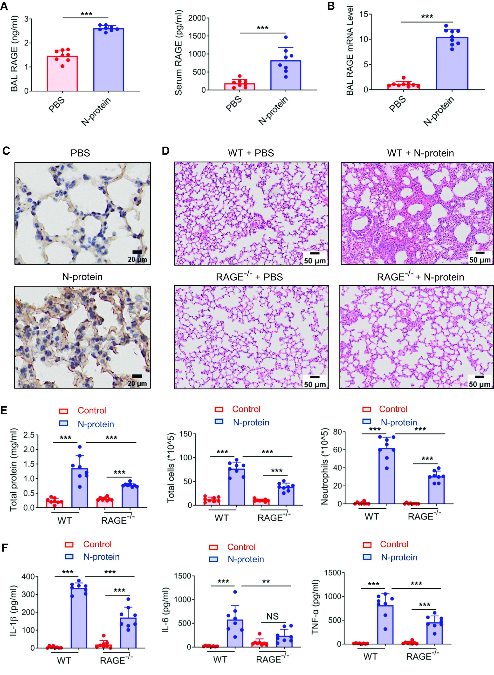
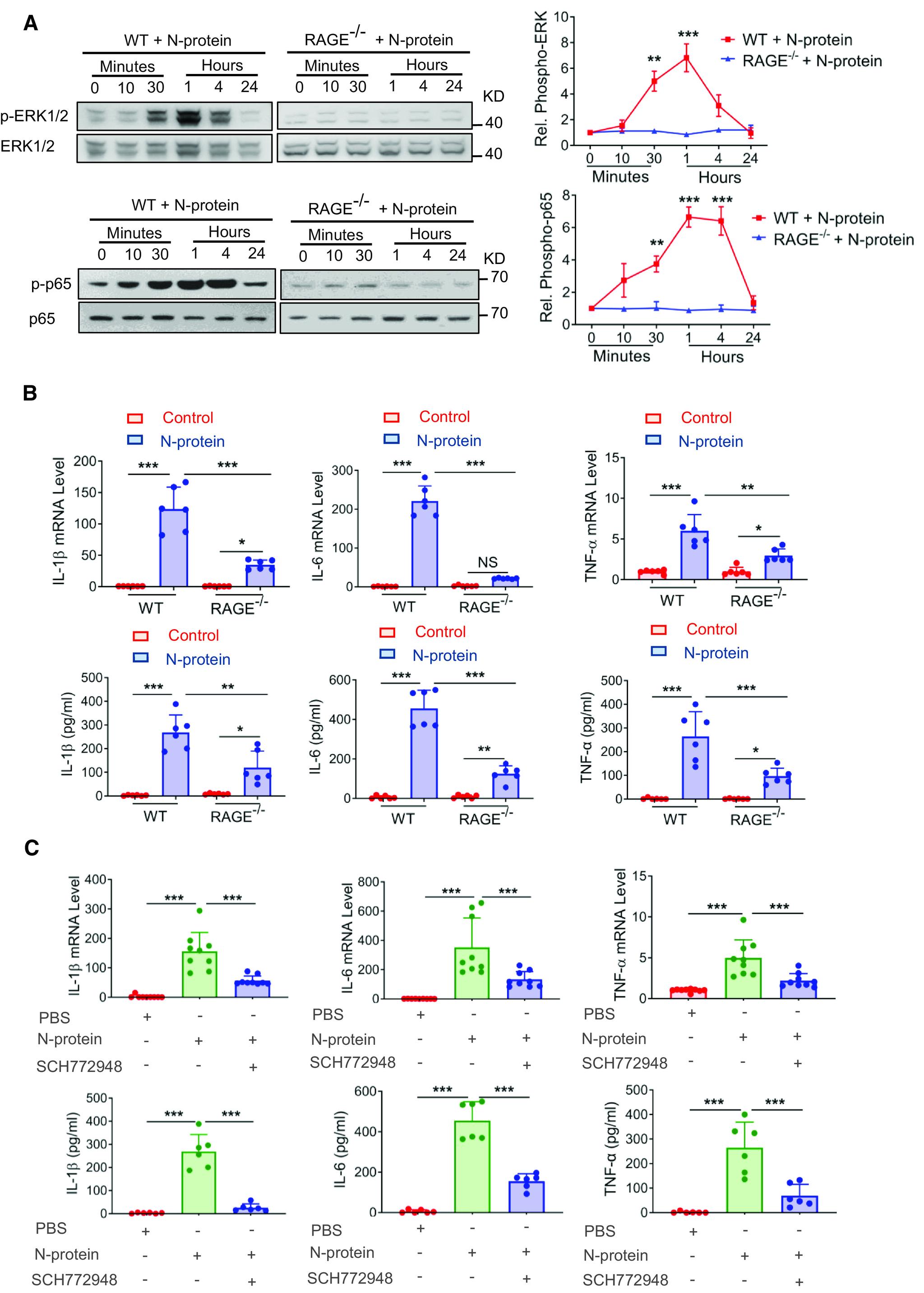
Severe acute respiratory syndrome coronavirus 2 (SARS-CoV-2) nucleocapsid protein (N-protein) increases early in body fluids during infection and has recently been identified as a direct inducer for lung injury. However, the signal mechanism of N-protein in the lung inflammatory response remains poorly understood. The goal of this study was to determine whether RAGE (receptor for advanced glycation endproducts) participated in N-protein-induced acute lung injury. The binding between N-protein and RAGE was examined via assays for protein-protein interaction. To determine the signaling mechanism , cells were treated with recombinant N-protein and assayed for the activation of the RAGE/MAPK (mitogen-activated protein kinase)/NF-ĸB pathway. RAGE deficiency mice and antagonist were used to study N-protein-induced acute lung injury . Binding between N-protein and RAGE was confirmed via flow cytometry-based binding assay, surface plasmon resonance, and ELISA. Pull-down and coimmunoprecipitation assays revealed that N-protein bound RAGE via both N-terminal and C-terminal domains. , N-protein activated the RAGE-ERK1/2-NF-ĸB signaling pathway and induced a proinflammatory response. RAGE deficiency subdued N-protein-induced proinflammatory signaling and response. , RAGE was upregulated in the BAL and lung tissue after recombinant N-protein insult. RAGE deficiency and small molecule antagonist partially protected mice from N-protein-induced acute lung injury. Our study demonstrated that RAGE is a receptor for N-protein. RAGE is partially responsible for N-protein-induced acute lung injury and has the potential to become a therapeutic target for treating coronavirus disease.

摘要

严重急性呼吸综合征冠状病毒 2 (SARS-CoV-2) 核衣壳蛋白 (N 蛋白) 在感染期间早期在体液中增加,最近被确定为肺损伤的直接诱导剂。然而,N 蛋白在肺部炎症反应中的信号机制仍知之甚少。本研究旨在确定 RAGE(晚期糖基化终产物受体)是否参与 N 蛋白诱导的急性肺损伤。通过蛋白质-蛋白质相互作用测定来检查 N 蛋白与 RAGE 之间的结合。为了确定信号机制,用重组 N 蛋白处理细胞,并测定 RAGE/MAPK(丝裂原激活蛋白激酶)/NF-κB 途径的激活。使用 RAGE 缺陷小鼠和拮抗剂研究 N 蛋白诱导的急性肺损伤。通过基于流式细胞术的结合测定、表面等离子体共振和 ELISA 证实了 N 蛋白与 RAGE 之间的结合。下拉和共沉淀测定显示 N 蛋白通过 N 端和 C 端结构域与 RAGE 结合。结果表明,N 蛋白激活了 RAGE-ERK1/2-NF-κB 信号通路,并诱导了促炎反应。RAGE 缺陷减弱了 N 蛋白诱导的促炎信号和反应。此外,重组 N 蛋白损伤后 BAL 和肺组织中 RAGE 上调。RAGE 缺陷和小分子拮抗剂部分保护小鼠免受 N 蛋白诱导的急性肺损伤。我们的研究表明 RAGE 是 N 蛋白的受体。RAGE 部分负责 N 蛋白诱导的急性肺损伤,并有可能成为治疗冠状病毒病的治疗靶点。

https://cdn.ncbi.nlm.nih.gov/pmc/blobs/8f0b/10633841/6c0d3d271994/rcmb.2022-0351OCf1.jpg

文献AI研究员

20分钟写一篇综述,助力文献阅读效率提升50倍。

立即体验

用中文搜PubMed

大模型驱动的PubMed中文搜索引擎

马上搜索

文档翻译

学术文献翻译模型,支持多种主流文档格式。

立即体验