Suppr超能文献

钙/钙调蛋白依赖性蛋白激酶2D:BAP1缺陷型恶性间皮瘤的新型分子靶点。

CAMK2D: a novel molecular target for BAP1-deficient malignant mesothelioma.

作者信息

Karnan Sivasundaram, Ota Akinobu, Murakami Hideki, Rahman Md Lutfur, Wahiduzzaman Md, Hasan Muhammad Nazmul, Vu Lam Quang, Hanamura Ichiro, Inoko Akihito, Riku Miho, Ito Hideaki, Kaneko Yoshifumi, Hyodo Toshinori, Konishi Hiroyuki, Tsuzuki Shinobu, Hosokawa Yoshitaka

机构信息

Department of Biochemistry, , Aichi Medical University School of Medicine, Nagakute, Aichi, Japan.

Department of Nutritional Environment, College of Human Life and Environment, Kinjo Gakuin University, Nagoya, 463-8521, Japan.

出版信息

Cell Death Discov. 2023 Jul 21;9(1):257. doi: 10.1038/s41420-023-01552-5.

Abstract

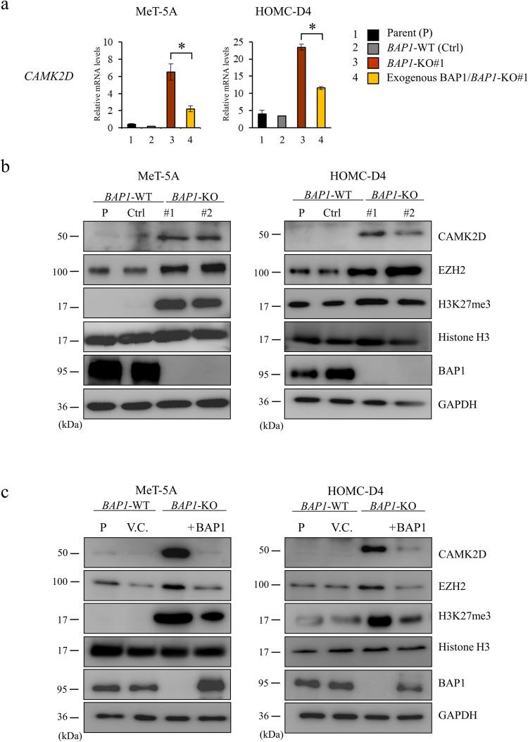
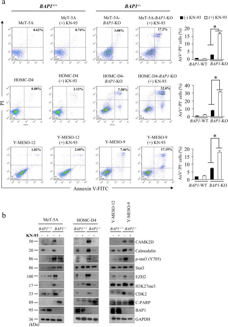
Malignant mesothelioma (MMe) is a rare but aggressive malignancy. Although the molecular genetics of MMe is known, including BRCA1-associated protein-1 (BAP1) gene alterations, the prognosis of MMe patients remains poor. Here, we generated BAP1 knockout (BAP1-KO) human mesothelial cell clones to develop molecular-targeted therapeutics based on genetic alterations in MMe. cDNA microarray and quantitative RT-PCR (qRT-PCR) analyses revealed high expression of a calcium/calmodulin-dependent protein kinase type II subunit delta (CAMK2D) gene in the BAP1-KO cells. CAMK2D was highly expressed in 70% of the human MMe tissues (56/80) and correlated with the loss of BAP1 expression, making it a potential diagnostic and therapeutic target for BAP1-deficient MMe. We screened an anticancer drugs library using BAP1-KO cells and successfully identified a CaMKII inhibitor, KN-93, which displayed a more potent and selective antiproliferative effect against BAP1-deficient cells than cisplatin or pemetrexed. KN-93 significantly suppressed the tumor growth in mice xenografted with BAP1-deficient MMe cells. This study is the first to provide a potential molecular-targeted therapeutic approach for BAP1-deficient MMe.

摘要

恶性间皮瘤(MMe)是一种罕见但侵袭性强的恶性肿瘤。尽管已知MMe的分子遗传学,包括与乳腺癌1号基因相关蛋白1(BAP1)基因改变,但MMe患者的预后仍然很差。在此,我们生成了BAP1基因敲除(BAP1-KO)的人间皮细胞克隆,以基于MMe中的基因改变开发分子靶向治疗方法。cDNA微阵列和定量逆转录-聚合酶链反应(qRT-PCR)分析显示,钙/钙调蛋白依赖性蛋白激酶II型δ亚基(CAMK2D)基因在BAP1-KO细胞中高表达。CAMK2D在70%的人MMe组织(56/80)中高表达,并且与BAP1表达缺失相关,使其成为BAP1缺陷型MMe的潜在诊断和治疗靶点。我们使用BAP1-KO细胞筛选了一个抗癌药物库,并成功鉴定出一种CaMKII抑制剂KN-93,与顺铂或培美曲塞相比,它对BAP1缺陷型细胞显示出更强且更具选择性的抗增殖作用。KN-93显著抑制了用BAP1缺陷型MMe细胞异种移植的小鼠的肿瘤生长。本研究首次为BAP1缺陷型MMe提供了一种潜在的分子靶向治疗方法。

https://cdn.ncbi.nlm.nih.gov/pmc/blobs/c5c9/10362017/083bfca6b4c9/41420_2023_1552_Fig1_HTML.jpg

文献AI研究员

20分钟写一篇综述,助力文献阅读效率提升50倍。

立即体验

用中文搜PubMed

大模型驱动的PubMed中文搜索引擎

马上搜索

文档翻译

学术文献翻译模型,支持多种主流文档格式。

立即体验