Suppr超能文献

小分子 NSC260594 靶向 Mcl-1 治疗三阴性乳腺癌。

Targeting Mcl-1 by a small molecule NSC260594 for triple-negative breast cancer therapy.

机构信息

TYK Medicines Inc., Block D, No. 778 Huaxi Avenue, Changxing, 313100, Zhejiang, People's Republic of China.

Department of Biochemistry and Molecular Biology, LSUHSC, CSRB 406, New Orleans, LA, 70112, USA.

出版信息

Sci Rep. 2023 Jul 22;13(1):11843. doi: 10.1038/s41598-023-37058-4.

Abstract

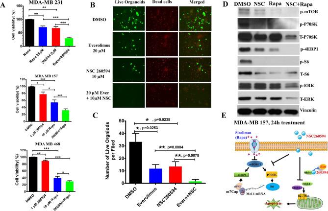
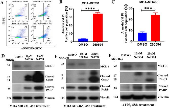
Triple-negative breast cancers (TNBCs) are aggressive forms of breast cancer and tend to grow and spread more quickly than most other types of breast cancer. TNBCs can neither be targeted by hormonal therapies nor the antibody trastuzumab that targets the HER2 protein. There are urgent unmet medical needs to develop targeted drugs for TNBCs. We identified a small molecule NSC260594 from the NCI diversity set IV compound library. NSC260594 exhibited dramatic cytotoxicity in multiple TNBCs in a dose-and time-dependent manner. NSC260594 inhibited the Myeloid cell leukemia-1 (Mcl-1) expression through downregulation of Wnt signaling proteins. Consistent with this, NSC260594 treatment increased apoptosis, which was confirmed by using an Annexin-V/PI assay. Interestingly, NSC260594 treatment reduced the cancer stem cell (CSC) population in TNBCs. To make NSC260594 more clinically relevant, we treated NSC260594 with TNBC cell derived xenograft (CDX) mouse model, and with patient-derived xenograft (PDX) organoids. NSC260594 significantly suppressed MDA-MB-231 tumor growth in vivo, and furthermore, the combination treatment of NSC260594 and everolimus acted synergistically to decrease growth of TNBC PDX organoids. Together, we found that NSC260594 might serve as a lead compound for triple-negative breast cancer therapy through targeting Mcl-1.

摘要

三阴性乳腺癌(TNBC)是一种侵袭性乳腺癌,其生长和扩散速度通常比大多数其他类型的乳腺癌更快。TNBC 既不能被激素疗法靶向,也不能被针对 HER2 蛋白的抗体曲妥珠单抗靶向。因此,迫切需要开发针对 TNBC 的靶向药物。我们从 NCI 多样性集 IV 化合物库中鉴定出一种小分子 NSC260594。NSC260594 以剂量和时间依赖的方式在多种 TNBC 中表现出显著的细胞毒性。NSC260594 通过下调 Wnt 信号蛋白抑制髓样细胞白血病-1(Mcl-1)的表达。与此一致,NSC260594 处理增加了细胞凋亡,这通过使用 Annexin-V/PI 测定得到了证实。有趣的是,NSC260594 处理降低了 TNBC 中的癌症干细胞(CSC)群体。为了使 NSC260594 更具临床相关性,我们用 TNBC 细胞衍生的异种移植(CDX)小鼠模型和患者衍生的异种移植(PDX)类器官来治疗 NSC260594。NSC260594 显著抑制 MDA-MB-231 肿瘤在体内的生长,此外,NSC260594 和依维莫司的联合治疗协同作用,减少 TNBC PDX 类器官的生长。总之,我们发现 NSC260594 通过靶向 Mcl-1 可能成为治疗三阴性乳腺癌的先导化合物。

https://cdn.ncbi.nlm.nih.gov/pmc/blobs/6cb0/10363135/98c5b11e4968/41598_2023_37058_Fig1_HTML.jpg

文献AI研究员

20分钟写一篇综述,助力文献阅读效率提升50倍。

立即体验

用中文搜PubMed

大模型驱动的PubMed中文搜索引擎

马上搜索

文档翻译

学术文献翻译模型,支持多种主流文档格式。

立即体验