Suppr超能文献

成纤维细胞激活蛋白靶向光动力疗法治疗胰腺导管腺癌小鼠模型中的癌相关成纤维细胞。

Fibroblast Activation Protein-Targeted Photodynamic Therapy of Cancer-Associated Fibroblasts in Murine Models for Pancreatic Ductal Adenocarcinoma.

机构信息

Department of Medical Imaging, Radboud University Medical Center, 6525 GA Nijmegen, The Netherlands.

Roche Pharma Research and Early Development, Innovation Center Zurich, 8952 Schlieren, Switzerland.

出版信息

Mol Pharm. 2023 Aug 7;20(8):4319-4330. doi: 10.1021/acs.molpharmaceut.3c00453. Epub 2023 Jul 24.

Abstract

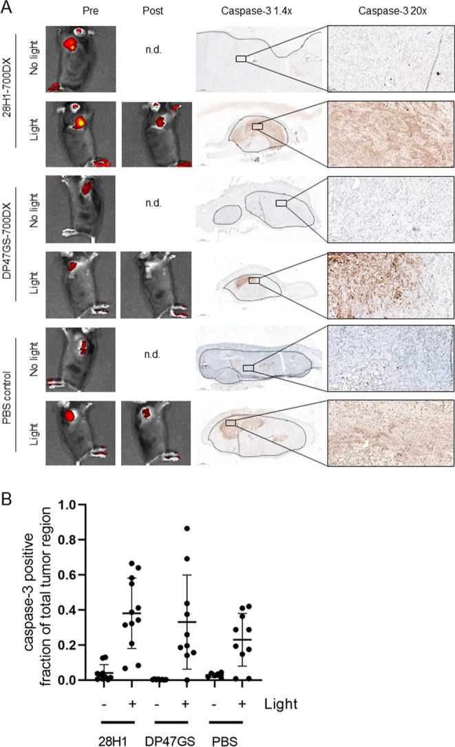
Patients with pancreatic ductal adenocarcinoma (PDAC) have a dismal 5 year survival of 9%. One important limiting factor for treatment efficacy is the dense tumor-supporting stroma. The cancer-associated fibroblasts in this stroma deposit excessive amounts of extracellular matrix components and anti-inflammatory mediators, which hampers the efficacy of chemo- and immunotherapies. Systemic depletion of all activated fibroblasts is, however, not feasible nor desirable and therefore a local approach should be pursued. Here, we provide a proof-of-principle of using fibroblast activation protein (FAP)-targeted photodynamic therapy (tPDT) to treat PDAC. FAP-targeting antibody 28H1 and irrelevant control antibody DP47GS were conjugated to the photosensitizer IRDye700DX (700DX) and the chelator diethylenetriaminepentaacetic acid. In vitro binding and cytotoxicity were evaluated using the fibroblast cell-line NIH-3T3 stably transfected with FAP. Biodistribution of In-labeled antibody-700DX constructs was determined in mice carrying syngeneic tumors of the murine PDAC cell line PDAC299, and in a genetically engineered PDAC mouse model (). Then, tPDT was performed by exposing the subcutaneous or the spontaneous PDAC tumors to 690 nm light. Induction of apoptosis after treatment was assessed using automated analyses of immunohistochemistry for cleaved caspase-3. 28H1-700DX effectively bound to 3T3-FAP cells and induced cytotoxicity upon exposure to 690 nm light, whereas no binding or cytotoxic effects were observed for DP47GS-700DX. Although both 28H1-700DX and DP47GS-700DX accumulated in subcutaneous PDAC299 tumors, autoradiography demonstrated that only 28H1-700DX reached the tumor core. On the contrary, control antibody DP47GS-700DX was only present at the tumor rim. In mice, both antibodies accumulated in the tumor, but tumor-to-blood ratios of 28H1-700DX were higher than that of the control. Notably, in vivo FAP-tPDT caused upregulation of cleaved caspase-3 staining in both subcutaneous and in spontaneous tumors. In conclusion, we have shown that tPDT is a feasible approach for local depletion of FAP-expressing stromal cells in murine models for PDAC.

摘要

胰腺导管腺癌 (PDAC) 患者的 5 年生存率仅为 9%。治疗效果的一个重要限制因素是密集的肿瘤支持基质。这种基质中的癌症相关成纤维细胞会沉积过量的细胞外基质成分和抗炎介质,从而阻碍化疗和免疫疗法的疗效。然而,全身耗尽所有激活的成纤维细胞既不可行也不可取,因此应该采用局部方法。在这里,我们提供了使用成纤维细胞激活蛋白 (FAP) 靶向光动力疗法 (tPDT) 治疗 PDAC 的原理验证。FAP 靶向抗体 28H1 和无关对照抗体 DP47GS 与光敏剂 IRDye700DX(700DX)和螯合剂二亚乙基三胺五乙酸 (diethylenetriaminepentaacetic acid) 缀合。使用稳定转染 FAP 的成纤维细胞系 NIH-3T3 评估体外结合和细胞毒性。用携带同种异体 PDAC 细胞系 PDAC299 的小鼠和遗传工程 PDAC 小鼠模型 () 确定 In 标记的抗体-700DX 构建物的生物分布。然后,通过将 690nm 光暴露于皮下或自发 PDAC 肿瘤来进行 tPDT。使用自动分析细胞凋亡的免疫组织化学方法评估治疗后的细胞凋亡诱导。28H1-700DX 可有效结合 3T3-FAP 细胞,并在暴露于 690nm 光时诱导细胞毒性,而 DP47GS-700DX 则没有结合或细胞毒性作用。尽管 28H1-700DX 和 DP47GS-700DX 均积聚在皮下 PDAC299 肿瘤中,但放射自显影显示只有 28H1-700DX 到达肿瘤核心。相反,对照抗体 DP47GS-700DX 仅存在于肿瘤边缘。在 小鼠中,两种抗体均积聚在肿瘤中,但 28H1-700DX 的肿瘤与血液的比值高于对照。值得注意的是,体内 FAP-tPDT 导致皮下和自发肿瘤中 cleaved caspase-3 染色的上调。总之,我们已经证明 tPDT 是一种可行的方法,可用于局部耗尽 PDAC 小鼠模型中表达 FAP 的基质细胞。

https://cdn.ncbi.nlm.nih.gov/pmc/blobs/7ac0/10410663/da08e30cfd13/mp3c00453_0002.jpg

文献AI研究员

20分钟写一篇综述,助力文献阅读效率提升50倍。

立即体验

用中文搜PubMed

大模型驱动的PubMed中文搜索引擎

马上搜索

文档翻译

学术文献翻译模型,支持多种主流文档格式。

立即体验