Suppr超能文献

维生素 D3 抑制患者来源的神经胶质瘤细胞系中的胆固醇稳态途径。

Vitamin D3 suppresses the cholesterol homeostasis pathway in patient-derived glioma cell lines.

机构信息

Institute of Functional Nano & Soft Materials (FUNSOM), Soochow University, Suzhou, China.

Chinese Institute for Brain Research, Beijing, China.

出版信息

FEBS Open Bio. 2023 Sep;13(9):1789-1806. doi: 10.1002/2211-5463.13679. Epub 2023 Jul 31.

Abstract

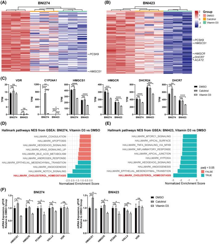
Glioblastoma is one of the most common malignant brain tumors. Vitamin D, primarily its hormonally active form calcitriol, has been reported to have anti-cancer activity. In the present study, we used patient-derived glioma cell lines to examine the effect of vitamin D3 and calcitriol on glioblastoma. Surprisingly, vitamin D3 showed a more significant inhibitory effect than calcitriol on cell viability and proliferation. Vitamin D receptor (VDR) mediates most of the cellular effects of vitamin D, and thus we examined the expression level and function of VDR via gene silencing and gene knockout experiments. We observed that VDR does not affect the sensitivity of patient-derived glioma cell lines to vitamin D3, and the gene encoding VDR is not essential for growth of patient-derived glioma cell lines. RNA sequencing data analysis and sterolomics analysis revealed that vitamin D3 inhibits cholesterol synthesis and cholesterol homeostasis by inhibiting the expression level of 7-dehydrocholesterol reductase, which leads to the accumulation of 7-dehydrocholesterol and other sterol intermediates. In conclusion, our results suggest that vitamin D3, rather than calcitriol, inhibits growth of patient-derived glioma cell lines via inhibition of the cholesterol homeostasis pathway.

摘要

胶质母细胞瘤是最常见的恶性脑肿瘤之一。维生素 D,主要是其具有生物活性的形式 1,25-二羟维生素 D3(calcitriol),已被报道具有抗癌活性。在本研究中,我们使用患者来源的神经胶质瘤细胞系来研究维生素 D3 和 1,25-二羟维生素 D3 对神经胶质瘤的影响。令人惊讶的是,维生素 D3 对细胞活力和增殖的抑制作用比 1,25-二羟维生素 D3 更为显著。维生素 D 受体(VDR)介导了维生素 D 的大多数细胞效应,因此我们通过基因沉默和基因敲除实验来研究 VDR 的表达水平和功能。我们观察到 VDR 不影响患者来源的神经胶质瘤细胞系对维生素 D3 的敏感性,并且编码 VDR 的基因对于患者来源的神经胶质瘤细胞系的生长不是必需的。RNA 测序数据分析和固醇组学分析表明,维生素 D3 通过抑制 7-脱氢胆固醇还原酶的表达水平来抑制胆固醇合成和胆固醇稳态,从而导致 7-脱氢胆固醇和其他固醇中间产物的积累。总之,我们的结果表明,维生素 D3 通过抑制胆固醇稳态途径而不是 1,25-二羟维生素 D3 抑制患者来源的神经胶质瘤细胞系的生长。

https://cdn.ncbi.nlm.nih.gov/pmc/blobs/8650/10476568/743c8487a34d/FEB4-13-1789-g003.jpg

文献AI研究员

20分钟写一篇综述,助力文献阅读效率提升50倍。

立即体验

用中文搜PubMed

大模型驱动的PubMed中文搜索引擎

马上搜索

文档翻译

学术文献翻译模型,支持多种主流文档格式。

立即体验