Suppr超能文献

经内镜超声引导下注射可生物降解热敏感水凝胶实现胰腺癌的局部持续化疗。

Local Sustained Chemotherapy of Pancreatic Cancer Using Endoscopic Ultrasound-Guided Injection of Biodegradable Thermo-Sensitive Hydrogel.

机构信息

Department of Gastroenterology, the First Affiliated Hospital of Guangxi Medical University, Nanning, Guangxi, People's Republic of China.

出版信息

Int J Nanomedicine. 2023 Jul 20;18:3989-4005. doi: 10.2147/IJN.S417445. eCollection 2023.

Abstract

PURPOSE

Endoscopic ultrasound-guided fine-needle injection (EUS-FNI) offers a promising minimally invasive approach for locally targeted management of advanced pancreatic cancer. However, the efficacy is limited due to the rapid plasma clearance of chemotherapeutic agents. Injectable hydrogels can form drug release depots, which provide a feasible solution for optimizing targeted chemotherapy through EUS-FNI.

METHODS

A drug delivery system was developed, consisting of gemcitabine (GEM) and thermo-sensitive hydrogel (PLGA-PEG-PLGA, PPP). The injectability, gel formation ability, biocompatibility and sustained drug delivery properties of PPP hydrogel were verified in vitro and in vivo. The effects of GEM/PPP hydrogel on cell proliferation, invasion, metastasis, and apoptosis were explored through co-culturing with PANC-1 cells. The therapeutic effects of GEM/PPP hydrogel on xenograft mice were compared with those of GEM, ethanol and polidocanol using the precisely targeted EUS-FNI technology. Tumor sections were examined by H&E, Ki-67, and TUNEL staining.

RESULTS

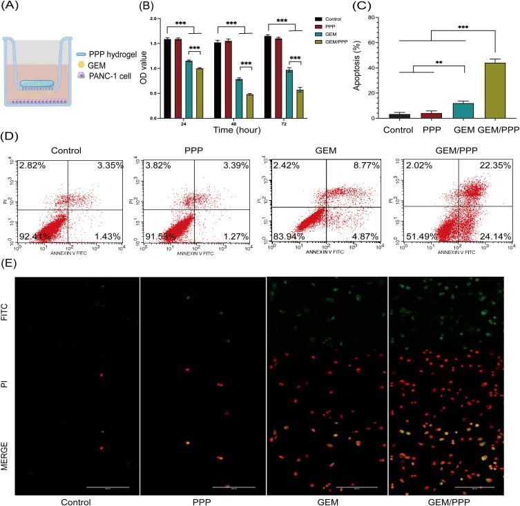
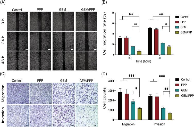
GEM/PPP hydrogel exhibited excellent injectability, biocompatibility, and the capability of sustained drug delivery for up to 7 days by forming a gel triggered by body temperature. It demonstrated the best therapeutic effects, significantly reducing proliferation, invasion and migration of PANC-1 cells while promoting apoptosis. After precise injection using EUS-FNI technology, GEM/PPP hydrogel resulted in a reduction of tumor weight by up to 75.96% and extending the survival period by 14.4 days with negligible adverse effects. Pathological examination revealed no systemic toxicity and significant apoptosis and minimal proliferation as well.

CONCLUSION

The combination of GEM/PPP hydrogel and EUS-FNI technology provides an optimal approach of precise chemotherapy for pancreatic cancer, builds a bridge for clinical translation of basic research, and brings great hope for innovation of minimally invasive treatment modalities. The first-hand EUS image data obtained in this study also serves as a crucial reference for future clinical trials.

摘要

目的

内镜超声引导下细针注射(EUS-FNI)为局部靶向治疗晚期胰腺癌提供了一种很有前途的微创方法。然而,由于化疗药物的快速血浆清除,其疗效受到限制。可注射水凝胶可以形成药物释放库,这为通过 EUS-FNI 优化靶向化疗提供了一种可行的解决方案。

方法

开发了一种由吉西他滨(GEM)和热敏水凝胶(PLGA-PEG-PLGA,PPP)组成的药物输送系统。在体外和体内验证了 PPP 水凝胶的可注射性、凝胶形成能力、生物相容性和持续药物释放特性。通过与 PANC-1 细胞共培养,探讨了 GEM/PPP 水凝胶对细胞增殖、侵袭、转移和凋亡的影响。使用精确靶向的 EUS-FNI 技术,将 GEM/PPP 水凝胶对异种移植小鼠的治疗效果与 GEM、乙醇和聚多卡醇进行了比较。通过 H&E、Ki-67 和 TUNEL 染色检查肿瘤切片。

结果

GEM/PPP 水凝胶表现出良好的可注射性、生物相容性和通过体温触发形成凝胶的持续药物释放能力,可持续释放长达 7 天。它表现出最佳的治疗效果,显著降低了 PANC-1 细胞的增殖、侵袭和迁移,同时促进了细胞凋亡。使用 EUS-FNI 技术进行精确注射后,GEM/PPP 水凝胶使肿瘤重量减少了 75.96%,并将生存时间延长了 14.4 天,几乎没有不良反应。病理检查显示没有全身毒性,有明显的凋亡和最小的增殖。

结论

GEM/PPP 水凝胶与 EUS-FNI 技术的结合为胰腺癌的精确化疗提供了一种最佳方法,为基础研究的临床转化架起了桥梁,为微创治疗方式的创新带来了巨大希望。本研究获得的首例 EUS 图像数据也为未来的临床试验提供了重要参考。

https://cdn.ncbi.nlm.nih.gov/pmc/blobs/c2e1/10366675/ee5813696779/IJN-18-3989-g0001.jpg

文献AI研究员

20分钟写一篇综述,助力文献阅读效率提升50倍。

立即体验

用中文搜PubMed

大模型驱动的PubMed中文搜索引擎

马上搜索

文档翻译

学术文献翻译模型,支持多种主流文档格式。

立即体验