Suppr超能文献

两种与严重急性呼吸综合征冠状病毒2(SARS-CoV-2)密切相关的蝙蝠冠状病毒的宿主易感性以及S蛋白的结构和免疫学见解

Host susceptibility and structural and immunological insight of S proteins of two SARS-CoV-2 closely related bat coronaviruses.

作者信息

Ou Xiuyuan, Xu Ge, Li Pei, Liu Yan, Zan Fuwen, Liu Pan, Hu Jiaxin, Lu Xing, Dong Siwen, Zhou Yao, Mu Zhixia, Wu Zhiqiang, Wang Jianwei, Jin Qi, Liu Pinghuang, Lu Jian, Wang Xiangxi, Qian Zhaohui

机构信息

Key Laboratory of Pathogen Infection Prevention and Control (Peking Union Medical College), Ministry of Education, Beijing, China.

NHC Key Laboratory of Systems Biology of Pathogens, Institute of Pathogen Biology, Chinese Academy of Medical Sciences & Peking Union Medical College, Beijing, China.

出版信息

Cell Discov. 2023 Jul 28;9(1):78. doi: 10.1038/s41421-023-00581-9.

Abstract

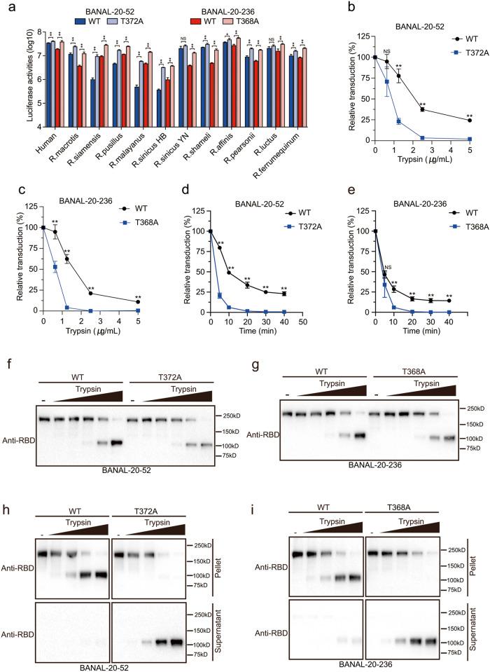
The bat coronaviruses (CoV) BANAL-20-52 and BANAL-20-236 are two newly identified severe acute respiratory syndrome coronavirus 2 (SARS-CoV-2) closely related coronaviruses (SC2r-CoV) and the genome of BANAL-20-52 shares the highest homology with SARS-CoV-2. However, the risk of their potential zoonotic transmission has not been fully evaluated. Here, we determined their potential host susceptibility among 13 different bat species and 26 different animal species, and found that both might have extensive host ranges, indicating high zoonotic transmission potential. We also determined the cryo-EM structures of BANAL-20-52 and BANAL-20-236 S proteins at pH 5.5 and the complex of BANAL-20-236 S1 and Rhinolophus affinis ACE2, and found that both trimeric S proteins adopt all three receptor binding domains (RBDs) in "closed" conformation and are more compact than SARS-CoV-2. Strikingly, the unique sugar moiety at N370 of bat SC2r-CoVs acts like a "bolt" and crosses over two neighboring subunits, facilitating the S proteins in the locked conformation and underpinning the architecture stability. Removal of the glycosylation at N370 by a T372A substitution substantially enhances virus infectivity but becomes highly sensitive to trypsin digestion at pH 5.5, a condition roughly mimicking the insectivorous bat's stomach digestion. In contrast, WT S proteins of SC2r-CoVs showed considerable resistance to trypsin digestion at pH 5.5, indicating that the highly conserved T372 in bat CoVs might result from the selective advantages in stability during the fecal-oral transmission over A372. Moreover, the results of cross-immunogenicity among S proteins of SARS-CoV-2, BANAL-20-52, and BANAL-20-236 showed that A372 pseudoviruses are more sensitive to anti-S sera than T372, indicating that immune evasion might also play a role in the natural selection of T372 over A372 during evolution. Finally, residues 493 and 498 of the S protein affect host susceptibility, and residue 498 also influences the immunogenicity of the S protein. Together, our findings aid a better understanding of the molecular basis of CoV entry, selective evolution, and immunogenicity and highlight the importance of surveillance of susceptible hosts of these viruses to prevent potential outbreaks.

摘要

蝙蝠冠状病毒BANAL-20-52和BANAL-20-236是两种新发现的与严重急性呼吸综合征冠状病毒2(SARS-CoV-2)密切相关的冠状病毒(SC2r-CoV),且BANAL-20-52的基因组与SARS-CoV-2具有最高的同源性。然而,它们潜在的人畜共患病传播风险尚未得到充分评估。在此,我们确定了它们在13种不同蝙蝠物种和26种不同动物物种中的潜在宿主易感性,发现二者可能都具有广泛的宿主范围,表明其人畜共患病传播潜力很高。我们还确定了BANAL-20-52和BANAL-20-236 S蛋白在pH 5.5时的冷冻电镜结构以及BANAL-20-236 S1与菊头蝠ACE2的复合物,发现这两种三聚体S蛋白的所有三个受体结合域(RBD)均呈“封闭”构象,且比SARS-CoV-2更紧凑。引人注目的是,蝙蝠SC2r-CoV的N370处独特的糖基部分就像一个“螺栓”,跨越两个相邻亚基,促进S蛋白处于锁定构象并支撑结构稳定性。通过T372A替换去除N370处的糖基化可显著增强病毒感染性,但在pH 5.5时对胰蛋白酶消化变得高度敏感,这一条件大致模拟了食虫蝙蝠的胃消化情况。相比之下,SC2r-CoV的野生型S蛋白在pH 5.5时对胰蛋白酶消化表现出相当的抗性,表明蝙蝠冠状病毒中高度保守的T372可能源于在粪口传播过程中相对于A372在稳定性方面的选择优势。此外,SARS-CoV-2、BANAL-20-52和BANAL-20-236的S蛋白之间的交叉免疫原性结果表明,A372假病毒比T372假病毒对抗S血清更敏感,这表明免疫逃逸在进化过程中T372相对于A372的自然选择中也可能起作用。最后,S蛋白的493和498位残基影响宿主易感性,498位残基也影响S蛋白的免疫原性。总之,我们的研究结果有助于更好地理解冠状病毒进入、选择性进化和免疫原性的分子基础,并突出了监测这些病毒易感宿主以预防潜在疫情爆发的重要性。

https://cdn.ncbi.nlm.nih.gov/pmc/blobs/0302/10382498/8c6df420ea65/41421_2023_581_Fig1_HTML.jpg

文献AI研究员

20分钟写一篇综述,助力文献阅读效率提升50倍。

立即体验

用中文搜PubMed

大模型驱动的PubMed中文搜索引擎

马上搜索

文档翻译

学术文献翻译模型,支持多种主流文档格式。

立即体验