Suppr超能文献

内源CO超压对起泡葡萄酒生产过程中高级醇代谢的影响。

Endogenous CO Overpressure Effect on Higher Alcohols Metabolism during Sparkling Wine Production.

作者信息

González-Jiménez María Del Carmen, Mauricio Juan Carlos, Moreno-García Jaime, Puig-Pujol Anna, Moreno Juan, García-Martínez Teresa

机构信息

Department of Agricultural Chemistry, Edaphology and Microbiology, Agrifood Campus of International Excellence CeiA3, University of Cordoba, Ctra. N-IV-A, km 396, 14014 Cordoba, Spain.

Department of Enological Research, Institute of Agrifood Research and Technology, Catalan Institute of Vine and Wine (IRTA, INCAVI), Plaça Àgora 2, 08720 Barcelona, Spain.

出版信息

Microorganisms. 2023 Jun 22;11(7):1630. doi: 10.3390/microorganisms11071630.

Abstract

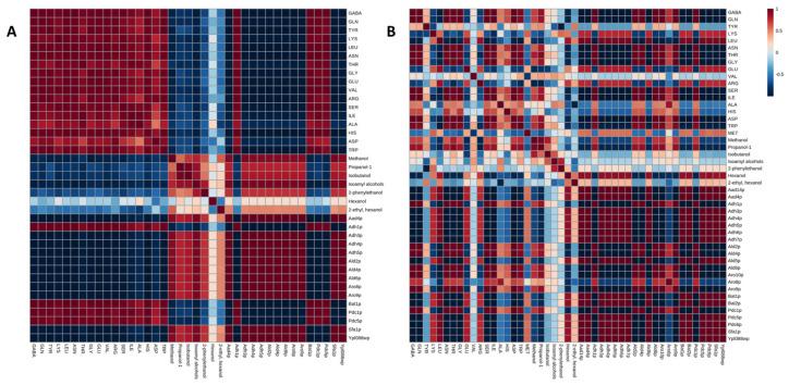
Higher alcohols produced by yeast during the fermentation of sparkling wine must have the greatest impact on the smell and taste of wine. At present, the metabolic response to methanol and higher alcohols formation of under endogenous CO overpressure has not been fully elucidated. In this work, a proteomics and metabolomics approach using a OFFGEL fractionator and the LTQ Orbitrap for the protein identification, followed by a metabolomic study for the detection and quantification of both higher alcohols (GC-FID and SBSE-TD-GC-MS) and amino acids (HPLC), was carried out to investigate the proteomic and metabolomic changes of in relation to higher alcohols formation under a CO overpressure condition in a closed bottle. The control condition was without CO overpressure in an open bottle. Methanol and six higher alcohols were detected in both conditions, and we have been able to relate to a total of 22 proteins: 15 proteins in the CO overpressure condition and 22 proteins in the control condition. As for the precursors of higher alcohols, 18 amino acids were identified in both conditions. The metabolic and proteomic profiles obtained in both conditions were different, so CO overpressure could be affecting the metabolism of higher alcohols. Furthermore, it was not possible to establish direct correlations in the condition under CO overpressure; however, in the condition without pressure it was possible to establish relationships. The data presented here can be considered as a platform that serves as a basis for the metabolome-proteome with the aim of understanding the behavior of yeast under conditions of second fermentation in the production of sparkling wines.

摘要

在起泡酒发酵过程中,酵母产生的高级醇必定对葡萄酒的气味和口感有最大影响。目前,在内源CO超压下,酵母对甲醇和高级醇形成的代谢反应尚未完全阐明。在这项工作中,采用一种蛋白质组学和代谢组学方法,使用离线凝胶分级分离器和LTQ Orbitrap进行蛋白质鉴定,随后进行代谢组学研究,通过气相色谱 - 火焰离子化检测器(GC - FID)和搅拌棒吸附萃取 - 热脱附 - 气相色谱 - 质谱联用仪(SBSE - TD - GC - MS)检测和定量高级醇,以及通过高效液相色谱(HPLC)检测和定量氨基酸,以研究在封闭瓶中CO超压条件下,酵母与高级醇形成相关的蛋白质组学和代谢组学变化。对照条件是在开放瓶中无CO超压。在两种条件下均检测到甲醇和六种高级醇,并且我们总共关联到了22种蛋白质:CO超压条件下有15种蛋白质,对照条件下有22种蛋白质。至于高级醇的前体,在两种条件下均鉴定出18种氨基酸。两种条件下获得的代谢和蛋白质组学图谱不同,因此CO超压可能影响高级醇的代谢。此外,在CO超压条件下无法建立直接的相关性;然而,在无压力条件下则可以建立相关性。此处呈现的数据可被视为一个平台,作为代谢组 - 蛋白质组的基础,旨在了解酵母在起泡酒生产二次发酵条件下的行为。

https://cdn.ncbi.nlm.nih.gov/pmc/blobs/8fe0/10385240/de1aa9161212/microorganisms-11-01630-g001.jpg

文献AI研究员

20分钟写一篇综述,助力文献阅读效率提升50倍。

立即体验

用中文搜PubMed

大模型驱动的PubMed中文搜索引擎

马上搜索

文档翻译

学术文献翻译模型,支持多种主流文档格式。

立即体验