Suppr超能文献

SARS-CoV-2 刺突蛋白能够独立于其受体 ACE2 诱导细胞-细胞融合,而这种活性可以被弗林蛋白酶抑制剂或一组单克隆抗体所抑制。

SARS-CoV-2 Spike Protein Is Capable of Inducing Cell-Cell Fusions Independent from Its Receptor ACE2 and This Activity Can Be Impaired by Furin Inhibitors or a Subset of Monoclonal Antibodies.

机构信息

Virologisches Institut, Klinische und Molekulare Virologie, Friedrich-Alexander-Universität Erlangen-Nürnberg, 91054 Erlangen, Germany.

Departments of Pediatrics, Microbiology and Neurobiology, Children's Hospital of Alabama, School of Medicine, University of Alabama, Birmingham, AL 35233-1771, USA.

出版信息

Viruses. 2023 Jul 4;15(7):1500. doi: 10.3390/v15071500.

Abstract

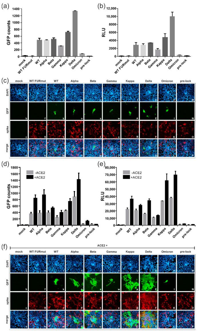
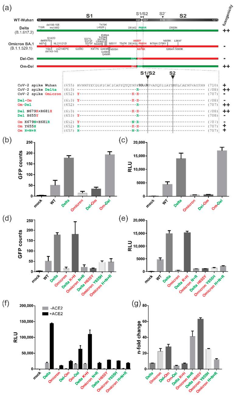
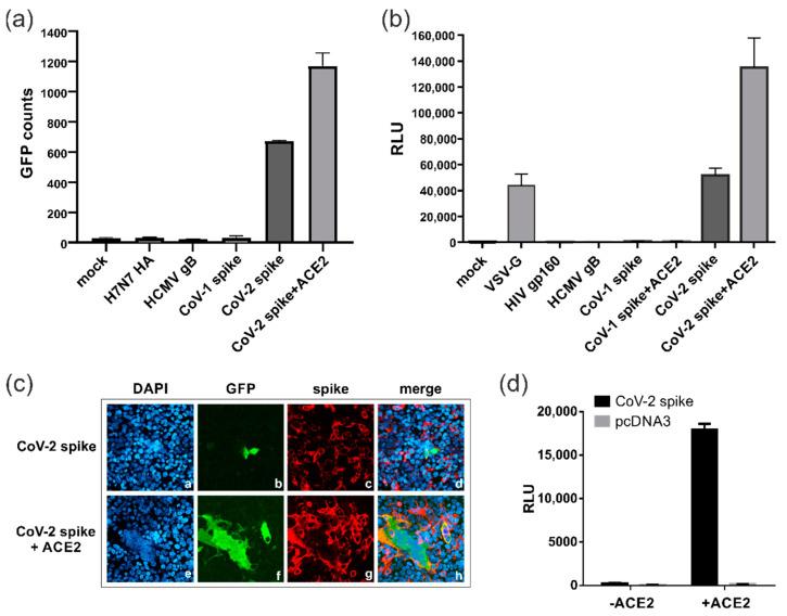
Severe acute respiratory syndrome coronavirus 2 (SARS-CoV-2), which was responsible for the COVID-19 pandemic, efficiently spreads cell-to-cell through mechanisms facilitated by its membrane glycoprotein spike. We established a dual split protein (DSP) assay based on the complementation of GFP and luciferase to quantify the fusogenic activity of the SARS-CoV-2 spike protein. We provide several lines of evidence that the spike protein of SARS-CoV-2, but not SARS-CoV-1, induced cell-cell fusion even in the absence of its receptor, angiotensin-converting enzyme 2 (ACE2). This poorly described ACE2-independent cell fusion activity of the spike protein was strictly dependent on the proteasomal cleavage of the spike by furin while TMPRSS2 was dispensable. Previous and current variants of concern (VOCs) differed significantly in their fusogenicity. The Delta spike was extremely potent compared to Alpha, Beta, Gamma and Kappa, while the Omicron spike was almost devoid of receptor-independent fusion activity. Nonetheless, for all analyzed variants, cell fusion was dependent on furin cleavage and could be pharmacologically inhibited with CMK. Mapping studies revealed that amino acids 652-1273 conferred the ACE2-independent fusion activity of the spike. Unexpectedly, residues proximal to the furin cleavage site were not of major relevance, whereas residue 655 critically regulated fusion. Finally, we found that the spike's fusion activity in the absence of ACE2 could be inhibited by antibodies directed against its N-terminal domain (NTD) but not by antibodies targeting its receptor-binding domain (RBD). In conclusion, our BSL-1-compatible DSP assay allowed us to screen for inhibitors or antibodies that interfere with the spike's fusogenic activity and may therefore contribute to both rational vaccine design and development of novel treatment options against SARS-CoV-2.

摘要

严重急性呼吸综合征冠状病毒 2(SARS-CoV-2)是导致 COVID-19 大流行的病原体,它通过其膜糖蛋白刺突介导的机制有效地在细胞间传播。我们建立了一种双分割蛋白(DSP)测定法,基于 GFP 和荧光素酶的互补来定量 SARS-CoV-2 刺突蛋白的融合活性。我们提供了几条证据表明,SARS-CoV-2 的刺突蛋白,而不是 SARS-CoV-1,即使在没有其受体血管紧张素转换酶 2(ACE2)的情况下,也能诱导细胞-细胞融合。这种刺突蛋白的描述不佳的 ACE2 非依赖性细胞融合活性严格依赖于弗林蛋白酶对刺突的蛋白水解切割,而 TMPRSS2 是可有可无的。以前和当前的关注变体(VOC)在融合性方面有很大差异。Delta 刺突与 Alpha、Beta、Gamma 和 Kappa 相比非常有效,而 Omicron 刺突几乎没有受体非依赖性融合活性。尽管如此,对于所有分析的变体,细胞融合都依赖于弗林蛋白酶切割,并且可以用 CMK 进行药理学抑制。映射研究表明,氨基酸 652-1273 赋予了刺突的 ACE2 非依赖性融合活性。出乎意料的是,靠近弗林蛋白酶切割位点的残基并不是主要的,而残基 655 则严格调节融合。最后,我们发现,在没有 ACE2 的情况下,刺突的融合活性可以被针对其 N 端结构域(NTD)的抗体抑制,但不能被针对其受体结合域(RBD)的抗体抑制。总之,我们的 BSL-1 兼容的 DSP 测定法使我们能够筛选出干扰刺突融合活性的抑制剂或抗体,因此可能有助于合理的疫苗设计和开发针对 SARS-CoV-2 的新型治疗方法。

https://cdn.ncbi.nlm.nih.gov/pmc/blobs/3de4/10384293/81c2195d70be/viruses-15-01500-g001.jpg

文献AI研究员

20分钟写一篇综述,助力文献阅读效率提升50倍。

立即体验

用中文搜PubMed

大模型驱动的PubMed中文搜索引擎

马上搜索

文档翻译

学术文献翻译模型,支持多种主流文档格式。

立即体验