Suppr超能文献

在γ-变形菌中,小分子热休克蛋白 IbpA 的 mRNA 结合介导的自我调节功能是由保守的精氨酸赋予的。

The mRNA binding-mediated self-regulatory function of small heat shock protein IbpA in γ-proteobacteria is conferred by a conserved arginine.

机构信息

School of Life Science and Technology, Tokyo Institute of Technology, Yokohama, Japan.

Cell Biology Center, Institute of Innovative Research, Tokyo Institute of Technology, Yokohama, Japan.

出版信息

J Biol Chem. 2023 Sep;299(9):105108. doi: 10.1016/j.jbc.2023.105108. Epub 2023 Jul 28.

Abstract

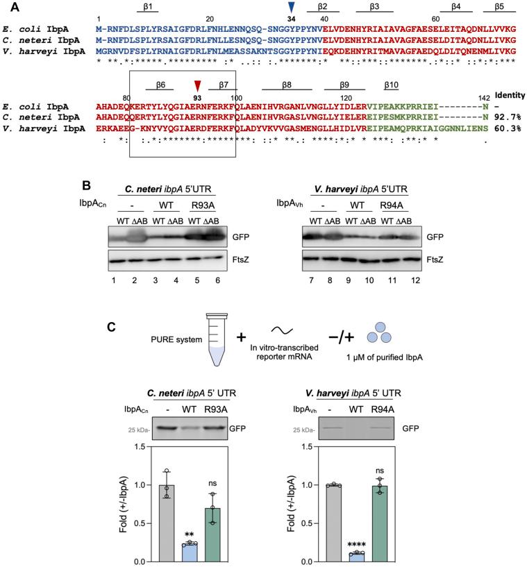
Bacterial small heat shock proteins, such as inclusion body-associated protein A (IbpA) and IbpB, coaggregate with denatured proteins and recruit other chaperones for the processing of aggregates thereby assisting in protein refolding. In addition, as a recently revealed uncommon feature, Escherichia coli IbpA self-represses its own translation through interaction with the 5'-untranslated region of the ibpA mRNA, enabling IbpA to act as a mediator of negative feedback regulation. Although IbpA also suppresses the expression of IbpB, IbpB does not have this self-repression activity despite the two Ibps being highly homologous. In this study, we demonstrate that the self-repression function of IbpA is conserved in other γ-proteobacterial IbpAs. Moreover, we show a cationic residue-rich region in the α-crystallin domain of IbpA, which is not conserved in IbpB, is critical for the self-suppression activity. Notably, we found arginine 93 (R93) located within the α-crystallin domain is an essential residue that cannot be replaced by any of the other 19 amino acids including lysine. We observed that IbpA-R93 mutants completely lost the interaction with the 5' untranslated region of the ibpA mRNA, but retained almost all chaperone activity and were able to sequester denatured proteins. Taken together, we propose the conserved Arg93-mediated translational control of IbpA through RNA binding would be beneficial for a rapid and massive supply of the chaperone on demand.

摘要

细菌小分子热休克蛋白,如包含体相关蛋白 A(IbpA)和 IbpB,与变性蛋白共聚集,并招募其他伴侣蛋白来处理聚集物,从而协助蛋白质重折叠。此外,作为最近发现的一个不常见的特征,大肠杆菌 IbpA 通过与 ibpA mRNA 的 5'-非翻译区相互作用,自我抑制其自身的翻译,从而使 IbpA 能够作为负反馈调节的介体。尽管 IbpA 也抑制 IbpB 的表达,但 IbpB 没有这种自我抑制活性,尽管这两种 Ibps 高度同源。在这项研究中,我们证明了 IbpA 的自我抑制功能在其他γ-变形菌的 IbpAs 中是保守的。此外,我们展示了 IbpA 的α-晶体蛋白结构域中富含阳离子的区域,尽管在 IbpB 中不保守,但对于自我抑制活性至关重要。值得注意的是,我们发现位于α-晶体蛋白结构域内的精氨酸 93(R93)是一个必需的残基,不能被包括赖氨酸在内的其他 19 种氨基酸中的任何一种取代。我们观察到 IbpA-R93 突变体完全失去了与 ibpA mRNA 5'非翻译区的相互作用,但保留了几乎所有的伴侣蛋白活性,并能够隔离变性蛋白。总之,我们提出保守的 Arg93 通过 RNA 结合对 IbpA 的翻译控制,将有利于快速和大量按需供应伴侣蛋白。

https://cdn.ncbi.nlm.nih.gov/pmc/blobs/e832/10474464/6585accf0d52/gr1.jpg

文献AI研究员

20分钟写一篇综述,助力文献阅读效率提升50倍。

立即体验

用中文搜PubMed

大模型驱动的PubMed中文搜索引擎

马上搜索

文档翻译

学术文献翻译模型,支持多种主流文档格式。

立即体验