Suppr超能文献

在 NKG2D、NCR1 和 CD16 联合缺失后,NK 细胞的功能仍能得到很大程度的保留,这表明 NK 细胞反应性具有显著的可塑性。

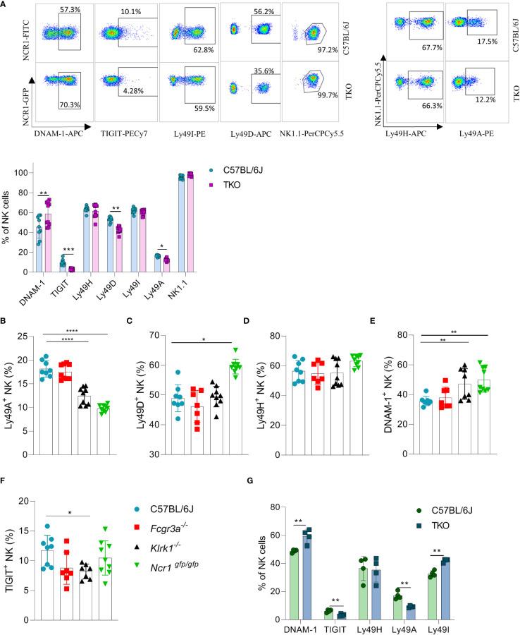
Largely preserved functionality after the combined loss of NKG2D, NCR1 and CD16 demonstrates the remarkable plasticity of NK cell responsiveness.

机构信息

Department of Histology and Embryology, Faculty of Medicine, University of Rijeka, Rijeka, Croatia.

出版信息

Front Immunol. 2023 Jul 13;14:1191884. doi: 10.3389/fimmu.2023.1191884. eCollection 2023.

Abstract

Natural killer (NK) cells play an important role in the early defense against tumors and virally infected cells. Their function is thought to be controlled by the balance between activating and inhibitory receptors, which often compete for the same ligands. Several activating receptors expressed on virtually all NK cells lack an inhibitory partner, most notably CD16, NCR1 and NKG2D. We therefore hypothesized that a signal through at least one of these receptors is always required for full NK cell activation. We generated animals lacking all three receptors (TKO) and analyzed their NK cells. , TKO NK cells did not show reduced ability to kill tumor targets but displayed hyperresponsiveness to NK1.1 stimulation. , TKO animals had a minor reduction in their ability to control non-hematopoietic tumors and cytomegalovirus infection, which was the result of reduced NK cell activity. Together, our findings show that activating NK cell receptors without an inhibitory partner do not provide a 'master' signal but are integrated in the cumulative balance of activating and inhibitory signals. Their activity is controlled through regulation of the responsiveness and expression of other activating receptors. Our findings may be important for future development of NK cell-based cancer immunotherapy.

摘要

自然杀伤 (NK) 细胞在早期防御肿瘤和病毒感染细胞方面发挥着重要作用。它们的功能被认为是由激活和抑制受体之间的平衡控制的,而这些受体通常竞争相同的配体。几乎所有 NK 细胞表达的几种激活受体都缺乏抑制性配体,最显著的是 CD16、NCR1 和 NKG2D。因此,我们假设至少有一种受体的信号对于 NK 细胞的完全激活是必需的。我们生成了缺乏这三种受体的动物(TKO)并分析了它们的 NK 细胞。虽然 TKO NK 细胞杀伤肿瘤靶细胞的能力没有降低,但对 NK1.1 刺激的反应过度。TKO 动物控制非造血肿瘤和巨细胞病毒感染的能力略有下降,这是由于 NK 细胞活性降低所致。总之,我们的研究结果表明,缺乏抑制性配体的激活 NK 细胞受体本身不能提供“主”信号,而是整合在激活和抑制信号的累积平衡中。它们的活性通过调节其他激活受体的反应性和表达来控制。我们的研究结果可能对未来基于 NK 细胞的癌症免疫疗法的发展具有重要意义。

https://cdn.ncbi.nlm.nih.gov/pmc/blobs/485f/10374020/2a2bdb88e30b/fimmu-14-1191884-g001.jpg

文献AI研究员

20分钟写一篇综述,助力文献阅读效率提升50倍。

立即体验

用中文搜PubMed

大模型驱动的PubMed中文搜索引擎

马上搜索

文档翻译

学术文献翻译模型,支持多种主流文档格式。

立即体验