Suppr超能文献

重新利用靶向SaeR的非诺洛芬可减轻植入相关感染中的毒力。

Repurposed Fenoprofen Targeting SaeR Attenuates Virulence in Implant-Associated Infections.

作者信息

Jiang Feng, Chen Yingjia, Yu Jinlong, Zhang Feiyang, Liu Qian, He Lei, Musha Hamushan, Du Jiafei, Wang Boyong, Han Pei, Chen Xiaohua, Tang Jin, Li Min, Shen Hao

机构信息

Department of Orthopedics, Shanghai Sixth People's Hospital Affiliated to Shanghai Jiao Tong University School of Medicine, Shanghai 200235, China.

Drug Discovery and Design Center, State Key Laboratory of Drug Research, Shanghai Institute of Materia Medica, Chinese Academy of Sciences, 555 Zuchongzhi Road, Shanghai 201203, China.

出版信息

ACS Cent Sci. 2023 Jun 15;9(7):1354-1373. doi: 10.1021/acscentsci.3c00499. eCollection 2023 Jul 26.

Abstract

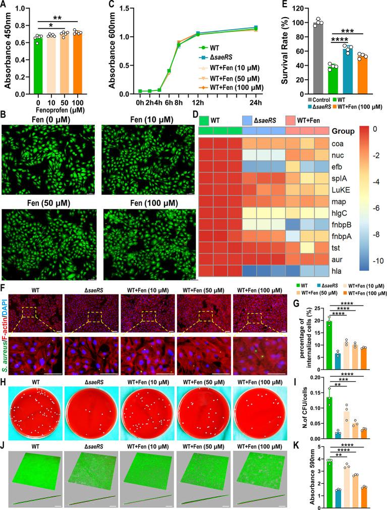
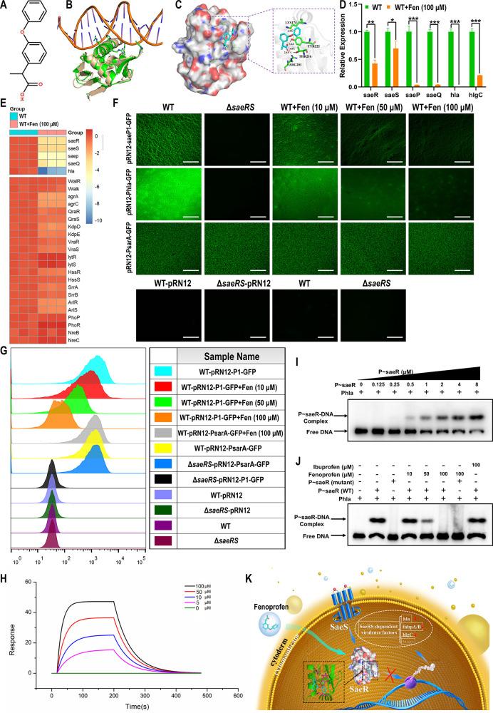
Implant-associated infections (IAIs) caused by can result in serious challenges after orthopedic surgery. Due to biofilm formation and antibiotic resistance, this refractory infection is highly prevalent, and finding drugs to attenuate bacterial virulence is becoming a rational alternative strategy. In , the SaeRS two-component system (TCS) plays a key role in the production of over 20 virulence factors and the pathogenesis of the bacterium. Here, by conducting a structure-based virtual screening against SaeR, we identified that fenoprofen, a USA Food and Drug Administration (FDA)-approved nonsteroid anti-inflammatory drug (NSAID), had excellent inhibitory potency against the response regulator SaeR protein. We showed that fenoprofen attenuated the virulence of without drug resistance. In addition, it was helpful in relieving osteolysis and restoring the walking ability of mice in vitro and in implant-associated infection models. More importantly, fenoprofen treatment suppressed biofilm formation and changed the biofilm structure, which caused to form loose and porous biofilms that were more vulnerable to infiltration and elimination by leukocytes. Our results reveal that fenoprofen is a potent antivirulence agent with potential value in clinical applications and that SaeR is a drug target against implant-associated infections.

摘要

由[细菌名称未给出]引起的植入物相关感染(IAIs)可在骨科手术后带来严重挑战。由于生物膜形成和抗生素耐药性,这种难治性感染非常普遍,寻找能减弱细菌毒力的药物正成为一种合理的替代策略。在[细菌名称未给出]中,SaeRS双组分系统(TCS)在20多种毒力因子的产生及该细菌的发病机制中起关键作用。在此,通过对SaeR进行基于结构的虚拟筛选,我们发现非诺洛芬,一种美国食品药品监督管理局(FDA)批准的非甾体抗炎药(NSAID),对反应调节因子SaeR蛋白具有优异的抑制效力。我们表明非诺洛芬可减弱[细菌名称未给出]的毒力且不会产生耐药性。此外,在体外及植入物相关感染模型中,它有助于缓解骨溶解并恢复小鼠的行走能力。更重要的是,非诺洛芬治疗可抑制生物膜形成并改变生物膜结构,使[细菌名称未给出]形成松散且多孔的生物膜,更容易受到白细胞的浸润和清除。我们的结果表明非诺洛芬是一种具有临床应用潜在价值的强效抗毒力药物,且SaeR是针对[细菌名称未给出]植入物相关感染的药物靶点。

https://cdn.ncbi.nlm.nih.gov/pmc/blobs/20f0/10375895/17858f27cdb4/oc3c00499_0001.jpg

文献AI研究员

20分钟写一篇综述,助力文献阅读效率提升50倍。

立即体验

用中文搜PubMed

大模型驱动的PubMed中文搜索引擎

马上搜索

文档翻译

学术文献翻译模型,支持多种主流文档格式。

立即体验