Suppr超能文献

多参数衰老细胞表型分析揭示衰老治疗在老年鼠骨骼中的靶点。

Multiparametric senescent cell phenotyping reveals targets of senolytic therapy in the aged murine skeleton.

机构信息

Division of Endocrinology, Diabetes and Metabolism, Mayo Clinic, Rochester, MN, 55905, USA.

Robert and Arlene Kogod Center on Aging, Mayo Clinic, Rochester, MN, 55905, USA.

出版信息

Nat Commun. 2023 Jul 31;14(1):4587. doi: 10.1038/s41467-023-40393-9.

Abstract

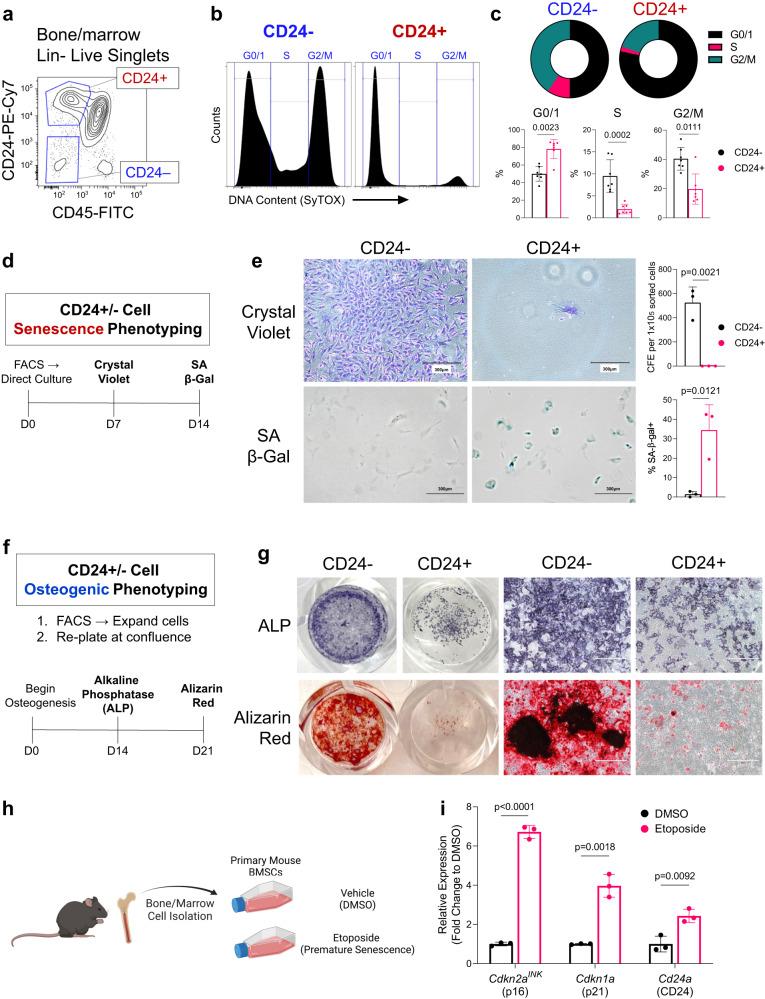
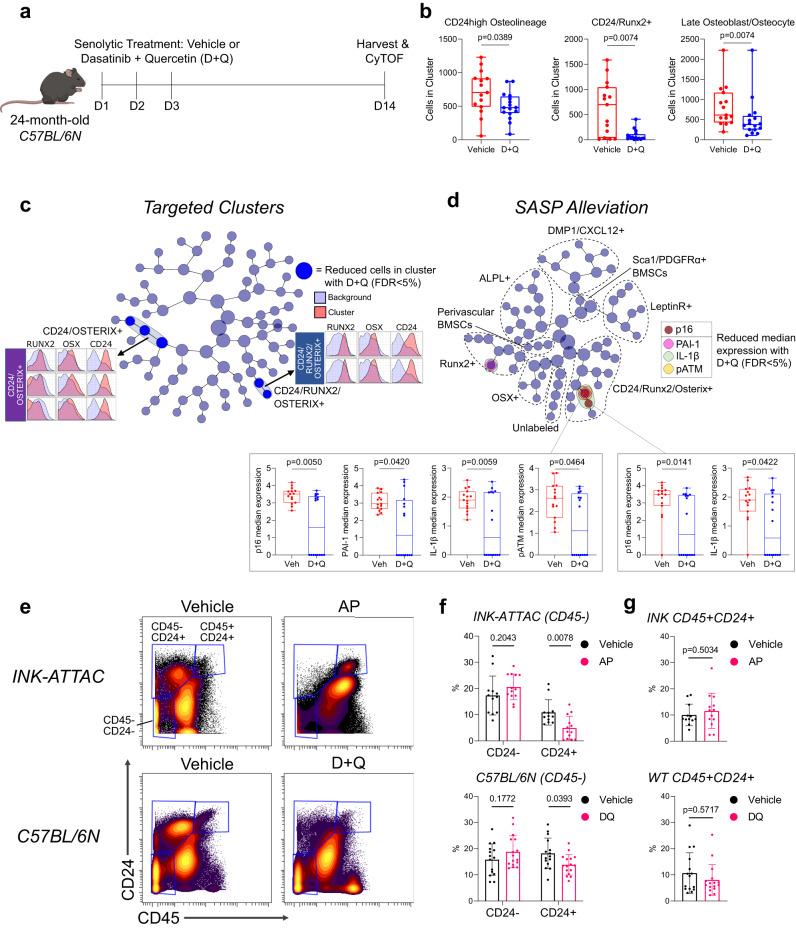
Senescence drives organismal aging, yet the deep characterization of senescent cells in vivo remains incomplete. Here, we apply mass cytometry by time-of-flight using carefully validated antibodies to analyze senescent cells at single-cell resolution. We use multiple criteria to identify senescent mesenchymal cells that are growth-arrested and resistant to apoptosis. These p16 + Ki67-BCL-2+ cells are highly enriched for senescence-associated secretory phenotype and DNA damage markers, are strongly associated with age, and their percentages are increased in late osteoblasts/osteocytes and CD24 osteolineage cells. Moreover, both late osteoblasts/osteocytes and CD24 osteolineage cells are robustly cleared by genetic and pharmacologic senolytic therapies in aged mice. Following isolation, CD24+ skeletal cells exhibit growth arrest, senescence-associated β-galactosidase positivity, and impaired osteogenesis in vitro. These studies thus provide an approach using multiplexed protein profiling to define senescent mesenchymal cells in vivo and identify specific skeletal cell populations cleared by senolytics.

摘要

衰老驱动着机体的衰老,但体内衰老细胞的深入特征仍然不完整。在这里,我们应用飞行时间的质谱细胞术,使用经过精心验证的抗体,以单细胞分辨率分析衰老细胞。我们使用多个标准来鉴定生长停滞且对细胞凋亡有抗性的衰老间充质细胞。这些 p16+Ki67-BCL-2+细胞高度富含衰老相关分泌表型和 DNA 损伤标志物,与年龄强烈相关,并且它们的百分比在晚期成骨细胞/破骨细胞和 CD24 成骨细胞系细胞中增加。此外,在老年小鼠中,晚期成骨细胞/破骨细胞和 CD24 成骨细胞系细胞都可以被遗传和药理学的衰老细胞清除疗法强烈清除。分离后,CD24+骨骼细胞表现出生长停滞、衰老相关的β-半乳糖苷酶阳性和体外成骨功能受损。这些研究因此提供了一种使用多重蛋白谱来定义体内衰老间充质细胞并鉴定被衰老细胞清除剂清除的特定骨骼细胞群体的方法。

https://cdn.ncbi.nlm.nih.gov/pmc/blobs/8325/10390564/496e585fbffc/41467_2023_40393_Fig1_HTML.jpg

文献AI研究员

20分钟写一篇综述,助力文献阅读效率提升50倍。

立即体验

用中文搜PubMed

大模型驱动的PubMed中文搜索引擎

马上搜索

文档翻译

学术文献翻译模型,支持多种主流文档格式。

立即体验